• 首页
  • 关于民博
    • 民博介绍
    • 组织架构
  • 资讯动态
    • 民博动态
    • 通知公告
  • 收藏保护
    • 收藏简介
    • 藏品集萃
    • 非遗
    • 征集
  • 展览展示
    • 中华民族共同体形成发展史系列展览
    • 中国特色解决民族问题的正确道路系列展览
    • 我国各民族优秀传统文化传承发展系列展览
  • 数字信息
  • 学术研究
    • 学术活动
    • 研究成果
    • 课题研究
  • 文化创意
  • 交流互鉴
    • 国内交流
    • 国际交流
首页 关于民博 资讯动态 收藏保护
  • 首页
  • 关于民博
    • 民博介绍
    • 组织架构
  • 资讯动态
    • 民博动态
    • 通知公告
  • 收藏保护
    • 收藏简介
    • 藏品集萃
    • 非遗
  • 展览展示
    • 中华民族共同体形成发展史系列展览
    • 中国特色解决民族问题的正确道路系列展览
    • 我国各民族优秀传统文化传承发展系列展览
  • 数字信息
  • 学术研究
    • 学术活动
    • 研究成果
    • 课题研究
  • 文化创意
  • 交流互鉴
    • 国内交流
    • 国际交流

研究成果

《中国民族博物馆研究》

  • 2017年合刊
  • 2016年合刊
  • 2015年合刊
  • 2014年下
  • 2014年上
  • 2013年合刊
  • 2012年合刊
  • 2011年第一期
  • 2008年第四期
  • 2008年第三期
  • 理论
  • 关注
  • 实践
  • 文物
  • 田野
  • 文化遗产
  • 编者按

    编者按:

      一直以来,民族文物的登录、保管、养护工作都是民族类博物馆的普遍困境和难题,是民族类博物馆跃上台阶的瓶颈问题。为此,我们特地选取不同地域的民族博物馆工作者,从其工作实践出发,围绕民族文物保管业务的方方面面,提供了解决问题的各种可能性思路。

  • 民族文物登录标准的思考与实践—— 以中国民族博物馆文物登录工作为例(周婷婷)

      [摘要] 目前我国民族博物馆行业内尚未真正建立起适合民族文物管理的统一的文物登录规范。民族文物没有登录标准是民族博物馆藏品保管的现状。对此,中国民族博物馆以博物馆文物藏品管理有关规定为依据,借鉴现有国家通用的文物登录标准,探索性地建立起民族文物登录标准。本文以中国民族博物馆文物登录与实践为例,对民族文物登录工作的现状与问题、民族文物登录工作的内容与做法,以及民族文物登录标准建立的对策进行论述。

      [关键词] 民族文物;藏品管理;登录;标准 

      中国是一个统一的多民族国家,在漫长的历史进程中,各民族休戚与共、互相交融,共同缔造了优秀的中华文明和灿烂的民族文化,为世人留下了极为丰富的文化遗产。其中少数民族的物质文化遗产类别多样、数量巨大、独具特色,成为我国民族类博物馆的基础资源。如何通过积极抢救、妥善保管、合理利用这些丰富的物质文化遗产,从而实现对民族文化的更好保护与传承已成为当下我国各民族博物馆的重要课题。为此,民族博物馆要做好民族文物的调查、征集、研究等抢救性工作,还要做好民族文物的陈列展示、社会服务等活动。同时,文物藏品作为博物馆一切功能实现的基础,对其进行科学、规范的管理更是各个民族博物馆必要的基础业务。

      多年来,我国各级民族类博物馆都在遵循现有文物管理的有关规章、制度、方法的基础上,立足各自馆藏文物特点,建立起了本馆文物管理的工作方法。中国民族博物馆作为国家级民族博物馆,近年来积极致力于民族文化的抢救与保护,除了启动中国少数民族文化遗产抢救项目,加大民族文物征集力度,还深入研究文物藏品的管理状态、规章制度、工作方法,目前已经初步建立起一套包含文物接收、登记、分类、入库排架、编目、统计、建档等内容的藏品管理工作规则。特别是中国民族博物馆针对国内博物馆民族文物管理的现状和本馆藏品管理的工作现实,对民族文物登录工作进行了重点研究,通过制定《中国民族博物馆文物登录规范》、民族文物信息采集标准和填写要求,初步实现了馆藏民族文物登录标准的建立,为全国民族类博物馆文物登录工作的行业标准的确立,进行了初步探索。

      一、民族文物登录工作的现状与存在的问题

      近十年来,我国博物馆事业迅速发展,各地加快了博物馆建设速度,目前仅五大自治区和少数民族人口集中的云南、贵州、青海,经文物部门正式登记并通过年检的博物馆就达到370余家(2012年5月18日《中国民族报》),数量可观。这些博物馆大多展示本地区和本民族悠久的历史、多彩的文化和所在区域的当代发展状况,对保护区域少数民族文化遗产,繁荣祖国文化发挥了重要作用。但作为文博工作者,我们也要清醒地认识到各地区民族博物馆发展的不均衡现象,除了场馆、库房、文物保护硬件设备等方面存有差异外,更存在着博物馆管理理念、管理水平和业务建设等软性指标上的发展差距。就民族文物登录而言,各个民族博物馆的流程和标准就各不相同。

      宏观而言,2001年国家文物局发布《博物馆藏品信息指标体系规范》,2009年国家文物局发布了中华人民共和国文物保护行业标准之《馆藏文物登录规范》。以上规范对文物登录工作的范围、术语、定义、工作流程、相关档案的数据采集等都提出了明确的要求,对规范博物馆藏品保管提供了依据,有利于行业的标准化、科学化。然而在实际应用中,我们发现以上规范虽可通行于我国大多数博物馆,但是对于民族博物馆则存在着“民族”属性的弱化问题。作为民族文物,特别是新中国成立以后的民族文物,其“民族”属性是登录的重要基础信息,这也是民族文物编目的必要类别。但是由于国家标准的科学化、规范化、便于参考等优势,很多老的民族博物馆不再使用原有编目卡片登记文物信息,新建的民族博物馆也直接使用了国家通用文物软件,执行国家文物局的统一标准。这种标准推广于民族博物馆,使用于民族文物,并不便于民族博物馆对民族文物的管理,从某种角度而言可以说是制约了民族文物的保护、研究与利用。

      微观而言,时下各民族博物馆都有自己的文物登录规定与操作办法,但博物馆针对民族文物却缺乏统一标准。具体表现为:(一)民族文物没有鉴定标准。目前针对民族文物我国还没有相应的文物定级标准和文物鉴定机构,各个民族博物馆对民族文物的界定、定级不统一,涉及此方面的文物登录不能做到客观、准确,很多文物只能从其征集价格来体现其文物价值,不利于文物的保护与再研究。(二)民族文物定名不规范。我国民族文物管理起步比较晚,还没有形成统一的文物定名办法,民族文物定名随意性较大,如:五十年代初,中央政府派出访问团分赴西北、中南、西南、东北内蒙古地区访问当地少数民族,在访问过程中与当地民族互赠了锦旗。某入藏该类锦旗的博物馆在文物定名时只将其简单地称作“锦旗”。同样的例子还有“剪纸”、“腰带”、“文献”、“礼品”等等,这些定名显然不能体现文物的内涵与特征。(三)入藏文物分类不统一。目前我国文物分类大体按质地、用途、年代、工艺、民族、征集来源等区别,各博物馆多用复合分类法,博物馆间文物分类大同小异,并不影响文物规范管理。但大多数民族博物馆分类多使用单层分类,或按质地,或按民族,或按入藏时间,各馆间分类方法并不一致,如此不利于开展民族文物的宏观管理与研究利用,使博物馆的业务开展受到局限。(四)入藏文物编目不统一。文物入藏后要求对其基本信息进行采集,填写文物编目卡。然而,一件民族文物的基本信息是什么,其填写指标是什么,各个民族博物馆没有统一的格式和要求,即便是同样的表格,填写后在内容限定和书写形式上也是差别极大。(五)入藏文物描述粗糙。文物描述是文物档案资料的重要内容,是文物客观现实的描写,尤其是民族文物种类繁多,内涵广博,涉及的专业术语众多。民族博物馆存在对民族文物描述简单、不规范的现象,仅寥寥几笔不能对文物有客观、有质量的记述。

      分析民族文物登录的现状,存在上述现象的核心问题,就在于我国目前还没有建立起针对民族文物管理的行业准则,包括涉及文物登录各个环节、各个岗位都能按部就班、各司其职、各行其道的指导性操作的标准。

      二、中国民族博物馆民族文物登录工作的探索

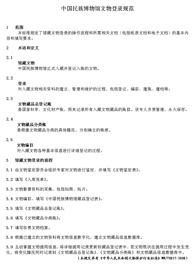
      基于我国民族博物馆文物登录的现状缺少指导性的标准与规范,中国民族博物馆以国家文物局发布的《中华人民共和国文物保护行业标准》(WW/T0017-2008)为参照,参考各民族博物馆和研究机构的有关成果,结合民族文物实际,经过反复论证与实践形成了《中国民族博物馆文物登录规范》。

    1.png

      《中国民族博物馆文物登录规范》的重点在于对民族文物登录工作的范围,对馆藏文物、登录、总登记账、分类账、文物编目等专业术语给予了准确的定义;将填写《文物鉴定表》、填写《入库凭单》、采集文物影像资料、填写《文物登记表》、填写《文物总登记账》、填写《文物分类账》、填写珍贵文物档案、完善文物信息数据库、更新提用记录等项目明确为文物登录的流程。该《规范》的特点在于确定文物登记号、文物入藏序号、文物名称、文物原名、文物类别、文物分类号、文物照片、民族属性、地区属性、时代属性、文物实际数量、文物尺寸(质量)、文物来源、文物搜集经过、文物鉴定情况、文物简述等作为民族文物基础信息必须采集、记录,对文物存放位置,文物出、归库记录,文物修复、复制记录等动态情况也要做跟踪信息的填写。

      除此,《中国民族博物馆文物登录规范》延伸的“细则”还为文物登录涉及的各类文档的基本内容和填写指标确定了标准。仔细分析目前各民族博物馆使用的文物登记卡片尽管从标题、版式、内容等方面有所不同,但其文物登记所涉及的信息内容基本都是相同的。可见制约民族博物馆文物登录工作水平的不是文物登记卡片的设计,而是文物信息填写的指标要求与实际操作的质量。为此,中国民族博物馆重新设计了文物登记卡片,并明确了卡片的填写要求,初步形成文物登录基础信息填写的标准。

    2.png

      分析中国民族博物馆的文物信息登记的标准,有以下几点需要说明:

      (一)“文物类别”和“文物分类号”

      中国博物馆协会民族博物馆专业委员会通过多年研究,在对民族文物藏品定级的研究中明确民族文物功能用途分为十七类,包括生产工具、交通运输与信息传递工具、交换与贸易工具、医药卫生用具、宗教器物、生活用品、服装与饰品、文体娱乐用品、节庆与礼仪用品、兵器与刑具、语言文字与文献、乐舞器具、书法绘画作品、工艺美术品、印章证件与钱币、音像作品、杂项等。文物编目可以以此为基础,将文物的功能用途作为入藏文物的类别,填写在“文物类别”栏,成为文物编目的基础层级,再结合文物的民族属性,为入藏文物进行编目,建立二层级编目。

      “文物分类号”对应“文物类别”,将文物的功能用途分类和民族属性体现其中,便于提用和研究。其序号由文物类别的字母、民族阿拉伯数字代码(民族名称的拼音字母排列的序号)和文物号码组成。如白族第一件入藏的服装分类号为“FZ-02-1”;满族第三件入藏的音像作品分类号为“YX-31-3”。其中“FZ”、“YX”分别是“服装与饰品”、“音像作品”的拼音字母代号;“02”、“31”分别是白族、满族的顺序号。

      (二)名称

      民族文物纷繁复杂,民族文物的定名也极其复杂,通常要在定名中反映出文物的本质与特征。文物的本质容易确定,但其特征涉及有民族地区、时期年代、工艺技法、纹饰题材、材料质地、器别形制等很多内容。服装定名要有男女、冬夏之别,有颜色、材质和工艺的表述, 如“达斡尔族黑红缎绣花女坎肩”、“苗族绉绣青布女夹衣”;工艺美术品定名要以工艺种类作为首要特征编写,如“畲族木雕‘二龙戏珠’”、“水粉画‘鄂伦春猎人’”;铜器定名重点在于器型、纹饰、工艺的编写,如“维吾尔族铜錾花提梁壶”,“蒙古族云纹紫铜壶”……

      对于本民族有定名的文物,在做登记时还应该将本民族该物件名称的译音填写在“原名”栏目中。

      (三)数量

      民族文物中部分民俗文物的数量不好确定,如一个哈萨克族的毡包,其中木撑杆一套60件,牛毛绑绳一套80多根,还有其他等等,如何计数才有利于文物登录?需要把握住一个藏品登记号一件/套文物的原则。具体而言,成套藏品组成部分可以独立存在的,按个体标号计件;组成部分不能独立存在的,按主体一个计数,整体编写一个登记号,在登记表格“数量”栏中写清具体数量。如一套达斡尔族老年男服包括帽子、长袍、靴子,这三件物品都可以独立存在,实现个体展示,即为三件文物,相应给予三个文物登记号。其中的靴子不可以再拆分,作为一件文物,给予一个文物登记号,“数量”栏目中填写数字“2”。

      (四)文物描述

      文物描述是对文物简单的叙述和科学的评价,是文物登录工作的核心和难点,必须经过认真研究思考,才能下笔。传统的文物描述主要是对文物的外形(如质地、造型、纹饰、铭文和制作技巧)特征进行描述,其次要对文物进行一定的价值分析。但今天文物的直观认识更多被二维或三维的影像化记录, “文物描述”的内容似乎被简化。对此,文物信息的记录更要注重文物价值的分析,特别是民族文物的内容更加丰富,为了能更好的保留“物”中所传递的文化内涵,有关对文物的认知、收藏目的等内容也应该尽可能多地被记录下来。如一件黎族筒裙上的纹饰,它是什么,对于当地民族有什么样特殊的意义;一套蒙古族刳制的杵臼,为什么长长的杵与矮矮的臼能如此平衡稳当,其中揭示着什么样的民族智慧;一件柯尔克孜族旧狐狸腿皮大衣,其不平凡的流传经历是一个民族对勇士的崇敬……如此对文物的描述应该是更加开放、全面的,但这也要建立在尊重客观事实的基础上,从而实现形成的文物信息资料有利于在陈列、研究工作中发挥推荐和提供线索的作用。

      三、建立民族文物登录标准的几点对策

      民族文物登录是民族博物馆藏品保管的重要环节,是加强民族文物保护的基础。制定民族文物登录标准,有利于推进民族文物登录科学体系的早日建立。

      第一,遵循我国现行文物保护的法律法规,根据博物馆文物藏品管理规定和办法,借鉴现有国家通用文物登录标准,从有利于民族文物保护的角度出发,建立一套符合民族文物特点,适合民族博物馆规范管理的民族文物登录标准。

      第二,架构制定民族文物登录标准的组织机构。争取由国家文物局和国家民委共同领导,指定已有此项工作基础的一家民族博物馆具体草拟登录标准,再选择部分民族博物馆作为试点。

      第三,加强民族博物馆际的交流,就包含民族文物登录在内的藏品保管课题展开研讨,介绍经验,互通有无,促进民族文物登录标准的早日建立,提升民族文物管理水平。

      第四,加快民族文物保护法的建设,尽快出台一套具有全国性、指向性的民族文物保护法律法规,从根本上解决民族文物登录中 有关“鉴定”、“分类”、“定级”等存在的问题。

      作者:周婷婷 中国民族博物馆藏品保管部 100080

  • 云南省博物馆民族文物的保护、保养工作(郭宗萱 沐蕊 余剑民)

      云南是一个多民族的边疆省,境内包括汉族在内共有25个少数民族,少数民族的人口,占全省总人口的1/3,居住面积占全省总面积的四分之三。考古材料说明云南自古就是一个多民族生息繁衍的地方,以彝族、白族先民为主体的南诏、大理国地方政权,为我们留下了极为宝贵的历史文化遗产。

      云南省博物馆从1951年8月建馆时,就开始注意民族文物的征集和收藏,1955年春举办了《云南少数民族文物展览》。1955年4月30日,周恩来总理和陈毅副总理出席亚非会议时来馆参观展览,指示我们要做好民族地区民族文物的调查征集工作,要了解各民族的生产、生活、习俗、宗教信仰等情况,要研究少数民族地区的社会经济形态,要注重反映各族人民在党的民族政策指引下取得的成就,做好云南的文物考古工作,要用实物印证历史的发展。周总理为我馆题词:“中国各民族团结起来”;陈毅副总理题词为“各民族大团结、巩固国防”。

      云南地处边疆,地形复杂,气温相差很大,有立体气候之称。省内天气气候特点和变化规模是世界上独一无二的。云南省地处低纬度高原,和同纬度的两广及同海拔的西北一带高原比,一年间温差变化小,和同纬度的广州相似,有四季如春的特点,但日温差大又,反映出高原特性,这是云南省气候独特的原因。各个地区的干湿度、降雨量均甚为悬殊,对于文物、资料、实物标本来说,就是一个很严重的挑战,容易导致不同程度自然损坏,腐蚀、腐朽、生虫,其中有的还有其特殊的习性,如春、秋所砍的竹木器,就有不同的习性。

      云南省博物馆收藏有历史文物、传世品、革命文物、民族文物、近现代文物资料、自然标本等类。什么叫民族文物?民族文物具有什么特点?民族文物的鉴选、分论、分级、保养等用什么标准去衡量?历史将一些云南少数民族古老的社会面貌一直保持到20世纪50年代,虽然时间上较近,但是丝毫也不能低估这些实物、档案、资料、标本、活化石的社会发展史价值。继之各民族都有自己优秀的文化传统、民族特色以及反映各民族不同艺术风格的绚丽多彩的民间工艺品等。我们认为民族文物有历史的和现代的区别。民族文物可以分属于民族史范畴和民族学、民俗学范畴;民族文物和一般历史文物的内涵不同,一般的历史文物是对研究社会历史发展有价值的文化遗物,如地上古建筑、遗址、遗迹、传世品等和地下发掘的文物,而民族文物除了具有一般历史文物的内涵外,还应包括大量的民族、民俗学实物,而“历史文物一定的断代时限”不能再生产,“历史的遗存者”等的内涵,则不能机械地运用于民族文物,因为民族、民俗文物、资料是反映人们共同体的物质生活、精神生活面貌的当今之物,民族文物无上限,下限则要大大的延伸,包括过去之物,现在之物,能反映民族风貌特点的,只要对少数民族昨天的历史和今天的面貌有研究价值、民族艺术价值、民族民间工艺价值,只要有民族学、民俗学价值,就是我们征集保管的特有标准和人藏条件。民族文物的收藏从远古到今均有,云南的历史实际上就是云南少数民族的历史,所以也就很难划分历史文物和民族文物的界限。

      民族文物、资料、参考品鉴选,既要研究文物的历史背景,研究文物的价值(包括历史的、科学的、艺术的价值),收集鉴选,分编、建档等一系列文物管理工作,同时还要研究自然力和人为对文物造成损害的原因和防止方法,研究文物防火、防盗、防尘、防紫外线、防震、防潮、防干裂、酥脆和温、湿度对文物的影响,以及库房建筑、周围环境、大气污染等问题。而文物放置的环境,就目前而论还不可能是在真空里,文物周围的空气总是有一定的温湿度和水分,这是影响文物长久保存的因素之一。馆藏文物的科学保护与库房周围的环境也是有密切关系的。

      民族文物以质地分为竹、木、陶石、金银、铜铁、锑、锡、骨、角、牙、玉、贝、纸张、布锦、麻、丝绸、陶瓷、毛、发、漆器、泥塑、宗教祭器、植物树叶,以及不知类的杂类等,具有其民族特殊性,项目比较多,有的不是一般的物质,包罗万象。就我们在民族地区调查征集的结果,我们将民族文物分为十类:①生产生活(竹木用具占多数);②文字及资料;③经典法器(包括宗教信仰风俗、祭器);④服装服饰;⑤工艺雕刻装饰品;⑥武器;⑦风俗礼品;⑧陶瓷;⑨特殊物品;⑩杂类,包括金银器、铁、铜、锡、锑等。

      由于温湿度、煤烟污染,金银饰品变色;变色有黑、黄、斑渍和锈蚀;锡、锑器有绿锈斑渍;铁器生锈剥蚀。其中较为特殊的有:

      ①竹、木器不易保存长久,不能延长其寿命,保存期较短,有的易生白蚁成粉末状,虫蛀病害严重。而且各民族地区的生产、生活用具(尤以原始的刀耕火种用具)大都离不开竹、木,不能保存久远,极易腐蚀损坏。

      ②用树叶、植物实果为质地者,如傣族的古籍经典,以贝叶为质地,用竹笔或铁笔蘸黑在上面书写傣文或缅文、老挝文、巴利文等,保存不善会有发霉生虫、碎裂、酥散等现象;景颇、怒、独龙、佤、傈僳族等用各种植物树叶作为语言文字,以物表意,传达心意、信息,作为书信和信物,保存收藏也是很伤脑筋的,如作为植物标本封干的办法保存,也不尽相同适用,它是以各种植物叶子和小果实或其他物质组成一封信、或一件凭证信物,日久就会霉腐、酥散、脆裂、干缩、变形、生虫。

      ③服装服饰类以质地来分,有布锦、纯棉、化纤、丝绸、麻、火草、树、尼龙等,各种不同质地成分的均有,甚至一套服装如傣族的服装,上身为尼龙、化纤上衣,下面的筒裙又是纯棉布;或丝绸上衣,化纤筒裙;丝线织筒裙裙子、上衣缀满银饰装饰品。这样,各种不同质地的服装服饰混合一体,保养的方法就不能千篇一律,不能只使用一种办法。而有的民族是用土法自染自织的纺织品,会自然褪色,也不能够长久地保存下去。

      文物在静止中是否能避免损伤?有些文物是可以减少损伤的。文物从开始接收,经过许多手续程序,多次搬运转移,才能进人库房排定方位安放下来,以后日常的提取、退还和必要的再整理,重新排架也还要挪动,凡挪动提取归还,有时难免会发生损伤,所以文物的安全保护保养,切不可等闲视之。在静止中有些文物是可以减少损伤的,但有些文物由于材料老化和内部结构的变化,或受到不适合的干湿等气候的影响,或受有害气体、有害物质的侵蚀,既便在静止状态下也会产生不能发现的损伤,如在陈列展室中的服饰、皮、毛、竹木、纸张的褪色、掉毛等,或暂时肉眼还看不出的损害。如果我们能研究和掌握各种材料自然损害的原因和规律,又有切实可行的预防保护办法,就能变被动为主动,尽可能地延长文物的寿命。

      造成文物损坏的原因很多,很复杂,简单地可分为人为的和自然的两项。人为的损坏,有盗窃和破坏,或因管理不善发生丢失和损伤,也有因保管人员违反安全操作和制度发生损坏,还有因各种灾害发生的损伤等;自然的文物损伤,指文物、资料、参考品因构成的材料不同而遭受的各种各样的自然损坏。纸、绢、丝、棉、毛发、竹、木、藤、贝、植物珠等过度干燥,就发生翘、裂、脆、黄,潮湿了则膨胀生霉,在相对湿度为75%一80%时,霉菌会很快繁殖;而在一定的温度下,各种虫子又最易活动,我们发现历史、民族文物室的害虫有玫瑰皮蠢;此外,太阳光和灯光中的紫外线、红外线,又是造成纺织制品、棉织品(染色)或少数民族自染自织者褪色变色的重要因素;还有城市污染空气中的有害气体,尘埃中的有害物质,二氧化碳与铅或钼化合成粉状的锈层,硫化物能使铜、银、铅等以及用这些原料制成的文物颜色变暗。综上,大气中干、湿、光、尘埃等因素,在一定的情况下都是自然损坏文物的原因。

      文物的受害,往往不是一种因素,而是几种因素互相影响的结果,如光的危害,离不开水分和氧,而最主要的是温湿度、空气、尘埃和光起作用。而民族文物的类别、质地比较复杂,所以要综合控制各种因素。首先,温湿度如能控制在合适的限度,就能够基本上防止虫害和菌害,如能防止紫外线、红外线就能延缓文物的褪色、腐蚀和老化。生物对文物的危害也很大,如霉菌、虫蛀。霉菌种类多、范围广、形体小,肉眼不易看见,在1一30℃之间都可以生长,温度超过20 ℃ ,湿度高于65%,若通风不好,就会生霉。云南省博物馆的库房曾在园通山下,有的大型竹、木、生产工具、生活用具、猎枪、铁、铜炮、武器、盔甲等存放于第一层楼(亦即地下室),库房的窗户、排气孔通风不够,墙外的管道不通、雨季湿度上升,就形成了竹木等器物的霉变现象,我们当时采用传统的土法用木架架叠、覆盖木炭、再下至地面加生石炭去湿、防湿,石炭散发粉末时或木炭存放到一定的时间就另行更换。日照强时,在阳光下照射,然后上防虫剂,在橱柜四周、室内注射稀释的DDT消毒喷射。对于纸张、绘画、贝叶、树叶,则采用绵纸包防虫纸间隔垫在下面,然后在柜内四周放樟脑精块。民族服饰用樟脑块或者用旱烟、花椒包成小包也能防虫,但因服饰质地各异,有棉、麻、火草、皮毛、丝织等,而且服装上有的缀有饰品,如银、铜、锑、镀金等物,日久就会发生化学作用产生变色,有的失去光彩,这也是矛盾之一,就只有用翻动、通风等办法来处理。对于金属器物,如铁器、铜器的生产工具、生活用具等,则是采用去锈、上蜡、涂防锈油的办法进行保护。皮毛、苧麻、火草等用杀虫剂,清洁除尘、通风,以除去湿气水分,采取这些土法进行保养。

      随着现代化科学技术的发展,我们已开始采用新技术于民族文物保护,但由于这方面的工作,我们起步较晚,现在还只是一种尝试之中,目前这些科技是成功还是失效,还要不断地摸索积累经验,等待历史的考验。

      1985年初,云南省博物馆文物保护实验室在经过几番周折后终于开始工作了,当时条件十分简陋,经费短缺,没有工作经验,许多事情都从零开始。1987年底,新的实验室落成,虽然尚属简陋,但工作条件已大大改善了。我们在原有传统保护方法及国内已有保护技术的基础上,针对民族文物的特点,采取了一些技术措施,并进行了一些较为初步的研究。首先,在文物人库前对空库房进行残菌处理,减少文物感染霉菌的机会;定期喷洒杀虫药剂,预防虫害的发生。对于已经出现问题的文物,尽快加以处理,如对变色的银器进行洁除,并用加包自制防霉纸与只包绵纸的银首饰加以对照,证明加包一层防霉纸可大大缓减银器的变色现象。对已经干裂、生虫的竹木器,涂刷添加了甘油的拟除虫菊酯杀虫剂水溶液,以求达到既能适当防止干裂,又能杀死害虫的目的。对于已发生病害的青铜器,我们除采用已有的保护办法外,还用自行设计的方法加以预处理,然后进行苯骈三氮唑与高分子材料进行封护,事实证明效果良好。此外,我们还将气相粉末防蚀应用于青铜文物的保护中。

      在目前室内温湿度不能完全人为控制,空气中污染不能完全消除的情况下,对于由几种质地的材料组成的民族文物,原则上以易于遭受损害的部分为主,尽量顾及其余部分,如缀有银饰的服装,以服装为主;但有时又不一定遵从这个原则,如木把铁刀,铁银容易因锈蚀而损坏,要在现有条件下经常保持50%以下的相对湿度,尤其在雨季并非易事,对此,在铁刀上涂一层防锈油或蜡,放在湿度较高的环境里,既保持了铁刀光洁,又不致使木把过分干燥而开裂,免去了分布放置和保持较低湿度的麻烦。此外,我们在应用拟除虫菊酯杀虫的工作实践中,发现它对文物害虫的灭杀效果很好,对人体毒性小,不易使害虫产生抗药性,只要使用时注意种类选择,不失为一种较好的文物杀虫剂,我们曾将其用于木构石建筑的白蚁防治,事实证明效果良好,但其特效期效果有多长,尚需要时间来证明。a

  • 古籍文献存藏情况述略及思考(萧婷)

      摘要:本文从民族古籍文献的保护与修复工作在民族地区遭受的困境出发,论述了民族博物馆在少数民族古籍文献工作中的重要作用,提出了搞好民族古籍文献保护与修复工作的若干对策。如何进行文物藏品的搜集,特别是对古籍文献的融抢救、保护、继承和弘扬为一体。

      关键词:古籍文物  搜集保护  利用

      博物馆要搞好陈列、各种专题展览以及宣传教育,很大程度上取决于文物的收集与保管。藏品保管技术性强、专业性强,责任重大,工作环节多,分工细致,程序紧凑,所以需要加大人力、物力、财力等方面的投入,同时建立一支具有相当业务水准的藏品保管与养护队伍,以使藏品保管工作向科学化,规范化方向发展,就成为一项十分重要的工作。

      在民族类博物馆的文物保管工作中,有一项重要但常被人忽略的工作,就是少数民族典籍文献的保管与养护。在各地民族博物馆的业务工作中,民族生产生活用具、宗教祭祀用品、服装服饰等文物是馆藏品的大宗,典籍与文献可能只占其中很小的比例,所以,民族博物馆对典籍文献的保管与养护的讨论较少,成为一个相对薄弱的环节。

      民族博物馆的典籍文献一般来说,其内容较多反映了各民族历史、艺术、宗教、科学成就。由于历史的缘故,少数民族典籍文献存世不多,比起汉文典籍文献来,其系统性完整性都较为缺乏。但是,少数民族典籍文献却是中华民族文化遗产的重要组成部分,我们伟大祖国和中华民族形成、发展的历史进程,如果没有这一部分古籍作为必要的补充,仅仅依靠汉文古籍,就不可能得到全面而完整的记录。所以,对于民族博物馆来说,民族典籍文献的收集、研究、保管、维护,是一项非常重要的工作。

      本文将以云南省红河州为例,探讨少数民族典籍文献面临的现状、难题,并提出几点思考。

      1、云南省红河州少数民族典籍文献存藏现状:

      查阅有关资料及实地调研的结果表明:云南省红河州13个县(市)的文博馆、图书馆均收藏有古籍文献,而红河州民族研究所的收藏量较大,涉及彝、瑶、壮、回、傣、布衣族等少数民族古籍文献。据有关资料估计,红河州10个世居民族在历史上创造过许多优秀的古籍文献,仅彝族古籍文献据初略估计就有4000余册(卷),但大多散落于民间,且懂得翻译整理的人员极少。这些文物普遍面临的困境是:由于一些年老收藏者的离世而逐年失传;另有一些不法分子勾结外商大量收购强征,从而导致少数民族典籍流失严重。与此同时,州县博物馆由于经费匮缺,无力加以收集和保护。

      据笔者了解,红河州各古籍文献收藏单位对现存古籍文献的保护主要存在两个问题:一是经费严重不足,二是人才奇缺。州内各家博物馆均存在基础设施相对不完善,不能满足藏品保管需求,致使受库房局限,不能按照《博物馆藏品管理办法》中相关规定,依照文物、藏品质地分类管理的情况。由于经费因素,一些正常业务工作无法开展,专业人员又得不到及时培训,难免会在工作中出现这样那样的失误和疏漏。同时,州内各馆普遍存在着对古籍文献保护意识淡薄的问题:一方面由于无经费投入致使保护工作难于开展,使得保护意识处于消极状态;另一方面由于古籍文献较一般文献利用率低,这一状况也致使保护工作得不到应有的重视,使古籍文献保护工作处于低层次管理状态;三是各馆缺乏古籍保护与修复的专门人才。据了解,全州没有一个懂得古籍修复与保护的专门人才,致使各馆难于开展古籍保护整理工作;四是各馆现存古籍存放状态十分危险。由于没有良好的保护措施,又没有建立完善的规章制度,加之环境污染加剧,古籍酸化和脆化速度加快,许多珍贵的古籍已到了触即成灰的状态。因此,古籍抢救与保护刻不容缓。

      2、解决办法:

      (1) 提高认识,加强古籍文献知识意识。古籍文献是我们的祖先留下的宝贵财富,它蕴涵着各个时期各个民族的文化价值观,凝聚着各个民族的智慧和文明成果,体现了各个民族充沛的文化创造力,是维系民族情感的精神纽带。同时,古籍文献是一种不可再生的文化资源,这一突出特点要求民族文物工作者必须高度重视其保护和抢救工作,增强责任感和使命感,积极推动上级部门把古籍文献保护纳入议事日程,纳入工作目标考核体系,纳入当地国民经济和社会发展总体规划,与此同时纳入财政预算,积极争取各级领导的重视和社会各界的支持,为古籍文献的保护创造有利条件。

      此外,古籍文献的保护,还需在保护其物质形态的同时,保护文物的历史、人文信息。古籍文献物质形态与历史、人文信息可以说是皮与毛的关系,皮之不存,毛将焉附?所以,培养和造就一批古籍修复专门人才尤其重要,做到以防为主,防治结合;以有效的科学技术延缓物质材料的老化速度,最大限度地延长其期限;只有做好防的工作,才能减少治的任务,否则是治不胜治。因此,民族博物馆应当积极探索和寻求古籍文献保护的新方法和新技术,充分利用现代技术,使藏品文物在获得直接保护比如防虫、防霉、防火、防盗、防尘以及温湿度调控等的同时,获得再生性保护,比如影印播放、出版、缩微制品、数字化加工等等;广泛利用声、光、电等科技手段,展示图片、影像等数字化成果。

      (2)、 培养和造就一批古籍文献保护和修复的专门人才。人才是做好工作的关键。古籍文献作为一种特殊的文化载体,其保护与修复对工作人员有着更高的要求。因此,必须尽快加紧培养这一方面的专门人才,采取不同的方式和渠道,尽可能地为有潜质的专业人员提供学习、交流、培训、深造的机会,使其了解、使一批掌握古籍文献保护与修复技术的人才能够尽快成长起来,切实将古籍文献保护工作落到实处。

      (3)、 加强管理,加强制度建设,建立健全古籍文献保护的规章制度。制度是使各项工作得以顺利开展的根本保障。古籍文献作为一项特殊而珍贵的文化资源,必须具有较为完善的规章制度才能使其得到较好的保护和管理。为此,各馆应制定出一系列管理办法,诸如《古籍安全保管制度》、《古籍管理与查阅制度》、《古籍整理规程》等,用制度管人、管书。此外,加强立法保护,将古籍文献纳入文物保护范畴,树立法律保护意识,使古籍文献保护有法可依,有章可循,才能获得理想的保护效果。

      全面开展全州古籍文献普查清理工作,摸清家底,分清藏品等级,实行分级管理。同时做好古籍文献,特别是少数民族古籍文献的收集、征集抢救工作,并切实加以保护,以避免古籍文献的再度流失和消亡。

      3、保护与开发利用齐头并举

      博物馆作为研究、收集、整理、保护、传播人类文明成果的重要场所,其终极目的是为了对这些文明成果加以利用,古籍文献也不例外。所谓“藏以至用”就是要充分发挥藏收的使用价值。因此,在进行古籍文献保护工作的同时,应注重做好古籍文献的开发利用,使保护与利用齐头并举。这对促进文化传承、延续传统文化、联结民族情感、弘扬民族精神,促进社会、经济、文化发展具有深远意义。

      总之,古籍文献史料是不再生的特殊文献资源,保护是一项十分艰巨而难度较大的工作,就全国大多数民族地区目前该项工作开展的情况来看不容乐观。我们只有提高认识,加强责任感和使命感,力争有利条件,才能使少数民族古籍文献的保护落到实处。

      

      参考文献:

      《民族博物馆学研究》

      《红河州文艺志》

      《 中国文物报》  

      作者:萧婷 云南省红河州博物馆  云南  蒙自 661100

  • 如何完成对民族文物藏品的描述?(安丽)

      提要:文物藏品描述不仅是文物藏品管理之需要,也是提供研究人员使用的基本资料。对一般功用明确文物的描述,主要是对其器形、工艺、纹饰、材质的具体描述。而对民族文物中不为多数人所了解的特殊藏品来说,其描述的重点主要表现在功用和使用方法上。文物藏品完残状况描述也称藏品现状描述,由于对明确文物保管责任、妥善保护文物有着直接的关系,所以,藏品现状描写必须详实而具体。

      关键词:民族文物 描述 完残状况

      文物藏品描述就是简明扼要地将文物的形态特征,如造型、铭文、款识、题跋、颜色、工艺、装饰纹样、材质、使用者、功用等主要内容和特征表述清楚。在进行文物描述时,往往也是对文物进行辨别和鉴定的过程。其不仅是文物藏品管理之需要,也是提供研究人员使用的基本资料。对一般功用明确文物的描述,主要是对其器形、工艺、纹饰、材质的具体描述。而对民族文物中不为多数人所了解的特殊藏品来说,其描述的重点主要表现在功用和使用方法上。如记事木刻、牛角取火器、猎鹿哨、猎物背板、布鲁、巫师做法神具、祭天撒奶器等。若铭文、印文、书体、款识为少数民族文字的,应加注汉译,并力求准确、简练、规范、全面。

      下面对文物描述中有关器形、工艺、纹饰、功用、制作者等内容分别阐述如下。

      1、器形的描述

      器形即器物外表的形状。器形描述即是对器物整体和各部位形状特征的表述。这里需要注意的是:对器物各部位称呼要准确,对器形的形容词要恰如其分。

      民族文物藏品可谓是五花八门,形态各异,但按其用途和造型分,还是能够找出一些相似相同的种类,有器皿类、服装类、鞍具类、造像类、头饰类、乐器类等。长期以来,人们对许多器物各部位的称呼及特征的形容已成为模式化的专业术语。如:鬲、鼎、瓮、坛、瓶、壶、锅、罐、香炉、杯、碗、盘等器皿类。这类器物口部造型和称谓有直口、敛口、侈口(撇口)、敞口、喇叭口、大口、小口之别;颈部造型特征有长颈、短颈、细长颈之别;肩部造型特征有平肩、丰肩、削肩(或斜肩、溜肩)等;器腹造型特征有园鼓腹、鼓腹、长鼓腹、细长腹、扁圆腹、下垂腹等;底足造型特征更为丰富,有平底、圈足底、假圈足底、莲瓣底、倒置喇叭状圈足底,还有锥形足、袋足、兽面足、象首足、人首足等;器耳的造型有兽耳、龙耳、直耳、朝冠耳、铺首衔环耳等。

      在民族文物中,还有一些比较特殊的类型,其名称和组合部件一直沿用俗称或民族语言音译称谓,如毡帐(蒙古包):其组成的部件包括陶脑(圆形天窗)、哈那(伸缩式网格状柳木围壁)、乌尼(顶部伞状支杆)、包门等。以上“陶脑”、“哈那”、“乌尼”,以及其它部件的称谓一直沿用蒙语音译称谓。在我们进行器物描述时,最好不用这些多数人难以理解的音译词汇,应根据其形制特点,翻译成通俗易懂的汉语称谓,并作为专用词语沿用下去,以利于藏品的管理和使用之便。

      对服装形制特征的描述,如:长袍、短衣、立领、凹领、斜襟、对襟、琵琶襟、窄袖、宽袖、半袖等。

      在对器形使用形容词时,要求贴切恰当,使人产生联想而加深印象。如:口部为僧帽形的铜壶、外形似盘羊角状的银头饰、似马蹄底的旗鞋、鸡冠形僧帽等。这些形容词不仅可以用于对器形的描述,也可以用于定名中。

      2、工艺的描述

      藏品的制作工艺不等同于普通的制作方法,可以看作是制作器物时使用的比较特殊的装饰技艺和方法。由于各类藏品的质地不同,制作装饰工艺也各不相同,尤其是复合质地的民族文物,在一件(套)藏品中,往往包含有多种质地和多种工艺。常见的有雕刻、刺绣、掐丝、镶嵌、点翠、错金、炝金、镏金、镀银、描金、烫花、彩绘、漆雕等工艺种类。若再细分,雕刻还包括:圆雕、浮雕、浅浮雕、透雕、微雕、刻花、剔花、划花、錾刻等;刺绣工艺包括平绣、缉绣、绒绣、贴绣、锁绣、堆绣、齐针绣、打子绣等。

      由于民族文物在制作工艺上的多样性和复杂性,文物工作者需认真研究和掌握各种工艺形态的特征,以便能准确地使用专业词汇进行描述。

      3、纹饰的描述

      民族文物的图案纹饰非常丰富,包括有各种神兽、瑞鸟、花草树木、日月星云、动物飞禽、山水人物,还有几何形及变形的各种图案等,可谓举不胜举。而器物上的这些纹饰,往往不能全都在名称中体现,需要在器物纹饰描述中一一体现。

      由于各民族所处的地域和经济类型及审美观念的不同,他们常用的主体装饰图案和风格也不尽相同。以北方少数民族为例,自清代以来,从事游牧业的蒙古族多用云头纹、水波纹、盘肠纹、回旋纹、方胜纹、几何变形纹、卷草纹、牡丹纹、莲花纹、宝相花纹、团寿纹、日月纹、蝴蝶纹、鹿纹、鹰纹、狮纹、虎纹、龙纹、凤纹、麒麟纹、以马为主的五畜纹等;居住在敖鲁古雅的一支狩猎鄂温克族,多用奇异抽象的花草、动物、几何纹,其中有鹿纹、鹿角纹、星座纹、火纹、蝴蝶纹、树形纹、花叶纹、菱形纹、三角纹、涡纹、水波纹、鱼尾纹、锯齿纹等。在这些图案中,有许多不单为装饰美观,还具有一定的含义和说法,如鄂伦春族常用的象征爱情的“南撮罗花”就是其中一种。以农业为主的达斡尔族由于受满汉文化的影响,装饰图案除传统的动植物纹饰外,还增加了团寿纹、牡丹纹、莲花纹、龙凤纹、鸳鸯纹等吉祥图案,还有以历史故事为题材的人物故事图和山水风景图案。由于上述相邻民族间的相互影响,彼此的装饰纹样中也有诸多相同相似之处,尤其是一些传统的吉祥图案更是如此,体现了各民族文化的相互交流和融合。所以,要对这些纹饰进行准确描述,不仅要认识各种纹饰图案写实和抽象的形态,还要了解其中深刻的内涵,以及各民族的艺术风格。

      由于各民族都有祈求平安吉祥的愿望和讲究吉利圆满的传统习俗,在器皿、服装、佩饰、家具等物品的装饰上多选用各种吉祥图案,常用吉祥图案有:

      龙:为中国古代传说中的神物。人们认为龙能兴云降雨、降伏妖魔,是尊贵和权威的象征。龙的图案从远古发展到明清,其形象更趋完美。细分起来,龙纹图案在造型上有行龙(在云间行走的龙)、云龙(藏头露尾)、团龙(盘成圆形的龙)、正龙(头部呈正面)、坐龙(头部呈侧面)、升龙(头上尾下)、降龙(头下尾上)、蛟龙(有鳞)、应龙(有双翼)、蟠龙(无角)、拐子龙(简化的龙形)。

      凤凰:凤凰在远古时被人们视为神鸟而崇拜,认为凤凰是给人们带来和平、幸福的瑞鸟。

      麒麟:神化传说中的祥瑞之物。认为麒麟送来的童子,长大必成为栋梁之材。

      狮子:古代被视为法的卫护者。立于大门两侧的石狮被认为是那里的守护者。

      虎:古代被列为四方神之一。虎神能驱妖镇宅、去邪避灾,因此许多民族常以虎面装饰器物。虎还被看作儿童的保护神,让孩子穿虎头鞋、戴虎头帽、睡虎形枕,以求吉祥平安。

      四神:即四方之神。东西南北依次为青龙、白虎、朱雀、玄武,镇以四方。

      鹿:神话中的长寿之仙兽。由于鹿与“禄”同音,在图案中用此寓意长寿和富贵。

      鹤:传说中是长寿之仙禽,有“鹤寿千年”之说。

      蝴蝶:美好爱情的象征。

      蝙蝠:因其与福、富谐音,飞翔的蝙蝠和云朵象征福气自天而降。

      鱼:鱼和余谐音,比喻富余、吉庆。

      鸳鸯:古称匹鸟,雌雄常偶居不离,用以比喻美好爱情。

      八吉祥:由八种象征吉祥的器物组成,包括法螺、法轮、宝伞、白盖、莲花、宝瓶、双鱼、盘肠。

      八宝:又称杂宝。包括宝珠、方胜、磬、犀牛角、金钱、菱镜、书本、艾叶。

      暗八宝:亦为八种宝物。包括葫芦、剑、扇、渔鼓、笛、阴阳板、花篮、荷花。

      四艺:即:琴、棋、书、画。

      石榴:因石榴多子,有丰收和繁衍子孙后代的内涵。

      佛手:形如人手,因佛与福谐音,象征多福用于器物上。

      花草:包括梅花、牡丹、兰花、菊花、竹木、松树、水仙、玫瑰、莲花、月季、百合、灵芝草等。

      4、功用的描述

      藏品的功用即藏品的用途。在民族文物中,许多比较特殊和罕见的工具类藏品和宗教器具类藏品,若不加以解释和注明,很难了解其具体的功用。在这里功用的含义不仅仅是说明某器物是做什么用的,还包含着具体的使用和操作方法,而这些内容在名称中是无法包含进去的。如蒙古族蒸馏奶酒锅,不仅需要注明各个部件的作用,还需阐明制奶酒的程序。对蒙古族使用的榆木捣奶桶,不仅要详细说明用它分离牛奶的操作方法及分离后的状态,还要说明分离后加工奶食品的种类。另外还有布鲁(捕猎用投掷器)、猎狼夹、诱鹿哨、(图二十一) 制做子弹工具、熟皮工具等,这类文物的工艺和装饰大多比较简单,功用是其最主要的特征。

      5、藏品制作者或物主的描述

      民族文物大多没有铭文和款识,而一般普通藏品也无须注明其制作者和使用者,但对特殊人物使用过的物品或具有某种意义的文物应加以说明。如清代蒙古族文学家尹湛纳希的文房四宝、锡林郭勒草原摔跤冠军巴特尔的摔跤服、鄂温克族女萨满纽拉的神服、蒙古族著名老匠人丹森制作的最后一把乐器四胡、傣族土司象形文字印章等,都应该在文物描述中简单注明其人物身份和简历。

      6、藏品描述的顺序及范例

      在进行藏品描述时,首先要阐明器物的造型和各部位形状特征,如下嫁科尔沁郡王的清太宗四女固伦雍穆长公主的银骨灰盒,整体外形为庙宇形,上部为悬山式屋顶,屋檐下立廊柱十根,正面设有假门,底边饰莲瓣纹。对器形的描述顺序应遵循先上后下、先左后右、先内后外的顺序。不规则形器物可由主体部分向次要部分扩展描述,器物纹饰描述的顺序亦先上后下。如青花罐的纹饰可由口沿、颈、肩、腹、底边依次进行;平面和接近平面的图案由中间主体图案开始向外展开描述。对比较复杂的图案纹饰的描述一定要注意先后有序、层次分明、主体突出,否则会产生杂乱无序的感觉。(图二十二) 

      7、文物完残状况的填写

      文物藏品完残状况描述也称藏品现状描述,包括有藏品的破损、完整、残缺、虫蛀、霉斑、污染等具体内容。藏品的完残状况不仅和文物的价值、品级有着直接的关系,其最初详实的记录数据也是检测藏品在历年陈列展览和保管过程中,受外界不良因素影响而产生变化的可考依据。对明确文物保管责任,妥善保护文物有着直接的关系。所以,藏品现状描写必须详实而具体。如一件蒙古族黑缎绣花长坎肩,原征集记录和保管记录中没有写褪色,但在展览过程中发现肩部有褪色现象,那就说明展柜灯光有问题,需要采取防紫外光的滤光处理。再如:一件铜镜原记录有轻度锈色,几年后由于库房超标的湿度,致使整个镜面上布满锈色,即说明保管环境存在严重问题。首先要检测一下是否属于有害锈,作一系列养护处理,同时改善存放环境,采取科学有效的防护措施。

      填写藏品的完残状况时,尽量用简练、精确的语言注明藏品损坏的类属、部位、程度、数量、大小、色泽等,并注意使用规范化的语言。下面举例说明几种类型的藏品现况描写术语:

      1、完整。藏品完好无损者,写“完整”即可。

      2、残损。凡藏品局部有破损现象,但不影响文物的整体造型和器物的完整性,可写残损或残破。其中包括破孔(指局部破损较小者)、破洞(指局部破损稍大者)、裂缝(有裂的缝隙、但没分开)、裂纹(有轻微裂痕,比裂缝更细)、裂口(已分裂开的口子)、磨损(磨擦而受损伤)。

      3、残缺。指藏品某部位或某部分残缺,可写残缺。填写时应注明残缺的准确部位或部件、程度和数量,并对缺损部位进行测量登记。如缺失珊瑚盖的鼻烟壶。

      4、生锈。金属质地藏品因氧化生锈,写生锈、锈蚀(氧化腐蚀较重者)等,以生锈的颜色分,铜器有绿锈、蓝绿锈、灰绿锈、灰白锈(有害锈)等。

      5、生霉。藏品因受潮受霉菌侵蚀而留下痕迹,可写生霉、发霉、霉点(因发霉而产生零散小斑点)、霉斑(生霉后成块、片状)、霉迹(生霉物品擦洗后,留有陈迹者)等。

      6、污迹。藏品被油、墨、血、泥水、果汁、奶汁等污染的痕迹,可写成污迹。如油污、墨污、血污等。

      7、褪色。藏品因年久、日晒、光照等原因颜色变浅者,写褪色或脱色。

      8、皱折,折裂。藏品因受挤压、拆压、团揉,而形成的不平展和横竖条纹,可写皱折,如皱痕、折痕(因折叠而产生的痕迹)、折裂(因折叠、挤压、磨擦而产生折叠处的裂痕)。

      9、焦脆。多指纸类藏品,因年久和存放条件不好而使其变硬发脆者,写焦脆。

      10、脱浆、脱线。由于年代久远,存放条件不好,而使书卷类藏品装订的浆糊失去粘性可写脱浆,装订线断开可写脱线。

      11、虫蛀。藏品因虫咬而形成程度不同的损蚀者,可写虫蛀、蛀洞、蛀蚀等。

      12、鼠嗑。藏品因老鼠啃咬留下的痕迹写鼠嗑××程度。

      13、磕损。藏品因磕碰而留下的小缺口、裂口、凹陷者,写磕伤、磕瘪、磕痕等。

      14、脱漆。因漆木类藏品年久、存放环境温湿度条件差,以及油漆质量问题而产生器物外表油漆的脱落,可写脱漆。若漆木藏品受潮受热而发生漆面粘手的现象,可根据程度不同,漆写漆面老化或粘漆。

      15、脱釉。藏品(主要指陶瓷器)因烧造质量问题和外部因素对其侵蚀而造成器表釉和胎体分离或即将分离的现象叫脱釉或爆釉。

      16、脱落。藏品因年久粘胶开脱,所镶嵌、粘接的装饰物脱落缺失,但不影响藏品的完整性,可写嵌物脱落、脱失。

      以上列举了藏品现状记录时常用的一些词汇,要注意的是,使用时一定要恰当和准确。如:器物类常用磕损、磕瘪、裂纹、裂口、锈蚀、脱釉、爆釉、粘釉、老化、翘曲、划痕等词汇;纸制品类常用皱折、折痕、折裂、鼠磕、虫蛀、蛀洞、破洞、破口、装订洞、脱浆、脱线、变色、泛黄、烟熏、焦脆等词汇。

      由于文物的损坏有多种原因,且程度大小也不同,所以应在记录中准确注明其损坏程度。如磨损,有轻度磨损和严重磨损,褪色有轻度褪色或严重褪色。如残损,应详细注明有几处残损;裂口创面较大者应测量其尺寸,如实记录;残缺者应将残缺的部件、部位和残缺数量写具体。如皮火药囊,缺木塞。如织锦缎女长坎肩,缺银扣2枚。另外,完残现状描述一定要明确藏品各部位名称,不能含糊笼统,如一件蒙古族褐色暗团花缎长袍,其各部位名称包括:衣领(领面、领里、领尖)、肩(左肩、右肩)、胸(左胸、右胸)、背(左背、右背)、中腰(中腰前部、后部)、下摆(下摆前片、后片)、底边(前底边、后底边)、袖筒(袖筒前片、后片、上部、下部、肘部),另外还有袖口、镶边、缝线、里衬、兜、扣等。

      文物一经入馆收藏,文物保管人员对文物的科学保护是具有法律责任的。因此,无论是文物征集入藏记录时,还是办理文物交接手续时,都要对藏品各部位的完残状况作出详细、明确的记录,以防将来出现问题时责任不明确。这点在文物外展的交接过程中显得尤为重要,不要因为一个小的疏漏,造成不必要的扯皮现象。

      作者:安丽 达斡尔族 内蒙古博物馆研究馆员 现任内蒙古民族服饰协会副主席、内蒙古文物考古学会会员 主要从事北方民族文物研究及岩画研究

  • 理论
  • 关注
  • 实践
  • 文物
  • 田野
  • 文化遗产
  • 编者按

    编者按:

      一直以来,民族文物的登录、保管、养护工作都是民族类博物馆的普遍困境和难题,是民族类博物馆跃上台阶的瓶颈问题。为此,我们特地选取不同地域的民族博物馆工作者,从其工作实践出发,围绕民族文物保管业务的方方面面,提供了解决问题的各种可能性思路。

  • 民族文物登录标准的思考与实践—— 以中国民族博物馆文物登录工作为例(周婷婷)

      [摘要] 目前我国民族博物馆行业内尚未真正建立起适合民族文物管理的统一的文物登录规范。民族文物没有登录标准是民族博物馆藏品保管的现状。对此,中国民族博物馆以博物馆文物藏品管理有关规定为依据,借鉴现有国家通用的文物登录标准,探索性地建立起民族文物登录标准。本文以中国民族博物馆文物登录与实践为例,对民族文物登录工作的现状与问题、民族文物登录工作的内容与做法,以及民族文物登录标准建立的对策进行论述。

      [关键词] 民族文物;藏品管理;登录;标准 

      中国是一个统一的多民族国家,在漫长的历史进程中,各民族休戚与共、互相交融,共同缔造了优秀的中华文明和灿烂的民族文化,为世人留下了极为丰富的文化遗产。其中少数民族的物质文化遗产类别多样、数量巨大、独具特色,成为我国民族类博物馆的基础资源。如何通过积极抢救、妥善保管、合理利用这些丰富的物质文化遗产,从而实现对民族文化的更好保护与传承已成为当下我国各民族博物馆的重要课题。为此,民族博物馆要做好民族文物的调查、征集、研究等抢救性工作,还要做好民族文物的陈列展示、社会服务等活动。同时,文物藏品作为博物馆一切功能实现的基础,对其进行科学、规范的管理更是各个民族博物馆必要的基础业务。

      多年来,我国各级民族类博物馆都在遵循现有文物管理的有关规章、制度、方法的基础上,立足各自馆藏文物特点,建立起了本馆文物管理的工作方法。中国民族博物馆作为国家级民族博物馆,近年来积极致力于民族文化的抢救与保护,除了启动中国少数民族文化遗产抢救项目,加大民族文物征集力度,还深入研究文物藏品的管理状态、规章制度、工作方法,目前已经初步建立起一套包含文物接收、登记、分类、入库排架、编目、统计、建档等内容的藏品管理工作规则。特别是中国民族博物馆针对国内博物馆民族文物管理的现状和本馆藏品管理的工作现实,对民族文物登录工作进行了重点研究,通过制定《中国民族博物馆文物登录规范》、民族文物信息采集标准和填写要求,初步实现了馆藏民族文物登录标准的建立,为全国民族类博物馆文物登录工作的行业标准的确立,进行了初步探索。

      一、民族文物登录工作的现状与存在的问题

      近十年来,我国博物馆事业迅速发展,各地加快了博物馆建设速度,目前仅五大自治区和少数民族人口集中的云南、贵州、青海,经文物部门正式登记并通过年检的博物馆就达到370余家(2012年5月18日《中国民族报》),数量可观。这些博物馆大多展示本地区和本民族悠久的历史、多彩的文化和所在区域的当代发展状况,对保护区域少数民族文化遗产,繁荣祖国文化发挥了重要作用。但作为文博工作者,我们也要清醒地认识到各地区民族博物馆发展的不均衡现象,除了场馆、库房、文物保护硬件设备等方面存有差异外,更存在着博物馆管理理念、管理水平和业务建设等软性指标上的发展差距。就民族文物登录而言,各个民族博物馆的流程和标准就各不相同。

      宏观而言,2001年国家文物局发布《博物馆藏品信息指标体系规范》,2009年国家文物局发布了中华人民共和国文物保护行业标准之《馆藏文物登录规范》。以上规范对文物登录工作的范围、术语、定义、工作流程、相关档案的数据采集等都提出了明确的要求,对规范博物馆藏品保管提供了依据,有利于行业的标准化、科学化。然而在实际应用中,我们发现以上规范虽可通行于我国大多数博物馆,但是对于民族博物馆则存在着“民族”属性的弱化问题。作为民族文物,特别是新中国成立以后的民族文物,其“民族”属性是登录的重要基础信息,这也是民族文物编目的必要类别。但是由于国家标准的科学化、规范化、便于参考等优势,很多老的民族博物馆不再使用原有编目卡片登记文物信息,新建的民族博物馆也直接使用了国家通用文物软件,执行国家文物局的统一标准。这种标准推广于民族博物馆,使用于民族文物,并不便于民族博物馆对民族文物的管理,从某种角度而言可以说是制约了民族文物的保护、研究与利用。

      微观而言,时下各民族博物馆都有自己的文物登录规定与操作办法,但博物馆针对民族文物却缺乏统一标准。具体表现为:(一)民族文物没有鉴定标准。目前针对民族文物我国还没有相应的文物定级标准和文物鉴定机构,各个民族博物馆对民族文物的界定、定级不统一,涉及此方面的文物登录不能做到客观、准确,很多文物只能从其征集价格来体现其文物价值,不利于文物的保护与再研究。(二)民族文物定名不规范。我国民族文物管理起步比较晚,还没有形成统一的文物定名办法,民族文物定名随意性较大,如:五十年代初,中央政府派出访问团分赴西北、中南、西南、东北内蒙古地区访问当地少数民族,在访问过程中与当地民族互赠了锦旗。某入藏该类锦旗的博物馆在文物定名时只将其简单地称作“锦旗”。同样的例子还有“剪纸”、“腰带”、“文献”、“礼品”等等,这些定名显然不能体现文物的内涵与特征。(三)入藏文物分类不统一。目前我国文物分类大体按质地、用途、年代、工艺、民族、征集来源等区别,各博物馆多用复合分类法,博物馆间文物分类大同小异,并不影响文物规范管理。但大多数民族博物馆分类多使用单层分类,或按质地,或按民族,或按入藏时间,各馆间分类方法并不一致,如此不利于开展民族文物的宏观管理与研究利用,使博物馆的业务开展受到局限。(四)入藏文物编目不统一。文物入藏后要求对其基本信息进行采集,填写文物编目卡。然而,一件民族文物的基本信息是什么,其填写指标是什么,各个民族博物馆没有统一的格式和要求,即便是同样的表格,填写后在内容限定和书写形式上也是差别极大。(五)入藏文物描述粗糙。文物描述是文物档案资料的重要内容,是文物客观现实的描写,尤其是民族文物种类繁多,内涵广博,涉及的专业术语众多。民族博物馆存在对民族文物描述简单、不规范的现象,仅寥寥几笔不能对文物有客观、有质量的记述。

      分析民族文物登录的现状,存在上述现象的核心问题,就在于我国目前还没有建立起针对民族文物管理的行业准则,包括涉及文物登录各个环节、各个岗位都能按部就班、各司其职、各行其道的指导性操作的标准。

      二、中国民族博物馆民族文物登录工作的探索

      基于我国民族博物馆文物登录的现状缺少指导性的标准与规范,中国民族博物馆以国家文物局发布的《中华人民共和国文物保护行业标准》(WW/T0017-2008)为参照,参考各民族博物馆和研究机构的有关成果,结合民族文物实际,经过反复论证与实践形成了《中国民族博物馆文物登录规范》。

    1.png

      《中国民族博物馆文物登录规范》的重点在于对民族文物登录工作的范围,对馆藏文物、登录、总登记账、分类账、文物编目等专业术语给予了准确的定义;将填写《文物鉴定表》、填写《入库凭单》、采集文物影像资料、填写《文物登记表》、填写《文物总登记账》、填写《文物分类账》、填写珍贵文物档案、完善文物信息数据库、更新提用记录等项目明确为文物登录的流程。该《规范》的特点在于确定文物登记号、文物入藏序号、文物名称、文物原名、文物类别、文物分类号、文物照片、民族属性、地区属性、时代属性、文物实际数量、文物尺寸(质量)、文物来源、文物搜集经过、文物鉴定情况、文物简述等作为民族文物基础信息必须采集、记录,对文物存放位置,文物出、归库记录,文物修复、复制记录等动态情况也要做跟踪信息的填写。

      除此,《中国民族博物馆文物登录规范》延伸的“细则”还为文物登录涉及的各类文档的基本内容和填写指标确定了标准。仔细分析目前各民族博物馆使用的文物登记卡片尽管从标题、版式、内容等方面有所不同,但其文物登记所涉及的信息内容基本都是相同的。可见制约民族博物馆文物登录工作水平的不是文物登记卡片的设计,而是文物信息填写的指标要求与实际操作的质量。为此,中国民族博物馆重新设计了文物登记卡片,并明确了卡片的填写要求,初步形成文物登录基础信息填写的标准。

    2.png

      分析中国民族博物馆的文物信息登记的标准,有以下几点需要说明:

      (一)“文物类别”和“文物分类号”

      中国博物馆协会民族博物馆专业委员会通过多年研究,在对民族文物藏品定级的研究中明确民族文物功能用途分为十七类,包括生产工具、交通运输与信息传递工具、交换与贸易工具、医药卫生用具、宗教器物、生活用品、服装与饰品、文体娱乐用品、节庆与礼仪用品、兵器与刑具、语言文字与文献、乐舞器具、书法绘画作品、工艺美术品、印章证件与钱币、音像作品、杂项等。文物编目可以以此为基础,将文物的功能用途作为入藏文物的类别,填写在“文物类别”栏,成为文物编目的基础层级,再结合文物的民族属性,为入藏文物进行编目,建立二层级编目。

      “文物分类号”对应“文物类别”,将文物的功能用途分类和民族属性体现其中,便于提用和研究。其序号由文物类别的字母、民族阿拉伯数字代码(民族名称的拼音字母排列的序号)和文物号码组成。如白族第一件入藏的服装分类号为“FZ-02-1”;满族第三件入藏的音像作品分类号为“YX-31-3”。其中“FZ”、“YX”分别是“服装与饰品”、“音像作品”的拼音字母代号;“02”、“31”分别是白族、满族的顺序号。

      (二)名称

      民族文物纷繁复杂,民族文物的定名也极其复杂,通常要在定名中反映出文物的本质与特征。文物的本质容易确定,但其特征涉及有民族地区、时期年代、工艺技法、纹饰题材、材料质地、器别形制等很多内容。服装定名要有男女、冬夏之别,有颜色、材质和工艺的表述, 如“达斡尔族黑红缎绣花女坎肩”、“苗族绉绣青布女夹衣”;工艺美术品定名要以工艺种类作为首要特征编写,如“畲族木雕‘二龙戏珠’”、“水粉画‘鄂伦春猎人’”;铜器定名重点在于器型、纹饰、工艺的编写,如“维吾尔族铜錾花提梁壶”,“蒙古族云纹紫铜壶”……

      对于本民族有定名的文物,在做登记时还应该将本民族该物件名称的译音填写在“原名”栏目中。

      (三)数量

      民族文物中部分民俗文物的数量不好确定,如一个哈萨克族的毡包,其中木撑杆一套60件,牛毛绑绳一套80多根,还有其他等等,如何计数才有利于文物登录?需要把握住一个藏品登记号一件/套文物的原则。具体而言,成套藏品组成部分可以独立存在的,按个体标号计件;组成部分不能独立存在的,按主体一个计数,整体编写一个登记号,在登记表格“数量”栏中写清具体数量。如一套达斡尔族老年男服包括帽子、长袍、靴子,这三件物品都可以独立存在,实现个体展示,即为三件文物,相应给予三个文物登记号。其中的靴子不可以再拆分,作为一件文物,给予一个文物登记号,“数量”栏目中填写数字“2”。

      (四)文物描述

      文物描述是对文物简单的叙述和科学的评价,是文物登录工作的核心和难点,必须经过认真研究思考,才能下笔。传统的文物描述主要是对文物的外形(如质地、造型、纹饰、铭文和制作技巧)特征进行描述,其次要对文物进行一定的价值分析。但今天文物的直观认识更多被二维或三维的影像化记录, “文物描述”的内容似乎被简化。对此,文物信息的记录更要注重文物价值的分析,特别是民族文物的内容更加丰富,为了能更好的保留“物”中所传递的文化内涵,有关对文物的认知、收藏目的等内容也应该尽可能多地被记录下来。如一件黎族筒裙上的纹饰,它是什么,对于当地民族有什么样特殊的意义;一套蒙古族刳制的杵臼,为什么长长的杵与矮矮的臼能如此平衡稳当,其中揭示着什么样的民族智慧;一件柯尔克孜族旧狐狸腿皮大衣,其不平凡的流传经历是一个民族对勇士的崇敬……如此对文物的描述应该是更加开放、全面的,但这也要建立在尊重客观事实的基础上,从而实现形成的文物信息资料有利于在陈列、研究工作中发挥推荐和提供线索的作用。

      三、建立民族文物登录标准的几点对策

      民族文物登录是民族博物馆藏品保管的重要环节,是加强民族文物保护的基础。制定民族文物登录标准,有利于推进民族文物登录科学体系的早日建立。

      第一,遵循我国现行文物保护的法律法规,根据博物馆文物藏品管理规定和办法,借鉴现有国家通用文物登录标准,从有利于民族文物保护的角度出发,建立一套符合民族文物特点,适合民族博物馆规范管理的民族文物登录标准。

      第二,架构制定民族文物登录标准的组织机构。争取由国家文物局和国家民委共同领导,指定已有此项工作基础的一家民族博物馆具体草拟登录标准,再选择部分民族博物馆作为试点。

      第三,加强民族博物馆际的交流,就包含民族文物登录在内的藏品保管课题展开研讨,介绍经验,互通有无,促进民族文物登录标准的早日建立,提升民族文物管理水平。

      第四,加快民族文物保护法的建设,尽快出台一套具有全国性、指向性的民族文物保护法律法规,从根本上解决民族文物登录中 有关“鉴定”、“分类”、“定级”等存在的问题。

      作者:周婷婷 中国民族博物馆藏品保管部 100080

  • 云南省博物馆民族文物的保护、保养工作(郭宗萱 沐蕊 余剑民)

      云南是一个多民族的边疆省,境内包括汉族在内共有25个少数民族,少数民族的人口,占全省总人口的1/3,居住面积占全省总面积的四分之三。考古材料说明云南自古就是一个多民族生息繁衍的地方,以彝族、白族先民为主体的南诏、大理国地方政权,为我们留下了极为宝贵的历史文化遗产。

      云南省博物馆从1951年8月建馆时,就开始注意民族文物的征集和收藏,1955年春举办了《云南少数民族文物展览》。1955年4月30日,周恩来总理和陈毅副总理出席亚非会议时来馆参观展览,指示我们要做好民族地区民族文物的调查征集工作,要了解各民族的生产、生活、习俗、宗教信仰等情况,要研究少数民族地区的社会经济形态,要注重反映各族人民在党的民族政策指引下取得的成就,做好云南的文物考古工作,要用实物印证历史的发展。周总理为我馆题词:“中国各民族团结起来”;陈毅副总理题词为“各民族大团结、巩固国防”。

      云南地处边疆,地形复杂,气温相差很大,有立体气候之称。省内天气气候特点和变化规模是世界上独一无二的。云南省地处低纬度高原,和同纬度的两广及同海拔的西北一带高原比,一年间温差变化小,和同纬度的广州相似,有四季如春的特点,但日温差大又,反映出高原特性,这是云南省气候独特的原因。各个地区的干湿度、降雨量均甚为悬殊,对于文物、资料、实物标本来说,就是一个很严重的挑战,容易导致不同程度自然损坏,腐蚀、腐朽、生虫,其中有的还有其特殊的习性,如春、秋所砍的竹木器,就有不同的习性。

      云南省博物馆收藏有历史文物、传世品、革命文物、民族文物、近现代文物资料、自然标本等类。什么叫民族文物?民族文物具有什么特点?民族文物的鉴选、分论、分级、保养等用什么标准去衡量?历史将一些云南少数民族古老的社会面貌一直保持到20世纪50年代,虽然时间上较近,但是丝毫也不能低估这些实物、档案、资料、标本、活化石的社会发展史价值。继之各民族都有自己优秀的文化传统、民族特色以及反映各民族不同艺术风格的绚丽多彩的民间工艺品等。我们认为民族文物有历史的和现代的区别。民族文物可以分属于民族史范畴和民族学、民俗学范畴;民族文物和一般历史文物的内涵不同,一般的历史文物是对研究社会历史发展有价值的文化遗物,如地上古建筑、遗址、遗迹、传世品等和地下发掘的文物,而民族文物除了具有一般历史文物的内涵外,还应包括大量的民族、民俗学实物,而“历史文物一定的断代时限”不能再生产,“历史的遗存者”等的内涵,则不能机械地运用于民族文物,因为民族、民俗文物、资料是反映人们共同体的物质生活、精神生活面貌的当今之物,民族文物无上限,下限则要大大的延伸,包括过去之物,现在之物,能反映民族风貌特点的,只要对少数民族昨天的历史和今天的面貌有研究价值、民族艺术价值、民族民间工艺价值,只要有民族学、民俗学价值,就是我们征集保管的特有标准和人藏条件。民族文物的收藏从远古到今均有,云南的历史实际上就是云南少数民族的历史,所以也就很难划分历史文物和民族文物的界限。

      民族文物、资料、参考品鉴选,既要研究文物的历史背景,研究文物的价值(包括历史的、科学的、艺术的价值),收集鉴选,分编、建档等一系列文物管理工作,同时还要研究自然力和人为对文物造成损害的原因和防止方法,研究文物防火、防盗、防尘、防紫外线、防震、防潮、防干裂、酥脆和温、湿度对文物的影响,以及库房建筑、周围环境、大气污染等问题。而文物放置的环境,就目前而论还不可能是在真空里,文物周围的空气总是有一定的温湿度和水分,这是影响文物长久保存的因素之一。馆藏文物的科学保护与库房周围的环境也是有密切关系的。

      民族文物以质地分为竹、木、陶石、金银、铜铁、锑、锡、骨、角、牙、玉、贝、纸张、布锦、麻、丝绸、陶瓷、毛、发、漆器、泥塑、宗教祭器、植物树叶,以及不知类的杂类等,具有其民族特殊性,项目比较多,有的不是一般的物质,包罗万象。就我们在民族地区调查征集的结果,我们将民族文物分为十类:①生产生活(竹木用具占多数);②文字及资料;③经典法器(包括宗教信仰风俗、祭器);④服装服饰;⑤工艺雕刻装饰品;⑥武器;⑦风俗礼品;⑧陶瓷;⑨特殊物品;⑩杂类,包括金银器、铁、铜、锡、锑等。

      由于温湿度、煤烟污染,金银饰品变色;变色有黑、黄、斑渍和锈蚀;锡、锑器有绿锈斑渍;铁器生锈剥蚀。其中较为特殊的有:

      ①竹、木器不易保存长久,不能延长其寿命,保存期较短,有的易生白蚁成粉末状,虫蛀病害严重。而且各民族地区的生产、生活用具(尤以原始的刀耕火种用具)大都离不开竹、木,不能保存久远,极易腐蚀损坏。

      ②用树叶、植物实果为质地者,如傣族的古籍经典,以贝叶为质地,用竹笔或铁笔蘸黑在上面书写傣文或缅文、老挝文、巴利文等,保存不善会有发霉生虫、碎裂、酥散等现象;景颇、怒、独龙、佤、傈僳族等用各种植物树叶作为语言文字,以物表意,传达心意、信息,作为书信和信物,保存收藏也是很伤脑筋的,如作为植物标本封干的办法保存,也不尽相同适用,它是以各种植物叶子和小果实或其他物质组成一封信、或一件凭证信物,日久就会霉腐、酥散、脆裂、干缩、变形、生虫。

      ③服装服饰类以质地来分,有布锦、纯棉、化纤、丝绸、麻、火草、树、尼龙等,各种不同质地成分的均有,甚至一套服装如傣族的服装,上身为尼龙、化纤上衣,下面的筒裙又是纯棉布;或丝绸上衣,化纤筒裙;丝线织筒裙裙子、上衣缀满银饰装饰品。这样,各种不同质地的服装服饰混合一体,保养的方法就不能千篇一律,不能只使用一种办法。而有的民族是用土法自染自织的纺织品,会自然褪色,也不能够长久地保存下去。

      文物在静止中是否能避免损伤?有些文物是可以减少损伤的。文物从开始接收,经过许多手续程序,多次搬运转移,才能进人库房排定方位安放下来,以后日常的提取、退还和必要的再整理,重新排架也还要挪动,凡挪动提取归还,有时难免会发生损伤,所以文物的安全保护保养,切不可等闲视之。在静止中有些文物是可以减少损伤的,但有些文物由于材料老化和内部结构的变化,或受到不适合的干湿等气候的影响,或受有害气体、有害物质的侵蚀,既便在静止状态下也会产生不能发现的损伤,如在陈列展室中的服饰、皮、毛、竹木、纸张的褪色、掉毛等,或暂时肉眼还看不出的损害。如果我们能研究和掌握各种材料自然损害的原因和规律,又有切实可行的预防保护办法,就能变被动为主动,尽可能地延长文物的寿命。

      造成文物损坏的原因很多,很复杂,简单地可分为人为的和自然的两项。人为的损坏,有盗窃和破坏,或因管理不善发生丢失和损伤,也有因保管人员违反安全操作和制度发生损坏,还有因各种灾害发生的损伤等;自然的文物损伤,指文物、资料、参考品因构成的材料不同而遭受的各种各样的自然损坏。纸、绢、丝、棉、毛发、竹、木、藤、贝、植物珠等过度干燥,就发生翘、裂、脆、黄,潮湿了则膨胀生霉,在相对湿度为75%一80%时,霉菌会很快繁殖;而在一定的温度下,各种虫子又最易活动,我们发现历史、民族文物室的害虫有玫瑰皮蠢;此外,太阳光和灯光中的紫外线、红外线,又是造成纺织制品、棉织品(染色)或少数民族自染自织者褪色变色的重要因素;还有城市污染空气中的有害气体,尘埃中的有害物质,二氧化碳与铅或钼化合成粉状的锈层,硫化物能使铜、银、铅等以及用这些原料制成的文物颜色变暗。综上,大气中干、湿、光、尘埃等因素,在一定的情况下都是自然损坏文物的原因。

      文物的受害,往往不是一种因素,而是几种因素互相影响的结果,如光的危害,离不开水分和氧,而最主要的是温湿度、空气、尘埃和光起作用。而民族文物的类别、质地比较复杂,所以要综合控制各种因素。首先,温湿度如能控制在合适的限度,就能够基本上防止虫害和菌害,如能防止紫外线、红外线就能延缓文物的褪色、腐蚀和老化。生物对文物的危害也很大,如霉菌、虫蛀。霉菌种类多、范围广、形体小,肉眼不易看见,在1一30℃之间都可以生长,温度超过20 ℃ ,湿度高于65%,若通风不好,就会生霉。云南省博物馆的库房曾在园通山下,有的大型竹、木、生产工具、生活用具、猎枪、铁、铜炮、武器、盔甲等存放于第一层楼(亦即地下室),库房的窗户、排气孔通风不够,墙外的管道不通、雨季湿度上升,就形成了竹木等器物的霉变现象,我们当时采用传统的土法用木架架叠、覆盖木炭、再下至地面加生石炭去湿、防湿,石炭散发粉末时或木炭存放到一定的时间就另行更换。日照强时,在阳光下照射,然后上防虫剂,在橱柜四周、室内注射稀释的DDT消毒喷射。对于纸张、绘画、贝叶、树叶,则采用绵纸包防虫纸间隔垫在下面,然后在柜内四周放樟脑精块。民族服饰用樟脑块或者用旱烟、花椒包成小包也能防虫,但因服饰质地各异,有棉、麻、火草、皮毛、丝织等,而且服装上有的缀有饰品,如银、铜、锑、镀金等物,日久就会发生化学作用产生变色,有的失去光彩,这也是矛盾之一,就只有用翻动、通风等办法来处理。对于金属器物,如铁器、铜器的生产工具、生活用具等,则是采用去锈、上蜡、涂防锈油的办法进行保护。皮毛、苧麻、火草等用杀虫剂,清洁除尘、通风,以除去湿气水分,采取这些土法进行保养。

      随着现代化科学技术的发展,我们已开始采用新技术于民族文物保护,但由于这方面的工作,我们起步较晚,现在还只是一种尝试之中,目前这些科技是成功还是失效,还要不断地摸索积累经验,等待历史的考验。

      1985年初,云南省博物馆文物保护实验室在经过几番周折后终于开始工作了,当时条件十分简陋,经费短缺,没有工作经验,许多事情都从零开始。1987年底,新的实验室落成,虽然尚属简陋,但工作条件已大大改善了。我们在原有传统保护方法及国内已有保护技术的基础上,针对民族文物的特点,采取了一些技术措施,并进行了一些较为初步的研究。首先,在文物人库前对空库房进行残菌处理,减少文物感染霉菌的机会;定期喷洒杀虫药剂,预防虫害的发生。对于已经出现问题的文物,尽快加以处理,如对变色的银器进行洁除,并用加包自制防霉纸与只包绵纸的银首饰加以对照,证明加包一层防霉纸可大大缓减银器的变色现象。对已经干裂、生虫的竹木器,涂刷添加了甘油的拟除虫菊酯杀虫剂水溶液,以求达到既能适当防止干裂,又能杀死害虫的目的。对于已发生病害的青铜器,我们除采用已有的保护办法外,还用自行设计的方法加以预处理,然后进行苯骈三氮唑与高分子材料进行封护,事实证明效果良好。此外,我们还将气相粉末防蚀应用于青铜文物的保护中。

      在目前室内温湿度不能完全人为控制,空气中污染不能完全消除的情况下,对于由几种质地的材料组成的民族文物,原则上以易于遭受损害的部分为主,尽量顾及其余部分,如缀有银饰的服装,以服装为主;但有时又不一定遵从这个原则,如木把铁刀,铁银容易因锈蚀而损坏,要在现有条件下经常保持50%以下的相对湿度,尤其在雨季并非易事,对此,在铁刀上涂一层防锈油或蜡,放在湿度较高的环境里,既保持了铁刀光洁,又不致使木把过分干燥而开裂,免去了分布放置和保持较低湿度的麻烦。此外,我们在应用拟除虫菊酯杀虫的工作实践中,发现它对文物害虫的灭杀效果很好,对人体毒性小,不易使害虫产生抗药性,只要使用时注意种类选择,不失为一种较好的文物杀虫剂,我们曾将其用于木构石建筑的白蚁防治,事实证明效果良好,但其特效期效果有多长,尚需要时间来证明。a

  • 古籍文献存藏情况述略及思考(萧婷)

      摘要:本文从民族古籍文献的保护与修复工作在民族地区遭受的困境出发,论述了民族博物馆在少数民族古籍文献工作中的重要作用,提出了搞好民族古籍文献保护与修复工作的若干对策。如何进行文物藏品的搜集,特别是对古籍文献的融抢救、保护、继承和弘扬为一体。

      关键词:古籍文物  搜集保护  利用

      博物馆要搞好陈列、各种专题展览以及宣传教育,很大程度上取决于文物的收集与保管。藏品保管技术性强、专业性强,责任重大,工作环节多,分工细致,程序紧凑,所以需要加大人力、物力、财力等方面的投入,同时建立一支具有相当业务水准的藏品保管与养护队伍,以使藏品保管工作向科学化,规范化方向发展,就成为一项十分重要的工作。

      在民族类博物馆的文物保管工作中,有一项重要但常被人忽略的工作,就是少数民族典籍文献的保管与养护。在各地民族博物馆的业务工作中,民族生产生活用具、宗教祭祀用品、服装服饰等文物是馆藏品的大宗,典籍与文献可能只占其中很小的比例,所以,民族博物馆对典籍文献的保管与养护的讨论较少,成为一个相对薄弱的环节。

      民族博物馆的典籍文献一般来说,其内容较多反映了各民族历史、艺术、宗教、科学成就。由于历史的缘故,少数民族典籍文献存世不多,比起汉文典籍文献来,其系统性完整性都较为缺乏。但是,少数民族典籍文献却是中华民族文化遗产的重要组成部分,我们伟大祖国和中华民族形成、发展的历史进程,如果没有这一部分古籍作为必要的补充,仅仅依靠汉文古籍,就不可能得到全面而完整的记录。所以,对于民族博物馆来说,民族典籍文献的收集、研究、保管、维护,是一项非常重要的工作。

      本文将以云南省红河州为例,探讨少数民族典籍文献面临的现状、难题,并提出几点思考。

      1、云南省红河州少数民族典籍文献存藏现状:

      查阅有关资料及实地调研的结果表明:云南省红河州13个县(市)的文博馆、图书馆均收藏有古籍文献,而红河州民族研究所的收藏量较大,涉及彝、瑶、壮、回、傣、布衣族等少数民族古籍文献。据有关资料估计,红河州10个世居民族在历史上创造过许多优秀的古籍文献,仅彝族古籍文献据初略估计就有4000余册(卷),但大多散落于民间,且懂得翻译整理的人员极少。这些文物普遍面临的困境是:由于一些年老收藏者的离世而逐年失传;另有一些不法分子勾结外商大量收购强征,从而导致少数民族典籍流失严重。与此同时,州县博物馆由于经费匮缺,无力加以收集和保护。

      据笔者了解,红河州各古籍文献收藏单位对现存古籍文献的保护主要存在两个问题:一是经费严重不足,二是人才奇缺。州内各家博物馆均存在基础设施相对不完善,不能满足藏品保管需求,致使受库房局限,不能按照《博物馆藏品管理办法》中相关规定,依照文物、藏品质地分类管理的情况。由于经费因素,一些正常业务工作无法开展,专业人员又得不到及时培训,难免会在工作中出现这样那样的失误和疏漏。同时,州内各馆普遍存在着对古籍文献保护意识淡薄的问题:一方面由于无经费投入致使保护工作难于开展,使得保护意识处于消极状态;另一方面由于古籍文献较一般文献利用率低,这一状况也致使保护工作得不到应有的重视,使古籍文献保护工作处于低层次管理状态;三是各馆缺乏古籍保护与修复的专门人才。据了解,全州没有一个懂得古籍修复与保护的专门人才,致使各馆难于开展古籍保护整理工作;四是各馆现存古籍存放状态十分危险。由于没有良好的保护措施,又没有建立完善的规章制度,加之环境污染加剧,古籍酸化和脆化速度加快,许多珍贵的古籍已到了触即成灰的状态。因此,古籍抢救与保护刻不容缓。

      2、解决办法:

      (1) 提高认识,加强古籍文献知识意识。古籍文献是我们的祖先留下的宝贵财富,它蕴涵着各个时期各个民族的文化价值观,凝聚着各个民族的智慧和文明成果,体现了各个民族充沛的文化创造力,是维系民族情感的精神纽带。同时,古籍文献是一种不可再生的文化资源,这一突出特点要求民族文物工作者必须高度重视其保护和抢救工作,增强责任感和使命感,积极推动上级部门把古籍文献保护纳入议事日程,纳入工作目标考核体系,纳入当地国民经济和社会发展总体规划,与此同时纳入财政预算,积极争取各级领导的重视和社会各界的支持,为古籍文献的保护创造有利条件。

      此外,古籍文献的保护,还需在保护其物质形态的同时,保护文物的历史、人文信息。古籍文献物质形态与历史、人文信息可以说是皮与毛的关系,皮之不存,毛将焉附?所以,培养和造就一批古籍修复专门人才尤其重要,做到以防为主,防治结合;以有效的科学技术延缓物质材料的老化速度,最大限度地延长其期限;只有做好防的工作,才能减少治的任务,否则是治不胜治。因此,民族博物馆应当积极探索和寻求古籍文献保护的新方法和新技术,充分利用现代技术,使藏品文物在获得直接保护比如防虫、防霉、防火、防盗、防尘以及温湿度调控等的同时,获得再生性保护,比如影印播放、出版、缩微制品、数字化加工等等;广泛利用声、光、电等科技手段,展示图片、影像等数字化成果。

      (2)、 培养和造就一批古籍文献保护和修复的专门人才。人才是做好工作的关键。古籍文献作为一种特殊的文化载体,其保护与修复对工作人员有着更高的要求。因此,必须尽快加紧培养这一方面的专门人才,采取不同的方式和渠道,尽可能地为有潜质的专业人员提供学习、交流、培训、深造的机会,使其了解、使一批掌握古籍文献保护与修复技术的人才能够尽快成长起来,切实将古籍文献保护工作落到实处。

      (3)、 加强管理,加强制度建设,建立健全古籍文献保护的规章制度。制度是使各项工作得以顺利开展的根本保障。古籍文献作为一项特殊而珍贵的文化资源,必须具有较为完善的规章制度才能使其得到较好的保护和管理。为此,各馆应制定出一系列管理办法,诸如《古籍安全保管制度》、《古籍管理与查阅制度》、《古籍整理规程》等,用制度管人、管书。此外,加强立法保护,将古籍文献纳入文物保护范畴,树立法律保护意识,使古籍文献保护有法可依,有章可循,才能获得理想的保护效果。

      全面开展全州古籍文献普查清理工作,摸清家底,分清藏品等级,实行分级管理。同时做好古籍文献,特别是少数民族古籍文献的收集、征集抢救工作,并切实加以保护,以避免古籍文献的再度流失和消亡。

      3、保护与开发利用齐头并举

      博物馆作为研究、收集、整理、保护、传播人类文明成果的重要场所,其终极目的是为了对这些文明成果加以利用,古籍文献也不例外。所谓“藏以至用”就是要充分发挥藏收的使用价值。因此,在进行古籍文献保护工作的同时,应注重做好古籍文献的开发利用,使保护与利用齐头并举。这对促进文化传承、延续传统文化、联结民族情感、弘扬民族精神,促进社会、经济、文化发展具有深远意义。

      总之,古籍文献史料是不再生的特殊文献资源,保护是一项十分艰巨而难度较大的工作,就全国大多数民族地区目前该项工作开展的情况来看不容乐观。我们只有提高认识,加强责任感和使命感,力争有利条件,才能使少数民族古籍文献的保护落到实处。

      

      参考文献:

      《民族博物馆学研究》

      《红河州文艺志》

      《 中国文物报》  

      作者:萧婷 云南省红河州博物馆  云南  蒙自 661100

  • 如何完成对民族文物藏品的描述?(安丽)

      提要:文物藏品描述不仅是文物藏品管理之需要,也是提供研究人员使用的基本资料。对一般功用明确文物的描述,主要是对其器形、工艺、纹饰、材质的具体描述。而对民族文物中不为多数人所了解的特殊藏品来说,其描述的重点主要表现在功用和使用方法上。文物藏品完残状况描述也称藏品现状描述,由于对明确文物保管责任、妥善保护文物有着直接的关系,所以,藏品现状描写必须详实而具体。

      关键词:民族文物 描述 完残状况

      文物藏品描述就是简明扼要地将文物的形态特征,如造型、铭文、款识、题跋、颜色、工艺、装饰纹样、材质、使用者、功用等主要内容和特征表述清楚。在进行文物描述时,往往也是对文物进行辨别和鉴定的过程。其不仅是文物藏品管理之需要,也是提供研究人员使用的基本资料。对一般功用明确文物的描述,主要是对其器形、工艺、纹饰、材质的具体描述。而对民族文物中不为多数人所了解的特殊藏品来说,其描述的重点主要表现在功用和使用方法上。如记事木刻、牛角取火器、猎鹿哨、猎物背板、布鲁、巫师做法神具、祭天撒奶器等。若铭文、印文、书体、款识为少数民族文字的,应加注汉译,并力求准确、简练、规范、全面。

      下面对文物描述中有关器形、工艺、纹饰、功用、制作者等内容分别阐述如下。

      1、器形的描述

      器形即器物外表的形状。器形描述即是对器物整体和各部位形状特征的表述。这里需要注意的是:对器物各部位称呼要准确,对器形的形容词要恰如其分。

      民族文物藏品可谓是五花八门,形态各异,但按其用途和造型分,还是能够找出一些相似相同的种类,有器皿类、服装类、鞍具类、造像类、头饰类、乐器类等。长期以来,人们对许多器物各部位的称呼及特征的形容已成为模式化的专业术语。如:鬲、鼎、瓮、坛、瓶、壶、锅、罐、香炉、杯、碗、盘等器皿类。这类器物口部造型和称谓有直口、敛口、侈口(撇口)、敞口、喇叭口、大口、小口之别;颈部造型特征有长颈、短颈、细长颈之别;肩部造型特征有平肩、丰肩、削肩(或斜肩、溜肩)等;器腹造型特征有园鼓腹、鼓腹、长鼓腹、细长腹、扁圆腹、下垂腹等;底足造型特征更为丰富,有平底、圈足底、假圈足底、莲瓣底、倒置喇叭状圈足底,还有锥形足、袋足、兽面足、象首足、人首足等;器耳的造型有兽耳、龙耳、直耳、朝冠耳、铺首衔环耳等。

      在民族文物中,还有一些比较特殊的类型,其名称和组合部件一直沿用俗称或民族语言音译称谓,如毡帐(蒙古包):其组成的部件包括陶脑(圆形天窗)、哈那(伸缩式网格状柳木围壁)、乌尼(顶部伞状支杆)、包门等。以上“陶脑”、“哈那”、“乌尼”,以及其它部件的称谓一直沿用蒙语音译称谓。在我们进行器物描述时,最好不用这些多数人难以理解的音译词汇,应根据其形制特点,翻译成通俗易懂的汉语称谓,并作为专用词语沿用下去,以利于藏品的管理和使用之便。

      对服装形制特征的描述,如:长袍、短衣、立领、凹领、斜襟、对襟、琵琶襟、窄袖、宽袖、半袖等。

      在对器形使用形容词时,要求贴切恰当,使人产生联想而加深印象。如:口部为僧帽形的铜壶、外形似盘羊角状的银头饰、似马蹄底的旗鞋、鸡冠形僧帽等。这些形容词不仅可以用于对器形的描述,也可以用于定名中。

      2、工艺的描述

      藏品的制作工艺不等同于普通的制作方法,可以看作是制作器物时使用的比较特殊的装饰技艺和方法。由于各类藏品的质地不同,制作装饰工艺也各不相同,尤其是复合质地的民族文物,在一件(套)藏品中,往往包含有多种质地和多种工艺。常见的有雕刻、刺绣、掐丝、镶嵌、点翠、错金、炝金、镏金、镀银、描金、烫花、彩绘、漆雕等工艺种类。若再细分,雕刻还包括:圆雕、浮雕、浅浮雕、透雕、微雕、刻花、剔花、划花、錾刻等;刺绣工艺包括平绣、缉绣、绒绣、贴绣、锁绣、堆绣、齐针绣、打子绣等。

      由于民族文物在制作工艺上的多样性和复杂性,文物工作者需认真研究和掌握各种工艺形态的特征,以便能准确地使用专业词汇进行描述。

      3、纹饰的描述

      民族文物的图案纹饰非常丰富,包括有各种神兽、瑞鸟、花草树木、日月星云、动物飞禽、山水人物,还有几何形及变形的各种图案等,可谓举不胜举。而器物上的这些纹饰,往往不能全都在名称中体现,需要在器物纹饰描述中一一体现。

      由于各民族所处的地域和经济类型及审美观念的不同,他们常用的主体装饰图案和风格也不尽相同。以北方少数民族为例,自清代以来,从事游牧业的蒙古族多用云头纹、水波纹、盘肠纹、回旋纹、方胜纹、几何变形纹、卷草纹、牡丹纹、莲花纹、宝相花纹、团寿纹、日月纹、蝴蝶纹、鹿纹、鹰纹、狮纹、虎纹、龙纹、凤纹、麒麟纹、以马为主的五畜纹等;居住在敖鲁古雅的一支狩猎鄂温克族,多用奇异抽象的花草、动物、几何纹,其中有鹿纹、鹿角纹、星座纹、火纹、蝴蝶纹、树形纹、花叶纹、菱形纹、三角纹、涡纹、水波纹、鱼尾纹、锯齿纹等。在这些图案中,有许多不单为装饰美观,还具有一定的含义和说法,如鄂伦春族常用的象征爱情的“南撮罗花”就是其中一种。以农业为主的达斡尔族由于受满汉文化的影响,装饰图案除传统的动植物纹饰外,还增加了团寿纹、牡丹纹、莲花纹、龙凤纹、鸳鸯纹等吉祥图案,还有以历史故事为题材的人物故事图和山水风景图案。由于上述相邻民族间的相互影响,彼此的装饰纹样中也有诸多相同相似之处,尤其是一些传统的吉祥图案更是如此,体现了各民族文化的相互交流和融合。所以,要对这些纹饰进行准确描述,不仅要认识各种纹饰图案写实和抽象的形态,还要了解其中深刻的内涵,以及各民族的艺术风格。

      由于各民族都有祈求平安吉祥的愿望和讲究吉利圆满的传统习俗,在器皿、服装、佩饰、家具等物品的装饰上多选用各种吉祥图案,常用吉祥图案有:

      龙:为中国古代传说中的神物。人们认为龙能兴云降雨、降伏妖魔,是尊贵和权威的象征。龙的图案从远古发展到明清,其形象更趋完美。细分起来,龙纹图案在造型上有行龙(在云间行走的龙)、云龙(藏头露尾)、团龙(盘成圆形的龙)、正龙(头部呈正面)、坐龙(头部呈侧面)、升龙(头上尾下)、降龙(头下尾上)、蛟龙(有鳞)、应龙(有双翼)、蟠龙(无角)、拐子龙(简化的龙形)。

      凤凰:凤凰在远古时被人们视为神鸟而崇拜,认为凤凰是给人们带来和平、幸福的瑞鸟。

      麒麟:神化传说中的祥瑞之物。认为麒麟送来的童子,长大必成为栋梁之材。

      狮子:古代被视为法的卫护者。立于大门两侧的石狮被认为是那里的守护者。

      虎:古代被列为四方神之一。虎神能驱妖镇宅、去邪避灾,因此许多民族常以虎面装饰器物。虎还被看作儿童的保护神,让孩子穿虎头鞋、戴虎头帽、睡虎形枕,以求吉祥平安。

      四神:即四方之神。东西南北依次为青龙、白虎、朱雀、玄武,镇以四方。

      鹿:神话中的长寿之仙兽。由于鹿与“禄”同音,在图案中用此寓意长寿和富贵。

      鹤:传说中是长寿之仙禽,有“鹤寿千年”之说。

      蝴蝶:美好爱情的象征。

      蝙蝠:因其与福、富谐音,飞翔的蝙蝠和云朵象征福气自天而降。

      鱼:鱼和余谐音,比喻富余、吉庆。

      鸳鸯:古称匹鸟,雌雄常偶居不离,用以比喻美好爱情。

      八吉祥:由八种象征吉祥的器物组成,包括法螺、法轮、宝伞、白盖、莲花、宝瓶、双鱼、盘肠。

      八宝:又称杂宝。包括宝珠、方胜、磬、犀牛角、金钱、菱镜、书本、艾叶。

      暗八宝:亦为八种宝物。包括葫芦、剑、扇、渔鼓、笛、阴阳板、花篮、荷花。

      四艺:即:琴、棋、书、画。

      石榴:因石榴多子,有丰收和繁衍子孙后代的内涵。

      佛手:形如人手,因佛与福谐音,象征多福用于器物上。

      花草:包括梅花、牡丹、兰花、菊花、竹木、松树、水仙、玫瑰、莲花、月季、百合、灵芝草等。

      4、功用的描述

      藏品的功用即藏品的用途。在民族文物中,许多比较特殊和罕见的工具类藏品和宗教器具类藏品,若不加以解释和注明,很难了解其具体的功用。在这里功用的含义不仅仅是说明某器物是做什么用的,还包含着具体的使用和操作方法,而这些内容在名称中是无法包含进去的。如蒙古族蒸馏奶酒锅,不仅需要注明各个部件的作用,还需阐明制奶酒的程序。对蒙古族使用的榆木捣奶桶,不仅要详细说明用它分离牛奶的操作方法及分离后的状态,还要说明分离后加工奶食品的种类。另外还有布鲁(捕猎用投掷器)、猎狼夹、诱鹿哨、(图二十一) 制做子弹工具、熟皮工具等,这类文物的工艺和装饰大多比较简单,功用是其最主要的特征。

      5、藏品制作者或物主的描述

      民族文物大多没有铭文和款识,而一般普通藏品也无须注明其制作者和使用者,但对特殊人物使用过的物品或具有某种意义的文物应加以说明。如清代蒙古族文学家尹湛纳希的文房四宝、锡林郭勒草原摔跤冠军巴特尔的摔跤服、鄂温克族女萨满纽拉的神服、蒙古族著名老匠人丹森制作的最后一把乐器四胡、傣族土司象形文字印章等,都应该在文物描述中简单注明其人物身份和简历。

      6、藏品描述的顺序及范例

      在进行藏品描述时,首先要阐明器物的造型和各部位形状特征,如下嫁科尔沁郡王的清太宗四女固伦雍穆长公主的银骨灰盒,整体外形为庙宇形,上部为悬山式屋顶,屋檐下立廊柱十根,正面设有假门,底边饰莲瓣纹。对器形的描述顺序应遵循先上后下、先左后右、先内后外的顺序。不规则形器物可由主体部分向次要部分扩展描述,器物纹饰描述的顺序亦先上后下。如青花罐的纹饰可由口沿、颈、肩、腹、底边依次进行;平面和接近平面的图案由中间主体图案开始向外展开描述。对比较复杂的图案纹饰的描述一定要注意先后有序、层次分明、主体突出,否则会产生杂乱无序的感觉。(图二十二) 

      7、文物完残状况的填写

      文物藏品完残状况描述也称藏品现状描述,包括有藏品的破损、完整、残缺、虫蛀、霉斑、污染等具体内容。藏品的完残状况不仅和文物的价值、品级有着直接的关系,其最初详实的记录数据也是检测藏品在历年陈列展览和保管过程中,受外界不良因素影响而产生变化的可考依据。对明确文物保管责任,妥善保护文物有着直接的关系。所以,藏品现状描写必须详实而具体。如一件蒙古族黑缎绣花长坎肩,原征集记录和保管记录中没有写褪色,但在展览过程中发现肩部有褪色现象,那就说明展柜灯光有问题,需要采取防紫外光的滤光处理。再如:一件铜镜原记录有轻度锈色,几年后由于库房超标的湿度,致使整个镜面上布满锈色,即说明保管环境存在严重问题。首先要检测一下是否属于有害锈,作一系列养护处理,同时改善存放环境,采取科学有效的防护措施。

      填写藏品的完残状况时,尽量用简练、精确的语言注明藏品损坏的类属、部位、程度、数量、大小、色泽等,并注意使用规范化的语言。下面举例说明几种类型的藏品现况描写术语:

      1、完整。藏品完好无损者,写“完整”即可。

      2、残损。凡藏品局部有破损现象,但不影响文物的整体造型和器物的完整性,可写残损或残破。其中包括破孔(指局部破损较小者)、破洞(指局部破损稍大者)、裂缝(有裂的缝隙、但没分开)、裂纹(有轻微裂痕,比裂缝更细)、裂口(已分裂开的口子)、磨损(磨擦而受损伤)。

      3、残缺。指藏品某部位或某部分残缺,可写残缺。填写时应注明残缺的准确部位或部件、程度和数量,并对缺损部位进行测量登记。如缺失珊瑚盖的鼻烟壶。

      4、生锈。金属质地藏品因氧化生锈,写生锈、锈蚀(氧化腐蚀较重者)等,以生锈的颜色分,铜器有绿锈、蓝绿锈、灰绿锈、灰白锈(有害锈)等。

      5、生霉。藏品因受潮受霉菌侵蚀而留下痕迹,可写生霉、发霉、霉点(因发霉而产生零散小斑点)、霉斑(生霉后成块、片状)、霉迹(生霉物品擦洗后,留有陈迹者)等。

      6、污迹。藏品被油、墨、血、泥水、果汁、奶汁等污染的痕迹,可写成污迹。如油污、墨污、血污等。

      7、褪色。藏品因年久、日晒、光照等原因颜色变浅者,写褪色或脱色。

      8、皱折,折裂。藏品因受挤压、拆压、团揉,而形成的不平展和横竖条纹,可写皱折,如皱痕、折痕(因折叠而产生的痕迹)、折裂(因折叠、挤压、磨擦而产生折叠处的裂痕)。

      9、焦脆。多指纸类藏品,因年久和存放条件不好而使其变硬发脆者,写焦脆。

      10、脱浆、脱线。由于年代久远,存放条件不好,而使书卷类藏品装订的浆糊失去粘性可写脱浆,装订线断开可写脱线。

      11、虫蛀。藏品因虫咬而形成程度不同的损蚀者,可写虫蛀、蛀洞、蛀蚀等。

      12、鼠嗑。藏品因老鼠啃咬留下的痕迹写鼠嗑××程度。

      13、磕损。藏品因磕碰而留下的小缺口、裂口、凹陷者,写磕伤、磕瘪、磕痕等。

      14、脱漆。因漆木类藏品年久、存放环境温湿度条件差,以及油漆质量问题而产生器物外表油漆的脱落,可写脱漆。若漆木藏品受潮受热而发生漆面粘手的现象,可根据程度不同,漆写漆面老化或粘漆。

      15、脱釉。藏品(主要指陶瓷器)因烧造质量问题和外部因素对其侵蚀而造成器表釉和胎体分离或即将分离的现象叫脱釉或爆釉。

      16、脱落。藏品因年久粘胶开脱,所镶嵌、粘接的装饰物脱落缺失,但不影响藏品的完整性,可写嵌物脱落、脱失。

      以上列举了藏品现状记录时常用的一些词汇,要注意的是,使用时一定要恰当和准确。如:器物类常用磕损、磕瘪、裂纹、裂口、锈蚀、脱釉、爆釉、粘釉、老化、翘曲、划痕等词汇;纸制品类常用皱折、折痕、折裂、鼠磕、虫蛀、蛀洞、破洞、破口、装订洞、脱浆、脱线、变色、泛黄、烟熏、焦脆等词汇。

      由于文物的损坏有多种原因,且程度大小也不同,所以应在记录中准确注明其损坏程度。如磨损,有轻度磨损和严重磨损,褪色有轻度褪色或严重褪色。如残损,应详细注明有几处残损;裂口创面较大者应测量其尺寸,如实记录;残缺者应将残缺的部件、部位和残缺数量写具体。如皮火药囊,缺木塞。如织锦缎女长坎肩,缺银扣2枚。另外,完残现状描述一定要明确藏品各部位名称,不能含糊笼统,如一件蒙古族褐色暗团花缎长袍,其各部位名称包括:衣领(领面、领里、领尖)、肩(左肩、右肩)、胸(左胸、右胸)、背(左背、右背)、中腰(中腰前部、后部)、下摆(下摆前片、后片)、底边(前底边、后底边)、袖筒(袖筒前片、后片、上部、下部、肘部),另外还有袖口、镶边、缝线、里衬、兜、扣等。

      文物一经入馆收藏,文物保管人员对文物的科学保护是具有法律责任的。因此,无论是文物征集入藏记录时,还是办理文物交接手续时,都要对藏品各部位的完残状况作出详细、明确的记录,以防将来出现问题时责任不明确。这点在文物外展的交接过程中显得尤为重要,不要因为一个小的疏漏,造成不必要的扯皮现象。

      作者:安丽 达斡尔族 内蒙古博物馆研究馆员 现任内蒙古民族服饰协会副主席、内蒙古文物考古学会会员 主要从事北方民族文物研究及岩画研究

  • 友情链接
  • 联系我们
  • 关于我们
  • 法律声明

办公地址:北京市海淀区倒座庙1号院

2015-2021 © 中国民族博物馆
版权所有 京ICP备2020032474号-1