• 首页
  • 关于民博
    • 民博介绍
    • 组织架构
  • 资讯动态
    • 民博动态
    • 通知公告
  • 收藏保护
    • 收藏简介
    • 藏品集萃
    • 非遗
    • 征集
  • 展览展示
    • 中华民族共同体形成发展史系列展览
    • 中国特色解决民族问题的正确道路系列展览
    • 我国各民族优秀传统文化传承发展系列展览
  • 数字信息
  • 学术研究
    • 学术活动
    • 研究成果
    • 课题研究
  • 文化创意
  • 交流互鉴
    • 国内交流
    • 国际交流
首页 关于民博 资讯动态 收藏保护
  • 首页
  • 关于民博
    • 民博介绍
    • 组织架构
  • 资讯动态
    • 民博动态
    • 通知公告
  • 收藏保护
    • 收藏简介
    • 藏品集萃
    • 非遗
  • 展览展示
    • 中华民族共同体形成发展史系列展览
    • 中国特色解决民族问题的正确道路系列展览
    • 我国各民族优秀传统文化传承发展系列展览
  • 数字信息
  • 学术研究
    • 学术活动
    • 研究成果
    • 课题研究
  • 文化创意
  • 交流互鉴
    • 国内交流
    • 国际交流

研究成果

《中国民族博物馆研究》

  • 2017年合刊
  • 2016年合刊
  • 2015年合刊
  • 2014年下
  • 2014年上
  • 2013年合刊
  • 2012年合刊
  • 2011年第一期
  • 2008年第四期
  • 2008年第三期
  • 理论
  • 关注
  • 探源
  • 文物
  • 田野
  • 文化遗产
  • 实践
  • 论辽代契丹腹地汉人壁画墓的特点 ——兼论与幽云地区汉人壁画墓的比较(黄小钰)

      辽代的汉人壁画墓主要分布于长城以南的幽云地区,即今北京、山西大同、河北宣化等地,以及长城以北的契丹腹地,辽代属于中京道的武安州、降圣州、霸州(辽兴宗重熙十年,即 1041 年升霸州为兴中府),也就是今天的内蒙古敖汉旗一带以及辽宁朝阳地区。本文试图从契丹腹地汉人壁画墓的区域特点入手,进而比较这两处汉人壁画墓的异同,以期对辽代汉人壁画墓的特点有更为深刻的认识。

      由于身处契丹腹地,汉人与契丹人杂居相处,在这一区域的辽代壁画墓研究中,墓主人族属是个关键问题。为使幽云地区辽代壁画墓与契丹腹地辽代壁画墓更具可比性,本文选取敖汉旗和朝阳两地能确切证明或推断为汉人墓的墓葬作为比较对象。

      一、墓葬概况

      内蒙古敖汉旗的辽代壁画墓集中发现于 20 世纪 70 年代和 90 年代,发现于 70年代的有北三家辽墓 a 和白塔子辽墓 b,发现于 90 年代的有下湾子辽墓 M1、M2、M5c,喇嘛沟辽墓 d、七家辽墓 M1、M2、M3、M5e,羊山辽墓 M1、M2、M3f 等。

      根据考古发掘报告分析,这几处墓地中,比较明显能确定为汉人墓的有下湾子和羊山两处墓地,羊山墓地出土有纪年墓志,记载羊山 1 至 3 号墓为汉族官僚刘祜的家族墓地。下湾子辽墓根据出土文物、葬式和壁画风格能够确切推断墓主人为汉人一般贵族。北三家 1、3 号墓在整理时被认为是契丹人墓,但羊山墓地发现之后,邵国田又对以往壁画墓族属的判断提出异议,认为北三家辽墓是汉人的家族墓地 g,而刘未认为这一问题仍有继续讨论的必要 h,因此,这类尚存有异议的辽墓不作为本文比较的对象。

      20 世纪 70 年代,辽宁朝阳地区亦集中发现了一批辽代汉人家族墓,计有如下几处 :1975 年发现的辽宁朝阳姑营子 M1 耿知新墓,1976 年发现的辽宁朝阳姑营子M2 耿延毅夫妻合葬墓 i。壁画内容丰富,保存良好。1972 年至 1979 年,先后发现三座辽代赵氏墓葬,即商家沟 1 号墓、赵匡禹墓、赵为干墓。这三座辽墓均有墓志出土,年代明确。此外,辽宁朝阳刘承嗣族墓虽未发现壁画和石棺画,但该处墓地六座墓葬中有三座出土有墓志,分别为 M1 刘承嗣墓、M2 刘日泳墓、M4 刘宇杰墓,但 M1 和 M2 未作清理。j 赵氏族墓和刘氏族墓或并未发现绘画,或图像绘于石棺之上,但它们几乎都有墓志出土,能明确墓主人族属和身份地位,是研究汉人壁画墓的重要参考,因此,为使本文的研究对象更为丰富,研究结果更为全面、客观,也将这两处墓葬纳入研究对象之中。

      1997 年和 2002 年,耿氏家族墓地又新发现两座墓葬,分别编号为 3、4 号墓。2008 年,在朝阳市区东北发现了林四家子辽墓,据出土墓志推测为刘宇一家族墓地, 目前已清理、发掘了九座,按时间顺序编号为 M1~M9k。虽然发现的墓志并不能确定出于哪座墓葬,但这九座墓为辽代汉人墓当属无疑。其中,M1、M2 和 M4 规模较大,随葬器物丰富,并发现有石棺和壁画。

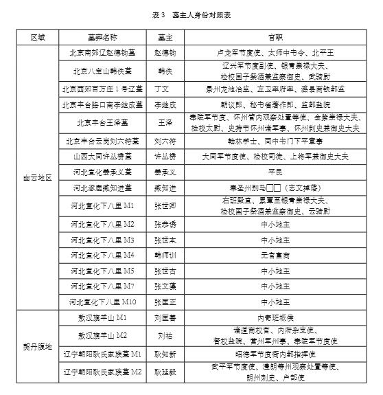
      综上所述,纳入本文研究范围的契丹腹地汉人壁画墓有如下 18 座 :敖汉旗羊山 M1、M2、M3,敖汉旗下湾子M1、M2、M3、M5,辽宁朝阳姑营子耿氏家族墓M1 至 M4(耿知新墓、耿延毅墓、3 号墓、耿崇美墓),辽宁朝阳赵氏族墓 M1 至M3(商家沟 1 号墓、赵匡禹墓、赵为干墓),辽宁朝阳刘承嗣族墓 M4,辽宁朝阳林四家子辽墓 M1、M2、M4。为了更直观地反映墓葬信息,将纳入研究范围的 18座壁画墓统计列表如表 1。

    p01.jpg
    p02.jpg

      二、墓葬形制

      从墓葬材质来看,契丹腹地汉人壁画墓以砖室墓为主,少数为石室墓、土坑石函墓或砖函墓等。墓室的平面形制主要有圆形墓或近圆形墓、方形墓、六角形墓、八角形墓。其中,圆形或近圆形墓有八座,直径均在 2.5 米以上,主要出现于辽代早期、中期 ;八角形墓有三座,主要出现于辽代晚期 ;方形墓有六座,早、中、晚期均有出现。据考古发掘资料,辽西地区的唐代墓葬以圆形较为普遍,辽代圆形墓室的流行当是受到唐代墓制的影响。除耿氏家族耿知新墓、耿延毅墓、耿崇美墓三座为双室墓之外,其余均为单室墓。多数墓葬墓道、天井、墓门、甬道、墓室的结构完整,从列表中可以看出,该地区墓葬的墓道以长斜坡式为主流,长度均为 6 米以上,部分为阶梯式墓道,除去未清理完全的情况,水平长度均为 8 米以上,耿延毅墓墓道的水平长度更是达到 13 米以上。天井和甬道的设置比较普遍,18 座墓葬中有 11 座设有天井,13 座设有甬道,耿氏家族三座墓设置有双甬道。墓门均为砖雕仿木结构,早期部分墓葬穹窿顶下部与立壁相交处,均匀分布十二个梯形小壁龛,龛内放置木雕十二生肖俑,也当是受到唐代墓制的影响。除敖汉旗羊山三座墓均未
    设棺床等葬具外,多数墓葬后室北壁均有砖砌棺床,或为方形,或为半圆形,与墓壁相接,棺床上放置石棺或木棺以及灰陶明器,石棺或木棺中盛放火葬骨灰。其中,耿知新墓、耿延毅墓、耿氏家族墓 M3 以及赵氏家族墓 M1 还设有棺床小帐,耿延毅墓的葬具包括方形木构棺室、石椁和木棺三个部分,均置于后室棺床之上。《新唐书·礼乐制》中有关于唐代上层阶级“以帐张于柩”的记载,这种墓内设置木构棺室小帐的制度也是来源于唐代。该地区普遍流行火葬,墓室内或发现火化骨灰,或有残存的遗骨,刘宇一墓还出土有木雕真容偶像。

      三、随葬器物

      契丹腹地汉人壁画墓中的随葬器物主要可以分为以下几类 :陶瓷器、金属器、木器、石器和其他杂项。随葬品有明器和实用器之分,明器体形小,素面,不具有使用价值,主要出现于陶瓷器中,实用器则与日常生活用具大小相近,制造相对精致,包括陶瓷器、金属器及其他。

      陶瓷器中的实用器,包括釉陶器、白瓷器、影青瓷器和青瓷器,不但有辽统治区域内烧造的,也有宋朝各名窑的产品。出土数量最多的是各式的瓷盘、瓷碗、瓷碟,其次为罐、瓶、盏等。耿延毅墓出土白瓷划花大盘 1 件,白瓷花式盘 2 件,白瓷小罐 1 件,白瓷雕花碗 3 件,白瓷花式盘 5 件,白瓷雕花盖罐 1 件,“官”字款白瓷雕花罐 1 件,影青瓷瓶 1 对,影青雕花小罐 1 件,影青釉花式口盘 2 件,影青釉花式口大碗 2 件,青瓷花式口小碗 5 件,青瓷小碗 1 件。耿知新墓出土黄釉大碗1 件,白瓷印花盏托 1 件,白瓷带把盏 1 件,白瓷划团凤大碗 1 件,白瓷划花盘 1 件,白瓷划花碟 4 件,白瓷碗 2 件,白瓷盘 1 件,白瓷小罐 3 件,青瓷小碟 4 件。耿氏M3 出土白瓷碗 1 件,影青瓷碗 4 件,影青瓷盘 2 件,青瓷花式口碗 1 件。赵氏 M1出土白瓷温碗 1 件,白瓷罐 1 件,白瓷大碗 1 件,白瓷小碗 2 件,白瓷盘 4 件。赵
    匡禹墓出土白瓷小碗 1 件,白瓷小盘 1 件。刘宇杰墓出土陶碗 1 件,陶壶 1 件,陶罐 1 件,陶瓶 1 件。林四家子辽墓 M1 出土白瓷碗 2 件,白瓷盘 2 件。羊山 M1 出土白釉瓷碗 3 件 ;羊山 M2 出土菊花粉定小瓷碗 2 件,白釉刻花瓷碗 1 件,白釉刻花瓷盘 2 件 ;羊山 M3 出土瓷罐 1 件,白釉瓷碗 2 件,影青瓷碟 1 件,白瓷碟 4 件,白瓷盘 2 件。下湾子 M3 出土白釉瓷碗 1 件,白釉瓷碟 1 件。

      陶瓷器中的明器,主要包括黑陶、褐陶饮食器皿和泥陶制俑类。如林四家子辽墓 M1 出土黑陶钵 1 件,黑陶碗 1 件,黑陶瓶 1 件,褐陶双耳罐 1 件 ;林四家子M2 出土灰黑陶大口罐 1 件,灰黑陶长颈瓶 1 件,泥俑多件,均残断,残存 3 件俑头;林四家子 M3 出土黑陶盆 2 件,黑陶盘 2 件,鼓肩罐 3 件,黑陶瓶 2 件,黑陶钵 1 件,大口罐 1 件,黑陶碟 1 件 ;林四家子 M4 出土彩绘马俑 1 件,牵马人俑 1 件,甲骑具装俑数件,牛俑 1 件,残存头部。从器物功能来看,陶制明器一般为碗、瓶、罐、碟等日常饮食器。

      耿氏家族墓和赵氏家族墓出土的器物丰富,器类多样,除了常见的盘、碗、碟、罐等器型之外,还有一些特殊的器型出现,例如 :鸡冠壶,耿知新墓出土 2 件,耿延毅墓出土 2 件,耿氏家族 M3 出土 2 件,赵氏家族 M1 出土 2 件 ;注壶,耿知新墓出土 1 件,耿延毅墓出土 1 件,耿氏家族 M3 出土 1 件,赵氏家族 M1 出土 1 件,赵匡禹墓出土 1 件。

      第二类为铜、铁、金银等金属器,包括铁剑、铁镞、铁骨朵、马镫等兵马器,火盆、铁壶、铁锅、铁桶、烤炉(箅)等生活用具,铁斧、铁锯、铁凿、铁铲、铁叉等生产工具,铜镜、带扣、带饰、金银饰品等梳妆用具以及铜钱等。

      其他种类的随葬器物出土数量不多,有木制家具类的如桌、椅、几、案,梳妆佩饰类的如琥珀饰品、水晶石饰、玉饰等,文房用具类的如砚、洗、围棋等以及石墓志、石经幢。

      四、墓葬壁画

      契丹腹地所发现的辽墓壁画通常既有汉族民族特点的图像出现,也有契丹族民族特点的图像出现,如果没有出土墓志的佐证,墓葬的族属问题往往很难确认,因此,有必要进一步归纳出这一区域汉人墓葬壁画的风格特点。下面将以上壁画墓的壁画题材与空间分布进行统计列表,以供分析。

    p03.jpg

      

      从壁画题材来看,可分为七类 :第一类门吏图,主要表现为契丹人形象的侍卫,出现于墓门或甬道两侧壁;第二类出行图,主要表现为备马、牵马、驼车、旗鼓、仪仗、侍卫等出行场景,出现于墓道两侧;第三类备侍图,包括烹饪备食、奉酒奉茶等场景,出现于天井或墓室之中 ;第四类散乐图,主要表现为击鼓、奏乐的场景,分布于天井或墓室之中,与备宴、宴饮场景相对出现 ;第五类星宿图,包括夜幕、天空、太阳、月亮、星辰等图像,出现于墓顶 ;第六类居室陈设图,包括门窗、屏风等,主要出现于墓室北壁;第七类为有象征意义的装饰图案,包括花鸟、云朵、鸡犬、门神、仙人等,出现于墓门、甬道、墓室壁画的装饰部分。

      从壁画空间分布来看,各类题材的壁画有较为固定的分布空间,并讲究东西对称关系和内容的一致性,如墓室内表现日常起居生活的场景,墓门及甬道两侧通常为门吏、武士或门神,墓道两壁表现出行的场景,天井四壁为烹饪备食、宴饮奏乐的场面。同一幅画面中可表现出某一活动的不同程序或阶段。

      从壁画内容来看,本区域的壁画特点可归纳为如下几点 :第一,壁画所表现的场景不局限于室内,既有表现居家宅内侍奉的画面,也有墓主人引马出行、在室外宴饮的画面。如羊山 M1 天井西壁的宴饮图,图中绘有三足铁锅、长桌小案以及带盖的食盒,看起来都是方便携带,可以随时随地搬动的物品,当为表现室外野炊宴饮的场景。第二,墓室北壁通常设假门或屏风,墓室壁画以假门或屏风为中心对称铺开,屏风和假门起到了空间分隔的作用,可以令人想象屏风或假门之后的无限空间。第三,奉酒奉茶场景中均有一个正襟危坐由奴仆们毕恭毕敬侍奉的墓主人形象出现。例如,羊山 M1 墓室东壁绘有三男子向墓主人奉酒的场景,墓主人为一头戴幞头的汉人官吏形象,半侧身向右端坐于砖砌半浮雕的黑色椅子之上,右臂肘枕于椅背上,左手放在左膝上。羊山 M3 天井西壁的烹饪图中,墓主人半侧身向内端坐于圆凳上,袖手,头戴黑色毡帽,身着圆领窄袖长袍,足蹬黑色靴,为契丹男子装束。第四,壁画中体现出汉族文化与契丹族文化杂糅相间的特点。宴饮、烹饪图中往往表现有煮肉、喝酒、蒸面食等饮食习俗,具有强烈的草原民族特色,而湖石、牡丹、门神、鸡犬等图像却是汉人绘画中的常见题材,反映农业定居民族的特点。第五,壁画中多有出现契丹装束的仆人、仪仗和乐工,虽然并不能排除汉人改易服饰,着契丹装的可能,但这也从一个侧面反映了汉人契丹化的趋势,是文化交流与融合的结果。

      五、两地间的对比

      辽朝建国之初,一方面将强附的汉人分散于头下军州并委以官职,故武安州、降圣州在辽代开发较早,有大批汉人定居。另一方面,将部分来自于幽燕、后唐、后晋投靠而来的汉族官僚集中安置于唐代营州所在的朝阳地区,因此敖汉旗和朝阳一带成为长城以北地区辽境内最为重要的汉人聚居区,也是发现辽代汉人壁画墓的一个重要区域。与幽云地区同为汉人壁画墓集中出现的区域,两地之间的壁画墓存在怎样的异同?以下将从墓葬形制与葬具、随葬器物、墓葬壁画、墓主人身份地位四个方面对两地的壁画墓进行对比。

      (一)墓葬形制与葬具

      从墓葬材质来看,两地都流行砖室墓,有少数石室墓出现,契丹腹地还出现有土坑石函墓或砖函墓。从墓室形状和数量来看,幽云地区小型圆形单室墓占绝大多数,墓室直径均为 1.5 米左右,辽代晚期出现六角形、八角形墓和双室墓,契丹腹地类型多样,圆形墓、方形墓、六角形墓和八角形墓均有出现,双室墓只出现于耿氏家族墓,圆形墓较幽云地区面积大,墓室直径均在 2.5 米以上。在契丹腹地,只有耿氏家族这样的高级官僚才使用双室墓,而处于幽云地区西京道的宣化辽墓墓主人只是中小地主却同样使用了等级较高的双室墓,反映了辽代晚期丧葬制度的相对宽松,时有僭越现象发生。两地均流行仿木结构门楼,契丹腹地较幽云地区仿木结构建筑更为高大、复杂。而契丹腹地长斜坡墓道、天井、甬道的设置在幽云地区则比较少见,这与契丹腹地汉人接受了契丹葬制以及墓主人身份地位关系密切。因辽代佛教信仰盛行,两地都流行火葬,采用佛教“西天荼毗礼”葬俗,个别墓葬中出土有木雕真容偶像,墓室北壁砌棺床,所不同的是契丹腹地墓葬在棺床之上放置石棺,而幽云地区墓葬多数将火化骨灰直接置于棺床之上,契丹腹地早期汉人贵族墓葬受契丹贵族葬制的影响,出现有木构棺室小帐,而幽云地区未出现过。墓室内设棺床小帐是契丹族特有的葬俗,取法隋唐以来的中原制度,见于契丹皇帝和大贵族墓葬之中,如辽驸马赠卫国王墓,棺床上外罩以小木帐 ;法库叶茂台契丹老妇墓石棺放置于小帐之内等。耿氏家族墓采用契丹高级贵族葬制,如出土银丝手套,墓室内设棺床小帐,可见其地位的非同寻常和契丹文化对其影响之深。

      (二)随葬器物

      从随葬品材质来看,幽云地区汉人壁画墓随葬器物以陶瓷器为主,金银玉器几乎没有,而契丹腹地汉人壁画墓随葬器物种类丰富,陶瓷器、铜铁器、金银器、木器、骨器、玉器等均有发现。除陶瓷器之外,金属类器物也占有非常大的比例。铁壶、铁桶、铁锅等铁质生活用具与游牧生活方式有密切关系,铁器的大量出现反映了契丹腹地汉人久居辽地,长期与游牧为主的契丹人杂居共处,在生活习俗上必然受到契丹人影响。契丹腹地的陶瓷器包括釉陶器、白瓷器、影青瓷器和青瓷器,而幽云地区陶瓷器主要包括釉陶器、青瓷、黄釉瓷、绿釉瓷和酱釉瓷,以釉陶器所占比重为多。鸡冠壶、鸡腿瓶、长颈瓶等具有契丹风格的器物在契丹腹地出现的比例较幽云地区高。

      从随葬品功用来看,幽云地区以饮食类的日常生活器皿为主,茶酒器流行,而契丹腹地除日常生活必需品之外还随葬有兵马器、梳妆佩饰、文房用具等。

      相对于幽云地区而言,契丹腹地的随葬器物种类更丰富,更精美,富有契丹民族地域特色的器物出现更多,这既与两地的墓葬规模、墓主人身份地位相关,也与两地汉人对契丹文化的接受程度有关。

      (三)墓葬壁画

      契丹腹地和幽云地区的墓葬壁画虽然同为汉人墓葬壁画,但各自受到不同地域特点和社会文化的影响,对契丹文化的接受程度不一,因而,两地的墓葬壁画既有相同之处,也有不同之处,表现为 :

      壁画空间分布的异同 两地墓葬壁画均以墓室北壁的假门或屏风为中心两侧铺开,但幽云地区的墓葬壁画集中分布于墓室之内,契丹腹地的墓葬壁画除分布于墓室之外,也分布于墓道、甬道、天井等处。在契丹腹地绘于墓道的出行图在幽云地区则一般绘于墓室西壁 ;契丹腹地绘于天井的庖厨图、散乐图,在幽云地区绘于墓前室的两壁。

      墓室均有砖雕影作仿木结构建筑,但壁画自上而下分为三层,以立柱间隔分作多幅的设置则是幽云地区独有。

      壁画题材的异同 两地的壁画内容均以家居生活、内宅侍奉为主题,均有湖石、牡丹、门神等汉族绘画流行的装饰,但在各个题材的壁画上也存在着明显的不同。例如,出行图,幽云地区侍从稀少,契丹腹地出现旗鼓仪仗的多人出行队伍;门吏图,幽云地区为汉人形象,契丹腹地为契丹人形象 ;散乐图,幽云地区较契丹腹地画面人数为多,可分为舞者、伎乐和歌者,均为汉人装束,而契丹腹地只有奏乐者和击鼓者,均为契丹人装束 ;宴饮图,幽云地区只出现桌椅,不出现墓主人形象,而契丹腹地均有墓主人正襟危坐的形象出现 ;备食图,幽云地区的食品中只出现过面食,而契丹腹地出现过的食物有肉类、面食、西瓜、大枣 ;星宿图,契丹腹地构图简单,以彩绘圆点表示太阳、月亮、星辰,幽云地区构图复杂,内容上以黄道十二宫、二十八星宿、十二生肖,以及太阳、太阴、其他散星的多种不同组合形式出现 ;部
    分在幽云地区流行的题材如启门图、备经图在契丹腹地没有出现或只出现于个别墓葬中。

      (四)墓主人身份地位

      如前所述,赤峰市敖汉旗和辽宁朝阳所在的辽西地区是辽代长城以北重要的汉人聚居区,归辽汉族高级官僚均被安置于此。辽朝为了巩固和稳定自己的政权,以优厚的政策和待遇来拉拢汉族精英群体,归辽汉官不仅自己位居高位,其子孙也大 多可以荫庇得官,归辽汉官之间又常常以门第高下来相互联姻,由此形成一个强大的汉族官僚集团,如出土有墓志的耿氏家族、刘氏家族和赵氏家族便属于这一群体。举例说明,据墓志记载,耿延毅曾任“左领军卫大将军,改帅长宁军,移镇昭德军节度使……转户部使加太尉”。耿氏家族从耿崇美起,三代都在辽朝任节度使、上将军、刺史、户部史等官职,死后并赠太师、太尉等荣衔,可见其权势的显赫。

      整体来看,幽云地区的辽代壁画墓墓主人身份等级无法与之相比,除了有几位节度使级的人物之外,均为中下级普通官吏及地主富豪。幽云地区不少汉人官员是通过科举进入了官僚群体,家世背景无法与契丹腹地的汉家大族相比,入仕后官职不高,属于新兴官僚群体。契丹腹地的汉人群体则不同,他们进入辽境时间长,又 受到特别的优待,家族后代依靠前辈的政治地位荫庇为官,形成强大的家族势力。

    p04.jpg
    p05.jpg

      总之,两地的墓葬壁画都在辽代中晚期之后发展成熟,形成各自的风格和特点。通过对比可以看出,契丹腹地的汉人墓葬壁画较幽云地区契丹文化元素更多,身份地位高的汉族官僚墓葬较普通官员和平民的墓葬契丹文化元素更多,根据这一结论可以作出这样一个推测 :契丹腹地的汉人与契丹人长期杂居相处,更容易受契丹文化影响,契丹化程度更高 ;身居高位的汉人官僚为赢得契丹统治者的信任和支持,不得不放弃本民族的部分文化传统,使自身融入契丹社会之中,身份地位越高的官僚,契丹化的程度越高。

      

      黄小钰 :首都博物馆馆员。

      

      a 转引自敖汉旗文物管理所 :《内蒙古昭乌达盟敖汉旗北三家辽墓》,载《考古》,1984(11)。

      b 转引自敖汉旗文化馆 :《敖汉旗白塔子辽墓》,载《考古》,1978(2)。

      c 转引自邵国田 :《敖汉旗下湾子辽墓清理简报》,载《内蒙古文物考古》,1999(1)。

      d 转引自邵国田 :《敖汉旗喇嘛沟辽代壁画墓》,载《内蒙古文物考古》,1999(1)。

      e 转引自邵国田 :《敖汉旗七家辽墓》,载《内蒙古文物考古》,1999(1)。

      f 转引自邵国田 :《敖汉旗羊山 1~3 号辽墓清理简报》,载《内蒙古文物考古》,1999(1)。

      g 转引自邵国田 :《关于羊山等五处辽墓壁画综合分析》,载《内蒙古文物考古》,1999(1)。

      h 转引自刘未 :《辽代汉人墓葬研究》,载《汉学研究》,24 卷 1 期,2005(2)。

      i 转引自朝阳地区博物馆 :《辽宁朝阳姑营子辽耿氏墓发掘报告》,载《考古学集刊》,1984(3)。

      j 转引自王成生 :《辽宁朝阳市辽刘承嗣族墓》,载《考古》,1987(2)。

      k转引自辽宁省文物考古研究所 :《朝阳市林四家子辽墓发掘简报》,载《北方文物》,2013(2)。

  • 鄂温克族狩猎行为初探(马颖)

      鄂温克,民族自称,意为“居住在大山林中的人”。这从本源上表明,鄂温克族是一个森林狩猎民族。a 狩猎是该族的主要经济方式,并成为其生存发展的基础。狩猎以各种形式遍布于鄂温克人生产生活以及文化的方方面面。所以,对鄂温克族狩猎研究成为研究鄂温克族民族民俗文化的重要组成部分。

      一、狩猎工具

    p01.jpg

      图 1  清代鄂温克族桦树皮饰牛角弓(长 104.5 厘米,内蒙古博物院藏)

    p02.jpg

      图 2  近现代鄂温克族猎枪(长 130 厘米,内蒙古博物院藏)

      随着人类的不断进步,狩猎工具也在发生着日新月异的变化。鄂温克人的狩猎工具大体经历了木棒→石器→骨器→弓箭→枪支的转变。学者研究一致认为,在远古时代存在着一个木器时代。b 木器易腐烂,无法保存至今,所以至今仍未发现与此有关的物证。在此阶段,鄂温克人的狩猎工具主要以木器为主。之后,人类进入了石器时代,用石器撇打猎物,用棍棒击打或刺杀猎物,出现了一个木石并用的阶段。在艰苦的生活环境中人们的生产生活皆来源于自然,在自然中汲取所需的一切养分。鄂温克人的生产工具来自于大自然。弓箭(图 1)的使用让人类的生产力水平前进了一大步。c 弓箭常与扎枪配合使用,同时还有地箭。弓箭出现后,铁器开始出现在鄂温克族的生产生活中。铁器在鄂温克族出现的具体年代,至今在史学界还未形成统一的结论。但可以肯定的是,铁器是由异族传入的,并不是鄂温克族创造了冶金技术。d 从弓箭到枪支经历了一个漫长的历史过程,甚至还出现了弓箭与枪支并用的历史时期。e 在枪支出现的初期,枪支的诸多优点让鄂温克人爱不释手,但初期的枪支也有很多使用上的缺点与不便。例如,火绳枪使用时需要携带很多配件,阴雨天或潮湿天气,还会打不着火。因此许多人仍热衷于弓箭等原始的狩猎工具。随着枪支(图 2)的不断完善,其射程远、杀伤力大的优势不断得以体现,使其得以推广,猎人们则如虎添翼。

      二、狩猎方式 

      鄂温克人早期的生活环境决定了其“狩猎为主,捕鱼、采集为辅”的生产方式。f 狩猎贯穿了其生产生活的全部。在长期的狩猎生涯中,鄂温克猎人创造出了形式多样、行之有效的狩猎方法。多样的狩猎方法大体归纳为以下三种。

      (一)主动出击法 

    p03.jpg

      集体围猎 这种狩猎方法因地而异。鄂温克人的集体围猎(图3)是由妇女们用栅栏将动物出没的山围住,将栅栏拆开几个洞,洞的外面挖陷阱。出口处男子执箭设伏。氏族的老少敲锣打鼓驱赶动物,动物受到惊吓就会顺着栅栏狂跑,一旦看到出口就会从出口往外跑,自然就会掉进陷阱,男子见有动物掉进陷阱,就会立即进行射杀。

      火攻捕猎 人类喜欢火,而野兽却畏惧火。鄂温克人利用野兽的这一特性,采用火攻的方法捕猎。具体方法是,先将野兽驱赶到一个山头,在山脚四周先站好人,燃起火堆,一边呼叫,一边摇动火把,逐渐缩小包围圈。野兽受到惊吓,惊慌失措,四处逃窜,直至筋疲力尽,猎人再伺机猎杀。

      跟踪捕猎 小组织或单独狩猎的基本方法之一。循着动物的足迹跟踪动物,伺机猎杀。经验丰富的鄂温克猎人可以准确辨别各种动物的足迹,甚至对动物的新、旧脚印都可以辨识。这是一种主要猎杀鹿、犴、野猪等大型野兽的方法。

      栅栏捕猎 猎杀鹿、犴的捕猎方法。不仅集体围猎用栅栏,单独捕猎也常用此种办法。这种办法必须与地箭配合使用,栅栏一般设在动物常出没的山坡、水泡子、水沟的周围。

      堵截捕猎 在动物经常出没的路径进行堵截,从而猎杀。是一种极为普遍、适用于多种动物的捕猎方法。

      (二)诱敌深入法 

    p04.jpg

      图 4  近现代鄂温克族狍皮帽(高 21 厘米,帽外径 22 厘米, 内蒙古博物院藏)

      伪装捕猎 这是一种模仿禽兽的模样接近它们,以缩短射程的捕猎方法。主要对付那些不易接近或比较凶猛的禽兽的办法。鄂温克人头戴狍皮帽(图 4),身穿狍皮衣、鹿皮衣等进行伪装。这样不但可以捕获袍子、鹿等动物,还可以捕获到以其为食的大型野兽。

    p05.jpg

      图 5 近现代鄂温克族桦树皮狍哨(最大长 2.1 厘米,宽 1.3 厘米;最小长 1.6 厘米,宽 1 厘米;内蒙古博物院藏)

      拟声捕猎 这种方法与伪装捕猎有异曲同工之处,其目的都是引诱动物,以缩短狩猎工具的射程,进而更加精准地射杀动物。只是方法不同而已,前者是在形象上伪装,而后者是在声音上模仿禽兽。鄂温克人最早是用口技来模仿禽兽的鸣叫,后来发明了拟声工具。如狍哨(图 5)、鹿哨、犴哨等。

      以禽兽和其他物品引诱禽兽的捕猎方法 这种方法是用野生或驯育的禽兽来引诱禽兽,利用他们之间并不防范的习性,在禽兽毫无防备的情况下将其捕获。

      (三)守株待兔法 

    p06.jpg

      图 6  近现代鄂温克族踏式猎夹(通长 90.5 厘米,底圈直径 35 厘米,内蒙古博物院藏)

      绳套、猎夹、毒药捕猎 每种动物都有其活动规律,这种狩猎方法是在动物常出没的路径设绳套、猎夹(图 6)或放上带有毒药动物喜欢食用的肉类,待动物经过时不小心就会被套、被夹或食用带有毒药的肉类。动物因此轻则受伤,重则死亡。但毒死的动物,其肉不能再食用,只能用其毛皮。所以,毒药捕猎主要是针对皮毛动物。    

      陷阱捕猎 猎人常用的捕猎方法之一。在一些动物经常出没的路径挖设陷阱,等待动物陷入后,猎人再进行捕杀。蹲碱场捕猎 这是一种对付鹿、犴的狩猎方法。因为鹿、犴无法抵御碱的诱惑,鄂温克猎人便利用天然的或是人造的碱场,蹲守在碱场附近,伺机将其捕杀。

      守水泡子捕猎 猎人蹲守在水泡子附近,等待动物来喝水,伺机猎杀。

      三、重要影响

      随着狩猎工具的进步和狩猎技术的提高,狩猎在鄂温克人生活中的地位悄悄地发生着改变,引起鄂温克人的政治、经济、文化等一系列的连锁反应。

    p07.jpg

      图 7  清代光绪皇帝赐鄂温克族索伦部云骑尉精薪保诏书(长 223 厘米,宽 19 厘米,内蒙古博物院藏)

      ( 一 ) 狩猎改变了鄂温克人的社会地位长期的狩猎生活,不仅使鄂温克人拥有坚韧的意志和吃苦耐劳的精神,也使他
    们精于骑射,英勇善战。明朝末年,清朝统治者经常发动对鄂温克族人民驻扎区的掠夺性战争,遭到鄂温克人民顽强的抵抗。终因寡不敌众,鄂温克族人民不得不臣服于清政府。清统治者采用恩威并施的原则,对其进行统治。鄂温克人每年要向清政府缴纳赋税,男子到了一定年龄要服兵役。鄂温克士兵在长期的战争中,逐渐形成一支战无不胜的“索伦劲旅”。清代将其编入布特哈旗, g被视作八旗中的精锐部队。清政府利用这股强有力的骑射力量出征云南,驱逐缅甸入侵之敌 ;出征西北,平息准格尔部及回部叛乱 ;出征四川,征服了大小金川的土司叛乱 ;19 世纪,又相继歼灭新疆张格尔叛匪收复南疆,粉碎和抵抗沙俄入侵收复伊犁等。他们在清政府开拓疆域、驻防守内、保卫领土不受侵犯等一系列战争中建立了无数的丰功伟绩。鄂温克官兵中涌现了很多指挥有方、战功赫赫的英雄人物。据史料记载,在清政府担任副总管、总管、副都统、都统、统领、将军等职务的军政官员达 35 名之多,如海兰察等人因战功卓著而屡受封赏。图 7 为清朝光绪皇帝封赏精薪葆及其妻之诏书。

      (二)狩猎人数由多至少

      在人类的初期阶段,狩猎工具落后,征服自然的能力低下,为了在恶劣的环境中生存繁衍,人类就必须依靠集体的力量,所以早期狩猎活动大都是集体行为。此时,狩猎往往是全氏族的行为,无论老弱妇孺,人们各司其职,尽其所能,在狩猎中发挥着每个人的作用,充分体现了鄂温克人团结协作的能力。随着狩猎工具的进步及狩猎技术的提高,人类征服自然的能力在逐步地增强,狩猎也逐渐由集体行为转变为小组织或个人的行为。

      (三)狩猎由生存行为逐步向商品行为转化

      早期鄂温克人的衣食住用行都与狩猎息息相关,狩猎成为他们生存延续所必须、主要的生产生活方式。他们穿兽皮、吃兽肉、睡兽皮褥子,住在以兽皮为围子的仙人柱内等等,以狩猎来解决温饱的生存行为。随着狩猎效率的提高,除了基本的生活需要之外,猎物逐渐有了剩余,用剩余的产品去交换生活的其他消费品,如盐、布匹、铁制品等。这便形成了商品交换的初级形式——物物交换。商品交换使鄂温克人不仅在物质生活上更加丰富,更重要的是他们开阔了眼界,增加了与外界交流的机会。商品交换带给鄂温克人的是物质到心灵的双重改变。

      (四)狩猎成为文化源头

    p08.jpg

      图 8  近现代鄂温克族桦树皮彩绘花卉纹镶狍皮坤包(长 27 厘米,宽 14.5 厘米,厚 5 厘米,内蒙古博物院藏)

    p09.jpg

      图 9  近现代鄂温克族线刻鹿鸟松鼠桦木背板(长 52 厘米, 宽 19 厘米,内蒙古博物院藏)

      “艺术源于生活”这句话在鄂温克人身上得到了充分的印证。鄂温克人的皮毛文化与桦树皮文化都极具民族特色和地方特色,并成为研究鄂温克族民俗民族文化的重要方面。其皮毛文化和桦树皮文化中的动、植物形象(图 8)、场景氛围(图 9)俨然就是鄂温克人狩猎生产和生活场景的再现。高超的表现手法源于鄂温克人对各种动、植物细致入微的观察,以及对生活的热爱。例如,鹿在鄂温克人的桦树皮文化中占重要的地位,在桦树皮文化中以鹿为题材的图案可以分为全鹿、鹿头、鹿角三种。在表现手法上又分为写实和变形两种。在鄂·苏日台先生的《使鹿部落民俗艺术》h 和《狩猎民族原始艺术》i 中,仅鹿角纹就列举了几十种之多。可见鹿文化在鄂温克人文化艺术中的重要地位。狩猎淋漓尽致地体现在鄂温克人的文化艺术之中,由此可以说,桦树皮文化和皮毛文化就是鄂温克人狩猎行为的缩影。

      (五)狩猎由主导地位退居次要地位

      生活水平的提高和眼界的不断开阔,古老的“狩猎为主,捕鱼、采集为辅”的生产方式已经远远不能满足鄂温克人对生活的追求。提高生活质量,使生活变得更加美好、富足,成为他们不断的追求与梦想,寻找更好更适合自己的生产生活方式,成为他们亟待解决的问题。17 世纪初,我国境内的鄂温克族逐渐形成了三个大体具有相对的区域经济与文化差异的支系 :索伦部,兼营畜牧业、农业和牧业 ;通古斯部,主要从事畜牧业生产 ;雅库特部,主要以饲养驯鹿和森林游猎为生计。由此可见,三个部落只有雅库特部落还在从事着狩猎生产,但狩猎已经不再是其唯一的生产方式,从原来的主导地位退居其次。

      (六)狩猎的发展直接带动了驯养业的出现

      在长期的狩猎过程中鄂温克人了解和掌握了各种动物的生活习性、活动规律,以及繁殖的过程,这为他们驯养动物奠定了技术基础。铁器的使用,增强了狩猎工具的杀伤力,提高了狩猎效率,使猎物有了剩余。鄂温克人将剩余的猎物以两种方法进行储藏 :一种是将猎物的肉晒成肉干 ;另一种是将捕来的动物幼崽养起来,作为活食储存。这又为驯养动物提供了物质基础。其实,此时鄂温克人已经有了动物驯养的雏形。传说鄂温克族的加洪莫日根(八个猎人之意)打猎时活捉了六只驯鹿带回来,搭上栅栏喂养驯化,成为家养驯鹿。j 至此,驯鹿驯养业出现。驯养业的出现和发展,对于生活在森山密林中的鄂温克人来说具有划时代的意义。狩猎与驯养相结合,使狩猎生产的不稳定性得到了补充,方便了鄂温克人的生活,使其经济得到了快速的发展。

      

      

      马颖 :内蒙古博物院保管研究部民族科馆员。

      

      a 张璇如、陈伯霖、谷文双、白凤岐 :《北方民族渔猎经济文化研究》,长春,吉林人民出版社,2005。

      b 张璇如、陈伯霖、谷文双、白凤岐 :《北方民族渔猎经济文化研究》,长春,吉林人民出版社,2005。

      

      c 吴守贵 :《鄂温克人》,呼和浩特,内蒙古文化出版社,2000。 

      d 张璇如、陈伯霖、谷文双、白凤岐 :《北方民族渔猎经济文化研究》,长春,吉林人民出版社,2005。

      

      e 张璇如、陈伯霖、谷文双、白凤岐 :《北方民族渔猎经济文化研究》,长春,吉林人民出版社,2005。

      f 孟和 :《使用驯鹿的鄂温克人》,呼和浩特,内蒙古人民出版社,2010。

      

      g《中国少数民族社会历史调查资料丛刊》修订编辑委员会编:《鄂温克族社会历史调查》,北京,民族出 版社,2009。

      h 鄂晓楠、鄂·苏日台 :《使鹿部落民俗艺术》,呼伦贝尔,内蒙古文化出版社,2011。

      i 鄂·苏日台 :《狩猎民族原始艺术》,呼伦贝尔,内蒙古文化出版社,1992。

      j 吴守贵 :《鄂温克人》,呼伦贝尔,内蒙古文化出版社,2000。

  • 从傣族传统工艺看佛教文化的影响与渗透 ——以西双版纳勐腊县勐仑镇城子村为例(李兴力)

      云南西双版纳州勐腊县勐仑镇的城子村是位于勐仑镇西南距离乡镇 2.4 公里,处于州府景洪市与勐腊县城中间位置的一个平坝,置身于与州府景洪市联系最为紧密的景仑线和澜沧江·湄公河次区域国家间经济合作交流的重要通道昆曼公路的包围之中,地理上处于重要位置。村子依山傍水,风景秀丽,属澜沧江水系的罗梭江自北向南环村而过,水质清纯,生态和谐,江里存活有各种鱼类,种类繁多。“城子”傣语意为召勐土司居住的地方,供勐仑土司世代居住。勐仑镇城子村是勐腊县最大的自然村落,建寨至今已有 500 多年的历史,有古庙、古塔、传统民居等历史遗迹,有关于香发公主、神象保家卫园、勐仑 32 个神仙、南邦河、南哈河、南会帕河等的历史故事传说。该村村民委员会下设 13 个村民小组,下辖 10 个自然村。经济生产方式以农耕为主,全民信仰原始宗教和南传上座部佛教二元混溶的宗教体系。全年举行宗教活动较多,集体进行宗教活动主要是在傣历新年、关门节、开门节三大节庆之时。此外,每逢节庆、家人生病、出远门、结婚、建房等大事时都要祭拜“丢布拉”,即傣族人的祖先,以祈福家人平安健康,万事顺意。

      一、傣族传统工艺与宗教活动“赕”

      艺术素以难以阐释而著称于世。似乎从“文艺”这个词被造出来,它就像颜料、声音、石头和其他与文艺素无关系的东西一样,本身早已成为了超话语研究的存在了。a 艺术发生与物质生产有着十分密切的关系,人类的精神生产对于艺术的发生也具有重要意义。傣族的民间艺术是民族精神和民族文化的物质载体,后来传入的南传上座部佛教深刻地影响了傣族民间艺术的创作和发展,使傣族的传统民间艺术深深地烙上了佛教的印记,呈现出佛、人、自然交融的特点,具有浓郁的佛教特色和深层内涵。

      在城子村,大量名不见经传的傣族民间艺人云集于此,致使民间传统工艺的发展异常繁盛,种类繁多,有制蜡条、织锦、剪纸和纸扎、制高升、雕塑、制陶、竹编等等一应俱全。这些传统工艺见证了傣族的历史,也体现了佛教对人们思想观念、价值取向、生活方式和准则的规训与引导,成为了佛教文化的重要组成部分。由此,傣族的民间传统工艺品既成为宣扬和传播佛教思想的工具,成为人神交流的二元模式中的第三元(礼佛供品),又成为了人们日常世俗生活的必需品。

      傣族民间工艺品在现代傣族生活中除满足日常生活需要外,最多的是用于宗教活动中的“赕”。从《辞海》中可知,赕者,“指古代东方、南方民族以财赎罪”。与之相近的一个字是“摆”,《辞海》解释为 :“傣语音译。解放前傣族地区小乘佛教的一种集会,多在宗教节日内以村寨为单位举行,邻近地方亦有人参加,摆期不劳动,以银币、首饰、食品、鲜花等向佛奉献,称为赕佛。”在城子村,一年之中有几次大的“赕”。首先是两次赕塔,这一活动傣语叫“巴伟灵”。城子村有两座佛塔(老塔和新塔),老塔的建筑年代已不为人所知,新塔原在“文化大革命”中被毁,于1984 年重建于故址。傣历一月十五日赕老塔 ;赕新塔在赕老塔之后一个月进行。届时,民众会集中于缅寺,在佛爷的主持下举行佛事活动。第二是赕新年。我们一般叫“泼水节”。时间在傣历六月六日前后,公历在四月十二至十五或十六日。这也是南传上座部佛教一次盛大的节日,有各种娱乐活动和宗教活动。第三是赕关门节。时间在傣历九月十五。关门节当天傣族老人要搬进寺院去讨福,通宵在佛寺念经拜佛、点灯。此后还要每隔 7 天进行一次小赕。关门节期间人们不许结婚、谈恋爱、建新房等。第四是赕开门节。十二月十五日关门节结束,叫作开门节。开门节时人们又要向佛祖进献金银、食品、鲜花,祈求佛祖降福,祈求获得丰收。第五是赕赞。傣语“赞”意为大象,赕赞即赕大象,每年赕一次。象是傣族信奉的一种神祇动物,其在傣族的创世神话中占有重要的地位。傣族人民一致认为自己是神象的后代,神象祖先一直庇护着人们的生产生活,保护着村寨免遭战祸。

      在关门节至开门节期间还有许多小赕,如赕坦(即赕经书)、赕星(关门节后每隔 7 天的一次小赕)、赕沙兰(公历十一月,赕衣物、银币、用品给父母)、赕帕(傣历一月八日,每对已婚夫妇要赕袈裟给和尚)等。在以上所有的“赕”的物品中,都能见到傣族的传统工艺品,如蜡条、盛蜡条的竹盘、盛糯米饭的竹编小饭桌、盛水、点灯的陶器、傣锦做的小佛幡、剪纸和纸扎制作的“董”(也是幡的一种)、灵房等,甚至有用纸扎成的现代生活物品如电视机、电冰箱、汽车、手机、摩托车等等,人们以这种宗教活动来表达自己对佛祖的虔诚、对祖先的怀念和对家人的祝福。

      二、城子村的傣族传统工艺

      传统工艺品正是以有形的物化方式承载着人们的精神寄托,以第三元的角色充当着人与神鬼二元之间的沟通媒介,作为礼佛供品直接与神圣事物发生关联,从这一层面上讲,这些物品是具有强烈神圣性和象征性的。但从另一个层面看,它们同时也是人们世俗生活中最平淡无奇之物,参与佛教中认为的“不洁”生活,应是“污秽”的、“危险”的,这些传统工艺品所负载的双重功能在傣族社会中得到了充分体现。以下就以城子村的几项传统工艺为例,考察南传上座部佛教对人们生活实践和观念形态的渗透和影响。

      (一)制蜡条

      蜡条,是村里最为常见的物品。凡是有祭祀的地方就会有蜡条,凡是宗教活动的祭品中均有蜡条,因而蜡条消耗量较大。傣族素有自己制作蜡条的传统,几乎家家户户都会做。蜡条多由妇女制作,原料有黄蜡、棉线等。先将棉线剪成一定的长度,黄蜡熔化后,将棉线放入其中,上方留出灯芯,待蜡干后就自然成型。傣族祭祀佛祖、佛塔、祖先等等都会把两三根蜡条放置在自己编制的圆形小竹盘里祭献给神灵,以此给神灵照明,祈求神灵护佑。

      (二)织锦

      “编和织是人类两项最古老的手工艺。”b 傣族有着悠久的编织工艺传统,据记载,唐代时傣族先民就能用攀枝花纺纱织布。c20 世纪中期以前,傣族的服饰和床上用品主要依靠自己生产,因此几乎家家户户的妇女都会手工纺织。除了生产力水平不高的现实原因外,傣族社会的传统习俗和伦理观念也是形成这一现象的主要因素。传统的傣族社会是一个有着严格男女分工的社会,“男耕女织”不仅成为社会习俗,也是傣族农业经济的一个特点。傣族女孩从很小的时候就要跟随母亲学习纺线、绣花、织布等手工艺,因为这是女孩长大后在社会立足的一个最基本条件。传统里,人们一般将女孩具备的手工艺技能作为评价和衡量女孩品质和社会地位的一个标准,因此我们可以理解为什么在女孩满月“拴线”仪式的圆桌上会放置纺织工具这一现象了。这是整个社会赋予个体的一种职责、义务和期盼。再有,从访谈中我们得知,过去男女的互识和恋爱与女孩的纺织行为关系紧密。每逢夜晚来临,女孩们会成群结队地相约于家中的火塘边纺线织布,而男孩也会结伴来与姑娘们闲聊,以寻找适合自己心意的伴侣。可以说,纺织工艺的承袭和技艺的优良对傣家女孩的婚姻家庭的建立和维持起到了至关重要的作用。因此至今还有一部分傣族妇女仍保留和使用着这一传统工艺。

      傣族的手工纺织品,大体可分为两种 :一种是用棉花织成的“白色粗布”,织成后先洗净漂白,然后再用蜡染或淀染成所需要的色彩或图案 ;另一种是傣锦,主要原料是彩色丝线,一次便织成各种精美的图案,不需再染色,织成后即可制作嫁妆或各种床上用品。d 传统傣族土布的染料都是植物染料,我们亲眼见到了栽种于傣家围院的植物染料,黄色染料形状类似于生姜,傣语叫作“豪咪”;红色染料是一种类似于红毛丹的植物,傣语叫“每乏”“每么”。傣锦是傣族纺织品中最为著名的,其精致艳丽,不亚于江南织品,过去其主要是自产自销,很少用于市场交换 ;现在,由于市场激烈的竞争,加上织锦过程的繁复性,大多数年轻人已不再学习这种技艺,市场上也很少能见到手工织锦,大部分是机器织造或是从泰国、缅甸进口。

      傣锦是傣族生活中不可或缺之物品,至今还使用于人们的日常生活中。同时它还有另一重要用途,即用于宗教活动的赕。赕佛时人们会制做长约 30 厘米、宽约10 厘米的小佛幡用以赕佛,其图案主要以象、孔雀、塔、麒麟、变形龙、马等为主,反映着佛教的神话传说,具有佛教象征意义。

      (三)剪纸和纸扎

      傣族剪纸是傣族民众在长期的社会实践中创造、传承并享受的文化事象。在传统社会与现代社会中,傣族剪纸都蕴含着深层的社会心理和文化内涵,根据其内容可以分为宗教性剪纸和民俗性剪纸。e 根据其功能可以分为赕佛用品、寺院用品和生活用品。f 傣族剪纸原型是祭祀祖先所用的纸幡,南传上座部佛教传入后,剪纸艺术的发展更加趋于成熟完善,傣族剪纸的用途也更多地与佛教相关联。

      一是赕佛用品。用于赕的剪纸或纸扎有“董”(佛幡)、“美西里”(菩提树)、“劳麦”(花树)、“乱麦么”(纸花的统称)。傣语“董”也就是佛幡。“董”有大小之分,大的长 3 米,宽约 30 厘米 ;小的长 30 厘米,宽 10 厘米,赕佛时人们都要将它供于佛前;“美西里”意为菩提树,是佛教里的神树,赕佛和祭祀祖先时都要使用;“劳麦”是用纸和竹篾做成的花树,傣族可将其作为装饰品又可以作为礼佛贡品 ;“乱麦么”是纸花的统称,傣族妇女几乎都会做这种纸花,其制作方法比较简单。过去,这类赕佛用品的纸原料是用傣族传统的造纸方法制造,剪纸和纸扎的制作也由家里的妇女完成。现今,像“董”“美西里”和“劳麦”这类制作复杂、耗时的物品,人们一般从市场上进行购买,纸张的颜色更加丰富,由原来的白纸变成了各色的塑料纸,还加上了塑料珠、挂钩等装饰物,使这些赕佛用品看上去更加灿烂夺目、熠熠生辉。

      二是祭祀祖先的“帕洒”(冥房),纸元宝等。

      三是佛寺的装饰物,即“佛幡”和“金水”。广泛用于佛寺墙壁和柱子装饰的剪纸图样叫“金水”,是用较厚的棉纸阴刻后贴于红底的佛寺墙壁或柱子上,用漏印法将其图案印于其上,再刷上金粉使其看上去金碧辉煌。“佛幡”也是佛寺必有之物,最长的佛幡可以有几十米,悬挂于佛寺大殿顶部的柱子之上,时时随风飘动。佛幡上有与佛教故事有关的大象、孔雀、菩提树等有关的图案,并将各式团花剪纸贴于其上以作装饰。

      从傣族剪纸的题材、图案上也能看到佛教文化的痕迹。傣族剪纸内容除了写实题材外,很大一部分都与佛教题材有关。如佛塔、佛像、赕佛场面以及与佛有关的菩提树、荷花、孔雀、大象、马等题材和图案,均具有神圣的象征意义。

      (四)制高升

      高升的制作也是傣族一项历史悠久的传统工艺,至今已有上千年的历史。在很多傣族村寨都有会制作高升的老人。城子村共有两位老人从事高升的制作,其中 80岁高龄的波罕金老人是勐仑镇公认的最佳能手。通过访谈我们得知,每年傣历新年前夕,向老人订做高升的人特别多,大多是其他村寨集体订购。老人向我们夸耀他的高升具有百分百的升空率,使得他在这一带小有名气。老人制作高升的材料主要有竹竿、竹管、火药、引线等 ;制作使用的工具主要有刀、锯子、木锤、圆钻、臼和杵。其制作高升有以下几个步骤 :采竹料(竹管和竹竿),竹管一般是长约 35 厘米、直径 10 厘米左右的新鲜竹筒;将竹料晒干或用火烤干;用粗麻绳紧密捆扎竹管;填充火药并安放导火线做成发射装置 ;安装约三四公尺长的竹竿于高升尾部起平衡作用,同时再于高升顶部捆扎几个空竹管。

      过去,燃放高升是傣族的一项传统体育项目,主要在傣历新年的时侯举行高升的制作技术和放射技术的比赛。据说,获得名次的人还会得到召片领或各勐土司的奖赏。现在,放高升也在傣历新年时进行,只是其功能则主要倾向于娱乐和表演方面。

      傣族高升有很深的历史文化渊源,在傣族民间流传有关于高升的不同传说。其中较为人们公认的是关于纪念傣族的“日子之王”——英雄帕雅宛的故事。帕雅宛是一位为民请命的英雄,在凶神捧玛点搭拉乍降灾人类时,他用木板做翅膀飞上天宫向天王英达提拉报告灾情,揭露凶神恶行。飞入天庭时,他不慎撞到天门而死,帕雅宛的灵魂便成为传递天地人间信息的使者。每当新年来临,帕雅宛都要带着当年的气候信息返回人间,使人们预知当年的气候特点,人们根据气候信息安排好农事活动。因此,为了纪念他,每年新年来临之际,人们就燃放高升,让腾空的高升表示欢迎日子之王的到来。g

      (五)雕塑

      傣族雕塑是佛教艺术中较为突出的一项传统工艺,多用于傣族的佛寺佛塔建筑和装饰。每个村寨几乎都有佛寺,佛寺是一个雕塑品汇集的地方。常见的傣族雕塑有泥塑和木雕。泥塑一般用于大型佛像、塔、麒麟、龙等较大雕塑的制作,其制作过程一般是先用石头或砖垒出形状,然后再用石灰、沙调拌后糊于表面抹平直到光滑,等干透后涂上油漆就完成了。h 傣族的木雕也别具一格,常用于建筑、家具和各种工具,可分为半镂空与全镂空两种。制作木雕一般要选品质较好、不易开裂、虫蛀的木材,大小没有限制,艺人可根据木材来决定要制作物品的大小。选好木材待干透后,艺人在木材上划好一定比例,便开始雕凿,雕好后有的保持天然木质,有的涂抹油漆后便完工了。i 在城子村佛寺,可以见到大殿正中有释迦牟尼的塑像,周围是小型佛像雕塑群。释迦牟尼像是泥塑而成,其他小型佛像主要运用的是木雕技术。

      傣族的雕塑师通常是僧侣,有些还是当过佛爷的“康朗”。根据西双版纳州文化馆提供的资料,解放初期至 20 世纪 80 年代,傣族民间雕塑代表人为景洪市勐罕镇曼春满的康朗厅,其所作的佛像雕塑均不作草图、模型,凭自己多年经验一气雕成。西双版纳“文革”后佛寺中的雕塑大部分都出自康朗厅之手。20 世纪 80 年代至 20世纪末,代表人物为勐海县城子村的刀署明,善于塑佛像和佛塔。和他同一时期的著名艺人还有景洪市勐龙镇的康朗糯,其以塑麒麟最为出名。此外,西双版纳总佛寺的僧侣玛哈庄、都比帕被认为是傣族中最年轻、技术最全面的雕塑艺人,他们的作品除了用于佛寺,还用于城市现代建筑的民族图案装饰,使佛教艺术深入到普通人的现实生活中。

      在城子村调查中,我们找到了城子村佛寺和佛塔的雕塑者康朗约。康朗约是一位雕塑造诣很深的民间艺人,在城子佛寺当了佛爷后曾到泰国深造了四年,精通傣文、泰文、汉文、佛教文化和雕塑技艺。他告诉我们,造塔是佛教里很神圣的大事,整个过程都要举行佛教活动,遵守佛教规矩,该工艺要经过几个程序 :设计图的绘制,包括尺寸、大小、外观的装饰效果等 ;请波占占卜来选定吉日 ;在建塔处先挖一两米深的坑,把舍利、宝物等装入坑内,然后请佛爷念经,使这座塔从此富有灵性;开始测量、砌砖 ;最后是上漆。整个塔的建造时间需要一两个月,期间如遇到不好的事就得停工,举行佛教活动向佛祖祷告,以求保证工程顺利进行。目前,傣族传统的雕塑工艺与现代市场经济有机结合起来,更加体现了这一传统工艺的双重功能。

      (六)陶器

      制陶在我国新石器时代就已出现,是一项古老的传统工艺。现今西双版纳傣族地区还保留有传统的制陶业,世代在妇女中师徒相传。傣族所制造的陶器既为生活用品,又是赕佛用品。生活用品主要有陶锅、陶水缸、陶盆、陶碗、陶杯等等,用于缅寺赕佛的主要用品有陶灯、陶水杯、陶水壶等。制陶一般是傣族家庭的副业,只有在农闲时节才制作。陶器的制做过程比较讲究,其中蕴含有许多科技知识,如粘土的成分、窑的制做、焙烧的方法等都涉及化学知识的运用。一般要经过取土、舂土、筛土、拌沙、掺水、安装转盘、制坯、打坯、干燥、烧陶这几道工序,制陶过程就完成了。

      傣族制陶是世代相传的传统工艺,其制作过程体现着人们的宗教观念。例如勐海县勐混乡曼扎村的玉涛老人向我们讲述她的制陶过程时一再强调,在烧陶时要选择僻静的地方,周围不能有人大声说话、不能有小孩嬉戏耍闹,否则会惊动神灵,使陶器在烧造时大量破裂,最后成品极少。由此可知,陶器不但与世人有关,也与神有关,它是人神交流的见证。

      (七)竹编

      我国具有悠久的竹编历史,距今六七千年前就已发明竹编工艺。浙江吴兴钱山漾新石器时代遗址就出土过竹编用具 200 多件,品种有竹席、竹篓、竹箩、簸箕等,编结方式有人字纹、十字纹、梅花眼、菱形格诸种。j 在西双版纳傣族地区,由于盛产竹子,竹编工艺也异常发达,各个傣族村寨都有竹编艺人。在西双版纳州级申报的非物质文化遗产中就评定了一项“竹编之乡”,其位于勐海县勐混乡曼贺勐。在城子村也有许多竹编艺人,竹编在村里是不可缺少的。生活中竹编主要运用于饭桌、盛饭筒、竹盒、鱼篓、簸箕、刀鞘等,傣族的民居建筑也大量运用了竹编产品。过去,傣家竹楼的建筑材料以竹子为主,竹楼的门、窗、地板、顶部遮盖等部件都用竹子编织而成。现代傣家竹楼除用木板和砖外,也能常见到竹编的运用。在城子村,由于经济水平发展的限制,加上人们传统观念的稳固,80%以上的民居都还保持着传统傣家竹楼建筑模式,许多竹编工艺也运用其中。此外,城子村的竹编产品也用于市场经营。由于市场的需要,这些竹编产品经过人们聪明才智的改良,造型更加美观,色彩更加丰富,编织技艺更讲求精湛,编织手法也更讲求多样化。

      傣族的竹编也大量用于赕佛活动。每逢傣族赕佛时,都要用自己编织的竹盘盛蜡条、竹盒盛糯米饭、小篾桌盛饭菜、用竹篾和纸做成的“美西里”(即菩提树)、“劳麦”(即花树)等来敬献给佛祖,求佛祖赐福。

      三、结语

      综上所述,在傣族地区,无论寺庙建筑、雕刻、绘画等都来自佛教的渊源,许多传统工艺也都受到佛教的影响,成为了佛教传播其思想体系的物质载体,同时也构成了绚烂多彩的佛教艺术。佛教传入中国后,一改它在印度的传统和特征,与中国本土文化相结合,成为一种体现人本主义倾向的宗教形态,主张即俗求真,出世与入世的统一,具有世俗化的宗教伦理,并且它的理论建构和思想信仰通过实物形态得到了生动的再现。由此,傣族社会的传统工艺品既可以是人们的生活用品,又可以成为与神圣事物有关的物品这一现象不难理解。究其根本,佛教也是一种文化现象,当它进入中国后也同样遭遇着文化变迁,经历着文化震撼的历程。

      

      
    李兴力 :昆明市博物馆保管部馆员。

      

      a[ 美 ] 克利福德·吉尔兹,王海龙等译 :《地方性知识》,121 页,北京,中央编译出版社,2004。

      b [ 德 ] 利普斯,汪宁生译 :《事物的起源》,115 页,兰州,敦煌文艺出版社,2000。 

      c 见西双版纳州文化馆提供的资料:《云南省西双版纳州景洪市嘎洒镇曼乱点村傣族织锦之乡调查报告》。

      d 云南省民族事务委员会编 :《傣族文化大观》,521 页,昆明,云南民族出版社,1999。 

      e 云南省民族事务委员会编 :《傣族文化大观》,301 页,昆明,云南民族出版社,1999。 

      f 转引自马莉萍 :《从佛教文化看傣族剪纸艺术》,载《西南民族研究》,2007(3)。

      g 见西双版纳州文化馆 :《云南省西双版纳州傣族传统工艺高升调查报告》。

      h 见西双版纳州文化馆 :《云南省西双版纳傣族民间美术(雕塑)调查报告》。

      i 见西双版纳州文化馆 :《云南省西双版纳傣族民间美术(雕塑)调查报告》。

      j 向云驹 :《人类口头和非物质遗产》,376 页,银川,宁夏人民教育出版社,2004。

  • 贵州铜鼓及铜鼓音乐文化概览(蒋英)

      铜鼓是我国南方少数民族世代相传的特殊乐器,也是富有传奇色彩的民族历史文物,迄今已有两千多年的历史。铜鼓集冶炼、铸造、雕刻、装饰、绘画、音乐、舞蹈和宗教于一身,融政治、经济、文化于一体,是中国南方古代少数民族创造的独具特色的青铜艺术作品。流传至今的各类铜鼓,铸造年代上溯春秋战国,下至明清时期,表现了各民族不同时代的生产力发展水平和审美情趣。从铜鼓的分布来看,主要分布于我国南方的云南、贵州、广西、广东、海南、四川、重庆、湖南等省、自治区。

      一、铜鼓的分类

      关于铜鼓的分类,是根据出土铜鼓形制、纹饰、铸造年代等因素而定。大多数专家、学者倾向于以标准器进行分式,并用出土标准器的地名命名的办法来划分铜鼓的类型。根据出土的标准器,铜鼓共分为八种类型,即万家坝型(云南楚雄万家坝出土)、石寨山型(云南晋宁石寨山出土)、冷水冲型(广西冷水冲出土)、遵义型(贵州遵义出土)、麻江型(贵州麻江出土)、北流型(广西北流出土)、灵山型(广西灵山出土)和西盟型(云南西盟出土)。各种类型的铜鼓均有其自身铸造和使用的年代及造型纹饰特征。

      自古以来,贵州就是铜鼓流传使用的重要区域,铜鼓的分布范围相当广泛,几乎遍及全省 9 个地、州(市),其中以黔南、黔西南、黔东南、安顺、贵阳、六盘水、毕节等 7 个区域最集中。出土的铜鼓主要有三型,即石寨山型、遵义型和麻江型。其中“石寨山型”是贵州省内目前已知时代最早的铜鼓,“麻江型”是贵州出土最多、使用范围最广的一类铜鼓,目前贵州各民族中传承和使用的铜鼓 90% 以上都是这种类型。

      (一)“石寨山型”铜鼓

      竞渡纹“石寨山型”铜鼓(西汉) 赫章县辅处 1957 年出土,我国古代铜鼓八大类型之一。鼓高 24.5 厘米,面径 45.5 厘米,足径 48.8 厘米。青铜模铸。制如坐墩而空其下,鼓面略小于胴部,束腰,有带状扁耳两对。通体有纹饰,鼓面中心为九芒,鹭鸟六只,逆时针方向飞翔。胴部有龙舟四艘,俱作竞渡状。棹舟羽人,装束奇特,姿态各异,多者四人,少者一人。鼓腰部有牛四只(图 1)。

    p0102.jpg

      图 1  赫章县辅处出土的竞渡纹“石寨山型”铜鼓 图 2  遵义乌江区刀靶乡出土的“石寨山型”铜鼓

      刀靶水铜鼓(东汉—唐末) 属石寨山型。乌江区刀靶乡桐子坡 1978 年出土。高 22.5 厘米,面径 34.5 厘米,足径 35 厘米。青铜铸造,二道合模浇铸,制作较粗糙。胴、腰、足三段分明,鼓面稍出沿,束腰,腰足之间有折棱,足外侈,腰间置四扁耳。鼓面中央为十二芒。此鼓铸造年代在东汉至唐末,晚于赫章可乐铜鼓,是由石寨山型向遵义型演化的过渡型式(图 2)。

      石寨山型铜鼓分布较广,主要以云南为中心,包括四川南部、贵州西北部、广西西部及越南北部等地均有出土,石寨山型代表性铜鼓有开化鼓、广南鼓、西林普驮鼓和贵港罗泊湾鼓。据有关资料记载,开化鼓原出自于贵州南部,后归云南开化府(今文山壮族苗族自治州)的苗族酋长所有,后来流至越南,最后转至欧洲。

      此类铜鼓造型凝重、比例和谐、工艺精湛,纹饰线条流畅、内容丰富,几何纹饰简洁,写实纹饰比例和谐,堪称我国西汉铜鼓的精品。

      (二)“遵义型”铜鼓

      遵义杨粲墓 1957 年出土,我国古代铜鼓八大类型之“遵义型”的标型器。杨粲墓是南宋播州安抚使杨粲夫妇合葬墓,位于遵义县龙坪区永安乡皇坟嘴,是 20世纪 50 年代发掘的一座大型石室墓,由重量不等的白砂岩石构成,分男、女二室。是目前已发掘的西南地区同类宋墓中规模最大的一座,全墓有雕刻 190 幅,有“西南石刻艺术宝库”之美誉。

    p03.jpg

      图 3  遵义县杨粲墓出土“遵义型”铜鼓

      男室铜鼓面径 44.2 厘米,高 28 厘米,足径 43.1 厘米。黄铜铸造。其特征是鼓面边沿略伸于鼓颈之外,胸、腰之间无明显的界线,足较高,腰、足之间有一道明显的凸棱。纹饰比较简单,鼓面中心十二芒,几何纹有同心圆纹、栉纹、羽状纹、雷纹,主体纹饰是一种由早期的羽人纹演变而成的游旗纹(图 3)。

      女室铜鼓面径 49 厘米,高 30 厘米,足径 49.8 厘米。形制与男室铜鼓基本一样。纹饰则很简略,仅鼓面十二芒,四晕及腰下棱线一道。两鼓的共同特点是,造型凝重,腰足间有明显的分段界线。其年代从唐代到宋代,大致延续了 600 年左右。是石寨山型铜鼓向麻江型鼓过渡的一种类型。

      遵义型铜鼓数量极少,分布地域很有限,由于有确切的出土地点的不多,目前只能推知它的铸造和使用中心在贵州和广西西北部地区,包括贵州的遵义、安龙、岑巩,云南的官渡、昭通,北到四川的阆中,东到广西桂平、容县,在云南广南和广西那坡彝族还在使用。

      (三)“麻江型”铜鼓

      麻江县谷峒少数民族墓葬出土,古代铜鼓八大类型之“麻江型”铜鼓的标型器。1956 年修建黔桂铁路谷峒火车站时,挖出一面铜鼓。在铜鼓出土地点周围,共发掘土坑墓 7 座。由于发掘的墓葬数量不多,出土随葬品少,缺乏典型的断代器物,对墓葬的时代初步推测为明代,族属为苗族。此铜鼓亦为土坑墓的随葬品。

    p04.jpg

      图 4  麻江县谷峒墓葬出土的“麻江型”铜鼓

      该鼓面径 48 厘米,高 29 厘米,足径 49.5 厘米。黄铜铸造。麻江型铜鼓其特征是体形小而扁矮,鼓面略小于鼓胸。胸、腰、足之间无明显分界线,腰部有凸棱一道,将鼓身分为上、下两段。花纹主要是十二芒纹和游旗纹为主,有的配以十二生肖等。中晚期鼓或有明清两朝年款和吉语铭文。其年代从南宋到清代晚期,前后延绵了 800 余年(图 4)。

      麻江型铜鼓分布很广,贵州、云南、广西、四川、重庆、广东、海南、湖南西部、越南西北部的高平、河江等地区都有发现。贵州的布依族、苗族、水族、瑶族、毛南族,广西的壮族、苗族、瑶族、侗族、彝族,云南的壮族、彝族,海南的黎族,越南北部的苗族、倮倮(彝族)等现代使用的铜鼓,绝大部分都是麻江型铜鼓。

      (四)“大关”铜鼓

      黔西县大关区 1987 年 2 月出土,按出土地点定名“大关”铜鼓。具体出土地点为老熊坡脚陈家屋基,铜鼓埋于距地表不足一米深的黄泥之中,除铜鼓外,没有其他出土器物。

    p05.jpg

      图 5  黔西县出土的“大关”铜鼓

      该鼓高 40 厘米,面径 58 厘米,足径 62 厘米。青铜铸造,二道合范浇铸。胸、腰、足有明显的分段“界限”。鼓面小于胸,有唇边,边缘四蹲蛙,匀称排列。胸部稍鼓,下收成腰。腰曲较明显,足较高,外侈,腰足间一折棱。胸部下端与腰部上端置两组对称绳辫纹扁耳。鼓面中央为十二芒体。整个鼓面纹饰丰富,原有四只蹲蛙,现在还保留有两只,其余两只已被损坏(图 5)。

      在贵州境内出土和使用的铜鼓中,鼓面上铸有青蛙的铜鼓极少,目前仅在黔西北、黔西南一带少数民族聚居区域有发现。据《黔西县志》描述,经考证,大关铜鼓为早期铜鼓中期类型过渡形式,其年代可能在东汉至唐代之间。近年来,在贵州民间也发现有使用灵山型、冷水冲型等类型铜鼓,但数量极少。从贵州出土和民间使用的铜鼓类别中,其中麻江型铜鼓几乎遍布所有使用铜鼓的民族,据有关专家对麻江型铜鼓声学特性探讨认为,麻江型铜鼓发音宏亮,音色清脆激越,余音较长,悦耳的鼓声使人振奋和鼓舞。就整体而言,其音量和音色在所有各类铜鼓中都是无与伦比的。难怪它的声音会令许多至今仍在使用麻江型铜鼓的民族感到如痴如醉,心驰神往,其优良的声学特性,是使它能世代相传绵延至今的重要原因之一。

      现今,居住在贵州的布依、苗、水、瑶、毛南、畲、壮、侗等少数民族仍然在使用铜鼓,他们将铜鼓视为“神器”“神灵”,年年施祭、岁岁施拜,这些铜鼓多数是以家族和集体的方式珍藏和保存,一般要逢重大节日、丧葬或祭祀祖先等活动才拿出来。启用铜鼓时,有隆重的祭祀铜鼓仪式和严格的议程,凡使用铜鼓的民族,多数是用于农闲娱乐与丧礼仪式中,而使用铜鼓和祭祀的方式各具特色,成为各民族铜鼓文化的“活化石”。

      二、铜鼓音乐文化

      铜鼓音乐是指单独演奏铜鼓和铜鼓与其他乐器配合演奏形成的音乐形式。单独演奏铜鼓,主要靠敲击鼓面(鼓心、鼓边)和鼓腰发音(有时与皮鼓合奏)。击鼓面时,声音浑厚、低沉,较明显地形成两个不同的音高,突出鼓点的基本节奏型骨架 ;竹条击鼓腰时,发音清脆、短促,对鼓点的节奏、音色上具有填充、加花的功能,起到了调节和丰富鼓点节奏、渲染气氛的作用。铜鼓音乐的表现通过敲击铜鼓的不同部位,发出不同的音色,组合不同的节奏,在音色和音量、节奏上形成一定的对比,传达音乐的信息,还运用重击、轻击、缓击、急击等手法,三种音色交融在一起,节奏清晰,宏亮悠扬,声传数里,具有较强的震撼力。

      铜鼓与锣、镲、皮鼓等乐器相互配合演奏时,场面宏大、雄浑敦厚,时而议论、时而对答,气氛热烈,亲切感人,使人抚今追昔,浮想联翩。充分表现了铜鼓这一独特乐器在民间打击乐队合奏中的主导地位,丰富了音乐的表现力。

      在贵州使用铜鼓的少数民族中,通过铜鼓这一载体运用音乐表达丰富情感的方式各具特色。

    p06.jpg

      图 6  布依族演奏铜鼓

      布依族铜鼓的“十二则”鼓乐,在贵州少数民族铜鼓音乐文化中具有特殊的意义。它不仅与其他乐器、舞蹈等配合演奏和伴奏,并已形成了最具独特性、典型性、代表性的铜鼓音乐体系,还运用多种演奏(唱)的方法,极大地丰富了这一“节奏型体鸣乐器”表现的内容和形式。在口传手授的同时,布依人还在长期实践中结合本民族的语言,借用汉字或符号总结、整理出一套完整的记谱方法,较好地保存了祖先流传下来的文化遗产(图 6)。

      苗族的铜鼓与舞蹈堪称珠联璧合,铜鼓舞是苗族人民经过千百年历史的智慧和创造的结晶,形成了一整套舞蹈动作和鼓点节奏。铜鼓舞主要源自对大自然动物以及生产生活的各种模仿,如鸭子走路、捞虾捉蟹、狩猎生产等,舞蹈热情奔放、粗犷激越、跳转结合、刚柔相济、古朴热烈、鼓点丰富。击鼓时,鼓槌敲击鼓面和击打鼓腰,也有鼓槌与鼓棒互击等演奏技法,在苗语里,击鼓面为“咚”,击鼓腰为“嘎”,鼓棒相击为“的”。通过丰富的击鼓方式和舞蹈动作的变幻,构成了苗族铜鼓舞独具风格的艺术特征。

    p07.jpg

      图 7  苗族“祭鼓节”

      在苗族的重大节日“牯藏节”“苗年”“吃新节”和“芦笙节”等,都会把铜鼓“请”出来,在苗族人的意识里,鼓是祖先的象征,灵魂的寄托。苗族铜鼓的传统击鼓,较简洁、稳健,由于其节奏用于伴随舞步,青年男女汇集在村寨的铜鼓坪上,身着民族盛装,跟随鼓点节奏,围成一圈、两圈、三圈翩翩起舞,集鼓点、动作、声音于一体,场面壮观、动人心弦(图 7)。

    p08.jpg

      图 8  水族“端节”击鼓

      水族的端节敲铜鼓,是该民族祭祀祖先的一个重要内容,水族称铜鼓为“黏”,称木鼓为“当”。素有“敲鼓过端好赛马,敲鼓过卯好唱歌”之说。铜鼓之声能通达天宇,过节击铜鼓是将丰收的消息传达给祖先,在天的祖灵便会下来与儿孙共享丰收喜悦。端节鼓声高昂欢快,也烘托了节日喜庆的气氛。敲铜鼓时,另一人双手持平口木桶随着鼓点的节奏,在鼓足部来回作一前一后的抽动,抽出时桶口向下作倒水状,起到调节声音共鸣变化的作用,声响更加雄浑清越。其鼓点伴唱为 :“寸金、寸金,寸金难买寸光阴……”不断地反复,形成了水族铜鼓演奏的独特风格和效果(图 8)。

      水族铜鼓舞称为“丢压”,据水书记载的有关人物图案得知,铜鼓舞共由 10 个动作组成,分别是 5 个动作表示阳——代表人,5 个动作表示阴——代表鬼神,整个舞蹈由阴阳相间组合起来,此舞最早与宗教祭祀活动有关。一般只在过端节、立新房、婚嫁等场合打铜鼓、木鼓,跳铜鼓舞。此舞男女均可以参加,一般由 10 人以上组成。跳铜鼓舞时,男女表演者均着民族服饰,表演形式仍然保持着原始的广场圆舞形式,将铜鼓、木鼓围在圈内,舞者随着铜鼓、木鼓的节奏,时而屈肘蹲跳,时而旋转穿插,表现出各种复杂多变的翻、跳、转、跃等技巧,舞蹈在急速的鼓声中嘎然结束,既壮观热烈,又典雅古朴。

    p09.jpg

      图 9  白裤瑶族铜鼓“猴鼓舞”

      在瑶山白裤瑶人的心里,铜鼓不只是一种敲击的乐器,它是白裤瑶族的精神和灵魂,权威的象征。一般在三种情况下启用铜鼓 :一是家族中有老人去世,在丧礼仪式上敲铜鼓祭祀天神,以求老人的灵魂顺利进入天堂与祖宗相会 ;二是每逢传统节日,大家都要敲击铜鼓来庆贺 ;三是有贵客来访时,敲击铜鼓热情迎接。打铜鼓时,由皮鼓领衔,铜鼓声随皮鼓鼓点而起。白裤瑶是一个以狩猎为主而信奉百神灵的民族,他们的舞蹈大多是模仿动物的动作,著名的舞蹈以“猴鼓舞”为其代表,舞蹈时以曲膝击棍开始,围绕着皮鼓,一边击皮鼓一边随着鼓点向四周击打,模仿猴子的各种姿态翩翩起舞,动作粗犷、刚劲敏捷、潇洒自如、变幻无穷(图 9)。

    p10.jpg

      图 10  畲族“粑槽舞”

      畲族的民间文化最具特色的是“粑槽舞”。畲语称粑槽舞为“嘞杠”,它是畲族独有的一种丧礼舞蹈,集祭祀、娱乐为一体,有一套固定的节拍和跳法。舞蹈时,将粑槽反扣在地,用木棒冲击粑槽底部,发出铿锵有力的节奏。粑槽舞主要以木鼓和铜鼓作为伴奏乐器,一般是在木鼓的引领和指挥下进行,铜鼓只作协奏。木鼓与铜鼓各有一套固定的鼓点,大多是以口传的方式代代相传。击打铜鼓时,一般分为12 节,它与一年 12 个月有着密切的联系,一节代表一个月,每节鼓点节奏与表达内容基本一样,只有个别章节有细微的变化。其鼓点口诀为 :“可利可勒留立留立,可利和哟,和哟,和哟可,留立可利可,留立可,留立留立可利可……”现今村寨 里有 4—5 人还会敲击木鼓和铜鼓,而大多数是 60 岁以上的老人(图 10)。

      毛南族人敲击铜鼓有其自身的特色,首先铜鼓送到时,是用一块土布包裹,由击鼓人饮一口“毛南醇”酒喷向铜鼓鼓腔内,也许是祭祀铜鼓的一种方式或是让铜鼓的音色更加圆润、悦耳;其次,毛南族击铜鼓不像其他民族是将铜鼓悬挂在大树下、堂屋中央或用木支架,而是用一根绳索系在铜鼓一侧耳上,再用一根木棒穿过绳索,俩人站立用肩抬着,击鼓人右手持鼓槌,左手持小木棍,站立在俩人中央敲击铜鼓;最后,最具特色的是击鼓过程中,站在右侧抬着铜鼓的人,左手持一个大簸箕在铜鼓足部(鼓腔外)小幅度前后来回地摆动。其鼓点伴唱为 :“请到、请到、请你到,请到你就来,请到你就来忙来……”据说,用簸箕盖在铜鼓尾部,称为“簸箕遮天”,其意一是产生回音,二是铜鼓的声音,上天没有收到,亡灵收到,并保佑了后代。

    p11.jpg

      图 11  毛南族铜鼓“猴鼓舞”

      毛南族的铜鼓“猴鼓舞”,佯黄语称为“要炯满”。表演时用铜鼓和皮鼓作伴奏,表演者围着一张八仙桌,模仿猴子的动作、哀哭的声音和痛苦的表情,拿着手电筒在桌上上下舞蹈,敲击门坊,打出节奏。后来在堂屋里跳,才改为铜鼓伴奏在门内敲击,皮鼓伴奏在门外敲击,舞者随着鼓点节奏的变化而尽情舞蹈(图 11)。

      壮族称铜鼓为“研”,壮家人对铜鼓非常崇拜,寨子里有铜鼓,把铜鼓视为镇寨之宝、镇寨之神 ;家里有铜鼓,视为镇宅之宝、护家之灵。铜鼓可保人丁平安、六畜兴旺、五谷丰登、驱恶除邪。壮族的铜鼓主要用于节日祭祀与丧礼仪式,现今壮族村寨传承下来的铜鼓极少。节日使用铜鼓是在大年三十和初三全村寨祭庙时击打铜鼓,然后将铜鼓收藏,一年一度都是这样循环使用。壮族“吃牯藏”时,也使用铜鼓,但与苗族不一样,壮族是以家庭为单位举行。“吃牯藏”不是随便可做的,一般是用家里的米给师傅看卦,师傅就说:“家里都好,祖公要来看你们、保佑你们,就拿 36 个家禽来看祖公,就做牯藏谢祖公。”“吃牯藏”要很多年才做一次,通过师傅卜卦才知道是否要“吃牯藏”。打铜鼓时有木鼓、锣、镲等乐器配合,还有一人在铜鼓后用木桶扩音。

    p12.jpg

      图 12  壮族使用的铜鼓

      一些壮族村寨,一般只在老人过世才使用铜鼓,丧礼过程中,白天、晚上都要敲击铜鼓,意为驱散恶魔,亡灵才能安心上天堂。尤其是女性老人去世,更要打铜鼓,因外家要来参加丧礼,要有面子。过去,壮族曾有句俗语叫“卖田地、葬父母”。有些家庭当卖房子、田地,甚至卖身(打工赚钱)、借钱来敲铜鼓安葬父母。除丧礼仪式外,其他时间均不得使用铜鼓(图 12)。

      侗族在黔东南分布较广,有“北侗”与“南侗”之分,而保存和使用铜鼓的这支侗族,自称“高山侗”。从当地使用铜鼓的民族属性来看,“高山侗”长期与苗、壮等民族混居已有百年以上的历史,这些侗族村寨均保存有多面铜鼓,也将铜鼓称为“研”,使用铜鼓的习俗都与壮族一致。这支“高山侗”既讲侗语,又讲壮语,最独特的是只唱壮歌。

    p13.jpg

      图 13  侗族演奏铜鼓

      从民族历史发展渊源上看,壮、侗民族文化的交融在历史上到达了极致,就铜鼓文化而言,相互影响与融合,从而使这些祖先留下的优秀文化,代代相传,主宰着人们的生活,使民族之间和睦相处,凸显了这样一种“独特”的文化现象,并形成了壮族、侗族独有的铜鼓文化圈(图 13)。

      据贵州一些文献资料和地方民族志记载,生活在古代贵州的仡佬、彝等民族,可能也是使用铜鼓的民族,这有待进一步的研究和考证。

    p14.jpg

      图 14  各民族崇敬的铜鼓

      在贵州使用铜鼓的各少数民族中,铜鼓以其独具特色的声响与特定的音乐语言,述说着各民族的历史及他们对生活的向往,音乐别具风韵。在长期的劳动、生活实践中,铜鼓也伴随着这些民族走过漫漫的历史长河,记载着民族生存的曲折磨难、奋进昂扬。多少往事随着岁月的流逝烟消云散,唯有铜鼓凭借着它顽强的生命力,依然生存下来,今天仍然能看得见、摸得着、敲得响,撞击着民族的心灵,在喜怒哀乐中倾诉情怀。只有当铜鼓发出“声响”时,铜鼓才能获得灵魂的永恒和生命的长驻(图 14)。

      

      

      蒋英:贵州师范学院副教授,长期从事贵州少数民族铜鼓音乐舞蹈文化研究,著有《布依族铜鼓文化》 《大器铜鼓》《黔山遗韵——贵州音乐考古》《清末民初贵州学堂乐歌考》等作品。

  • 《白纻舞》的源起、流变及其传承弘扬的思考(王俊 曹化根)

      《白纻舞》起源于东吴。东晋时期,在安徽当涂(姑孰)广为流传。当涂原有楚山,因东晋大司马桓温常于此山观赏白纻舞而改名白纻山,“白纻松风”成为姑孰八景之一。当涂自晋始成为白纻歌舞的兴盛之地,并留下了与白纻歌舞有关的地名、景观和历代文人墨客在当涂咏白纻歌舞的诗句。白纻舞歌辞在历代乐志和《乐府诗集》中都有记载,该舞六朝时兴盛至唐中期衰落,历经五百余年。其舞姿身段及水袖元素的运用对昆曲、京剧等剧种有着较大的影响。本文通过对白纻舞的起源、流变、舞美特征研究,复现出代表性的舞蹈动作及其表现情景,让这一优秀的文化遗产得以传承和发扬。

      汉魏六朝时期是中国历史上大动荡的时代,规模空前的人口迁徙,使得南北文化、中外文化融合交流,促进了南方社会进步和经济发展,也使得六朝乐舞(音乐和舞蹈)在承接秦汉民间歌舞传统的基础上得到新的发展。本文试对六朝《白纻舞》的起源、流变与舞美特征及其当代传承略作探讨,以期就教于方家。

      一、《白纻舞》起源于吴地考略

      东吴作为六朝的第一个朝代,所辖地域系南方区域,这里有着悠久的吴越文化 传统。左思《吴都赋》云 :“登东歌,操南音,胤阳阿,咏靺任。荆艳楚歌,吴歈越吟,翕习容裔,靡靡愔愔。”可见其民歌的历史可追溯到春秋战国时期 , 这些南 音、荆艳、吴歈、越吟又体现了南方音乐的多样性。独特的人文环境和宜人的气候,使得东吴境内的长江下游地区物产丰饶、经济富裕,如晋葛洪在《抱朴子·吴失篇》所描绘的“牛羊掩原隰,田地布千里……金玉满堂,伎妾溢房,商贩千艘,腐谷万庾……”经济的繁荣,又带来了乐舞文化的兴盛。相对中原地区,这里既有处在蛮荒原始乐舞的质朴因素,又具有南方轻歌曼舞的柔媚特征。《三国志》卷五十九《吴主五子传第十四》记载孙皓即位后,迎其父灵舆入明陵时“比七日三祭,倡伎昼夜娱乐”。可见东吴在庙堂祭祀先祖先考时,要有歌舞艺人昼夜娱乐,此事在《宋书·乐志》也有记载。反映了东吴时的乐舞盛行。

      在东吴乐舞史上,有个重要事件,就是为“述以功德”,让韦昭改编乐府歌词而作的吴鼓吹曲十二篇。通过十二支曲,将孙吴建国及兴盛过程中所发生的重要事件都在曲子里反映和体现出来 :“像吴代把重要事件一一表现在音乐作品中,并标明相应的曲名,在中国音乐史上尚不多见。”a 

      《三国志》卷四十九《吴书·刘瑶太史慈士夑传》:“燮兄弟并为列郡 ,雄长一州 ,偏在万里 , 威尊无上。出入鸣钟磐 , 备具威仪 , 笳箫鼓吹 , 车骑满道。”反映出东吴乐舞的兴盛气象。考古工作者在汉魏六朝的众多考古发掘中,也为我们提供了有关乐舞方面的实物资料。2005 年,南京江宁上坊发现了一座大型孙吴晚期贵族墓,出土人物俑 20 余件,有立侍俑、伎乐俑等,特别是各类伎乐俑,或抚琴,或击鼓,或吹奏。栩栩如生,似一组轻歌曼舞的场景。b

      铜镜是古代人照面饰容的生活用品,涉及的题材十分广泛。“画像镜是汉代新出现的一个镜类,主要流行于其时的南方的江浙地区。”c(图 1)汉代歌舞之风盛行,画像镜中也常常反映歌舞百戏的场景,“画像镜中的舞蹈者,有的曳在两袖口外的不似长巾,而像袖,两手拂袖,舞姿轻盈(图 2),似是古代江南流行的‘白纻舞’”。d繁昌峨桥出土一件东吴人物凤鸟铜镜 e(图 3),镜钮四周有舞伎四人,两两相对,舞伎着长袖舞衣,细腰长裙,两手轻轻高举,舞态柔婉,那举袖展臂的舞姿颇似“高举双袖白鹄翔”所描绘的意境。

      “清商乐”是魏晋南北朝俗乐舞的总称,据《魏书·乐志》记载,包括中原旧曲、江南吴歌、荆楚西声和杂舞。《通典》将清商乐分为“杂歌曲”和“杂舞曲”。白纻舞列入杂舞曲中。陈释智匠《古今乐录》云:“《白纻歌》起于吴,孙皓时作,又曰《白纻舞》。”《宋书·乐志》云:“白纻舞辞有巾、袍之言。纻本是吴地所出 , 宜是吴舞也。”晋《俳歌》又云:“‘皎皎白绪,节节为双。’吴音呼绪为纻,疑白纻即白绪。”左思《吴都赋》云 :“纻衣 服,杂沓丛萃。”可以为证。《宋书·乐志》记载,白纻舞是与吴地出产的纻麻有关,纻麻经木棒锤捣后色变白,质地愈软。李白《湖边采莲妇》云:“小姑织白纻,未解将人语。”张籍《江南曲》云:“江南人家多橘树,吴姬舟上织白纻。”可见用苎麻织布是吴地妇女生活中一项重要内容。着这种白色苎麻衣裳唱歌跳的舞,叫白纻舞。《南齐书·乐书》引《周处风土记》:“吴黄龙中有童谣云:行白者,君迨汝,问郦马,后孙权征公孙渊,浮海乘舶,舶,白也,今歌和声,犹云行白 焉。”这种说法虽有点附会,但却反映出白纻舞是创制于南方吴地的民间舞蹈。晋武帝司马炎在平吴之后,于太康二年(281 年)“诏选孙皓伎妾五千人入宫”。f 白纻歌舞有可能就随着这些吴宫女伎入晋,引入宫廷,成为西晋宫廷的舞蹈。

      西晋“永嘉之乱”后,具有南方因子的中原乐舞又被南渡的北方士族带到了江南,并和南方民歌相结合,促进了南方地方民间乐舞《吴歌》《西曲》的发展。《乐府诗集·吴声歌曲》引《晋书·乐志》曰:“吴歌杂曲并楚江南,东晋以来稍有增广,其始皆徒歌,既而被之管弦,盖自永嘉渡江之后,下及梁陈,咸都建业,吴声歌曲起于此也。” g 流传于民间的吴声歌曲后来经过加工,“ 被之管弦”变为有伴奏的音乐。《世说新语·言语》载 :“桓玄问羊孚 :‘何以共重吴声?’羊曰 :‘当以其妖而浮。’”吴声轻柔华艳的感性特征正是它具有渗透力的原因所在。

      《吴歌》成为流行于东晋之后的六朝乐舞,并在都城建康为中心的长江下游地区盛行,《南史·循吏列传》描述了宋文帝年间乐舞盛况 :“凡百户之乡,有市之邑,歌谣舞蹈,触处成群,盖宋世之极盛也。”齐武帝永明年间的乐舞“都邑之盛,士 女昌逸,歌声舞节,袨服华妆,桃花绿水之间,秋月春风之下,盖以百数”。六朝时 不仅民间歌舞触处成群,上层社会也是如此,“宋祖凌歊乐未回,三千歌舞宿层台” h,王公贵族不仅将乐舞视作宴饮娱乐的助兴活动,更将其作为自娱自乐、抒发情感的重要方式。

      当涂古称“姑孰”,是都城建康的京畿之地,东晋时期白纻歌舞已在姑孰广为流传,据《太平御览》记载,当涂境内原有楚山,因东晋大司马桓温在移镇姑孰期间常于此山宴饮并观赏白纻舞而改名白纻山。《寰宇记》云,当涂城东五里白纻山“本名楚山”,东晋大司马桓温携妓“游山奏乐,好为白纻歌,因改名白纻山”。乾隆《当涂县志》云 :“白纻山上有古松,可闻松涛涌沸。”“白纻松风”因此成为姑孰八景之一。i 城东七十五里山上又有白纻亭,南朝宋帝曾与群臣游此唱《白 歌》,因此为名。j 白纻歌舞在姑孰流传广泛,至唐代仍流行,李白《赠丹阳横山周处士惟长》诗云 :“周子横山隐 , 开门临城隅。连峰入户牖 , 胜概凌方壶。时枉《白纻词》,放歌丹阳湖。”k 连隐居在当涂横山的隐士周惟长,也常作吴歌《白纻词》,在丹阳湖上放声高歌。“夭夭白纻歌,曾此发清唱,疑是姑苏台,移来楚江上。”l 从宋代诗人张瑰的诗中,可体会到姑孰当年白纻歌舞的兴盛。

      二、《白纻舞》流变的历程及其舞美特征

      《乐府诗集》中收录从晋至唐的《白纻舞歌辞》共 50 首。如果再加上遗漏的南朝宋汤惠休的《白纻舞歌诗》(汤实著《白纻歌》3 首,《乐府诗集》只收录 2 首、宋明帝造的《白纻舞大雅》和唐代陈标的《白纻歌》、一名《长安秋思》)这 3 首,共计 53 首。m

      从《乐府诗集》所收录的《白纻舞歌辞》及古代乐舞资料中,可以看出,《白纻舞》起源于吴地,是在汉魏伎乐舞蹈的基础上更新、发展而成的一种新舞蹈,属清商乐 中的杂舞曲,用吴地方言演唱,“清歌徐舞降衹神,四座欢乐胡可陈” (晋《白纻舞歌诗》),最早可能是民间舞,与巫舞有关联,用于“娱神”,体现了乐舞的祭祀与教化功能。《旧唐书·音乐志》云 :“永嘉之乱,五都沦覆,遗声旧制,散落江左。宋梁之间,南朝文物,号为最盛,人谣国俗,亦有新声。”西晋乐舞一部分在永嘉之乱中衰落,另一部分随着东晋政权传到南方,促进了江南民间乐舞的发展,东吴晋乐舞娱乐功能得到提升。至宋、齐、梁、陈时,统治者对《白纻舞》大力推崇及文人对舞辞的加工,《白纻舞》成为南朝宫廷宴乐常盛不衰的一种舞蹈,其舞服、舞姿、施用功能有所改变,由最初“娱神”的民间歌舞,转至为用眼神、动作来表现人物内心的微妙而复杂的情感,成为抒情性日益增强的舞蹈。隋炀帝作有《四时白纻歌》,唐王建《白纻歌》n、崔国辅《白纻辞》o 等留有歌咏“白纻”的诗作,可见隋唐时仍为宫廷舞曲,中唐以后,因胡乐、胡舞在中原的广泛传播,宫廷中广为流唱的清商乐日益走向衰微,白纻舞歌也从宫廷中逐渐消失,又回到民间,在江南一带民间流行。李白《夜泊黄山闻殷十四吴会吟》云:“昨夜谁为吴会吟,风声万壑振空林。龙惊不敢水中卧,猿啸时闻崖下音。”意为:昨夜听到了不知是谁唱起了动人的吴歌,歌声在空寂的山林中回荡,惊动了水中的蛟龙和啼叫的山猿。唐以后当涂白纻歌作为典故或吴地民歌出现在宋元明清各代的诗文中。

      晋《白纻舞歌诗》三首是目前所存记载中最早的白纻舞辞,为后来的咏舞类诗对舞姿舞容的描写提供了可供借鉴的艺术形式。明代王世贞《艺苑卮言》认为,晋白纻舞歌诗已开“齐梁妙境”,p 并由此形成了白纻舞诗系列。晋《白纻舞歌诗》和南朝宋刘铄《白纻曲》对白纻舞的舞姿舞容都作了尽情尽致的描述。

      晋《白纻舞歌诗》
    轻躯徐起何洋洋,高举两手白鹄翔。
    宛若龙转乍低昂,凝停善睐容仪光。
    如推若引留且行,随世而变诚无方。

      晋《白纻舞歌诗》

      双袂齐举鸾凤翔。罗裾飘濆昭仪光。
    趋步生姿进流芳。鸣弦清歌及三阳。
    宋·刘《 白纻舞词》
    仙仙徐动何盈盈。玉腕俱凝若云行。
    佳人举袖辉青蛾。掺掺擢手映鲜罗。
    状似明月泛云河。体如轻风动流波。

      从晋白纻和宋白纻舞歌诗的描写中,舞姿虽有所不同,但舞姿的风格是一致的,舞者穿着白纻编织的舞服,手执的是白纻编织的长巾,徐徐移步,两手高举,宽大的舞袖自然滑落,出现凝脂般的玉肌,犹如白鹄飞翔。然舞至激昂处,宛若游龙,时低时昂,乍停乍翔。其步态似留又行,似推若引,显得仪态万千。舞者眼神时而深情凝眸,时而顾盼神飞,显得容光焕发,舞者体态似轻风流动,优美动人。

      “质如轻云色如银,爱之遗谁赠佳人,制以为袍余作巾……清歌徐舞降祇神,四座欢乐胡可陈。”(晋《白纻舞歌诗》)。舞服“质如轻云色如银”如轻云卷舒,其色如银,舞动起来如满树梨花飘舞。“清歌徐舞降祗神,四座欢乐胡可陈”“舞以尽神安可忘,晋世方昌乐未央”(晋《白纻舞歌诗》)。可见白纻舞最初为田野之作,民间乐舞,“以舞娱神”,祈求神灵的保护与赐福。

      齐梁时,因文人都来写白纻舞诗,诗句趋向艳丽华美,已不见晋《白纻舞歌诗》中“质如轻云色如银”“制以为袍余作巾”等比较质朴的民歌风格的诗句。且舞者服饰也由朴素转向华美。“纤罗雾毂垂羽衣”舞衣像朝雾一样轻柔,舞者满身佩饰着珠翠,“垂珰散佩盈玉除”“珠履飒沓执袖飞”(鲍照《代白纻舞歌词》)。“蹑珠履,步琼筵,轻身起舞,红烛前”(杨衡《白纻辞》)。舞鞋上都缀有珍珠,舞服充满了富贵华丽的配饰,一曲终了,“坠钗遗佩满中庭”(王建《白纻歌》)。可见配饰之盛了。

      “阳春白日风花香,趋步明玉舞瑶珰”(晋《白纻舞歌诗》),桓温“携妓游山奏乐”,反映了晋白纻舞歌在户外表演。南朝时,白纻舞已多在宫廷夜宴中演出,“兰膏明烛承夜晖”(鲍照《代白纻舞歌词》),“夜长酒多乐未央”(鲍照《代白纻曲》),“清曲未终月将落”(张率《白纻歌》),沈约还专门写有《夜白纻》“夜长未央歌白纻”。“桂宫柏寝似天居,朱舜文窗韬绮疏,象床瑶席镇犀渠,雕屏会匝组帷舒”(鲍照《代白纻舞歌词》)。像天堂一般豪华的宫廷里,帷幕四垂,红烛焰暖,王公贵族在华筵 玉堂“歌舞及时酒常酌”(张率《白纻歌》)。舞伎身着轻罗雾縠的舞衣,“芳姿艳态妖且妍”“轻身起舞红烛前”(杨衡《白纻辞》),“依玄度曲婉盈盈”(张率《白纻歌》)。在音乐的伴奏下,轻歌曼舞。

      白纻舞在表演过程中,由舞步舒缓,渐至疾迅。有“如推若引留且行”(晋《白纻舞歌诗》),“罗褂徐转红袖扬”的慢步徐转,也有“趋步明玉舞瑶珰”“飞琯促节舞少年”的迅疾舞步。因舞步的迅疾,舞者颇费体力,因此一曲歌舞之后,常常“流津染面散芳菲”(张率《白纻歌》),“香汗微渍朱颜酡”(杨衡《白纻辞》)。

      白纻歌舞,歌是配合《白纻舞》表演的歌曲,“以歌伴舞”,舞是主体,其歌多为清唱,如:“齐倡献舞赵女歌”(晋《白纻舞歌诗》),“清歌流响绕凤梁”(王俭《齐白纻》),“清声袅云思繁多”(杨衡《白纻辞》)。歌甜舞美,清丽婉转。随着《白纻舞》在宫廷盛行,音乐伴奏流行,如“声发金石媚笙簧”(王俭《齐白纻》),“秦筝赵瑟挟笙竽”(鲍照《代白纻曲》),“凝笳哀琴时相和”(杨衡《白纻辞》),“金簧玉磬宫中生”(柳宗元《白纻歌》)。这些乐器有琴、瑟、笙、簧、笳、筝、竽、磬等,器乐伴奏可谓是丰富多样,几乎囊括了管弦乐器、吹奏乐器和打击乐器等。

      《白纻舞》晋、宋间,初为独舞, 梁武帝《白纻辞》云 :“纤腰袅袅不任衣,娇怨独立特为谁。”李白《白纻辞》云 :“扬眉转袖若雪飞,倾城独立世所希。”这诗句中所表现的似是独舞,到梁代曾发展为五人合舞,梁武帝曾命沈约作《白纻》五章,名《四时白纻歌》,分为《春白纻》《夏白纻》《秋白纻》《冬白纻》及《夜白纻》五章。据龙辅《女红余志》载,沈约《白纻》五章,舞用五女,中间起舞,四角各奏一曲,至“‘翡翠群’飞以下,则合声奏之,梁尘俱动。舞已,则舞者独歌末曲以进酒……”q有关群舞,张率在《白纻歌》所写“俱动俱息不相违”。如此看来梁武帝所造的后四句就成了《四时白纻歌》表演的和声了,可以想象出《四时白纻歌》表演时是合乐演奏,歌舞同起的热闹场景。

      《白纻舞》以“舞袖为容”,是其最突出的舞美特征。《白纻舞》中的舞袖动作形态各异,晋、宋的《白纻舞》诗句中可常见对舞者手和手腕的描写,齐以后对手的动作则是用“长袖拂面”“掩双袖”来形容。舞袖动作有着以下几种:一举手扬袖,舞者在舞蹈开始节拍舒缓和轻舞慢转时 “朱唇动素腕举”(鲍照《代白纻曲》),“高举两手白鹄翔晋”(《白纻舞歌诗》),“玉腕俱凝若云行”“佳人举袖耀青娥” (刘铄《白纻舞词》),“罗褂徐转红袖扬” (王俭《齐白纻》);二是掩袖,舞者低鬟转身是以双袖微掩面部,呈娇艳之态 , 如“低鬟转面掩双袖,玉钗浮动秋风生”(王建《白纻歌》);三是拂袖,舞者用双袖从脸上轻轻拂过,“长袖拂面为君施”(沈约《冬白纻》),“长袖拂面心自煎”(汤惠休《白纻歌》);四是飞袖,舞者转动双袖,速急若飞的飞袖,如“珠履飒沓纨袖飞”。通过袖的动作,让人感受到舞者在随着舞乐节拍的时缓时速,长袖飘曳生姿,抒发出舞者的情感和白纻舞飘逸婉丽的风格。

      除手和袖的动作,舞者眉目传情,又是白纻舞表演上的又一特色,舞者的眼神“凝停善睐容仪光”“转盼遗精艳辉光”(萧衍《白纻辞》),“朱光灼烁照佳人,含情送意遥相亲”(沈约《夏白纻》),“如娇如怨状不同,含笑流眄满堂中”“为君娇凝复迁延,流目送笑不敢言”(汤惠休《白纻歌》)等。舞者长袖飞扬,流波送盼,含笑生姿,楚楚动人,通过眼神将情感与观者交流互动,让观者内心产生共鸣,增加歌舞欢乐的气氛。

      三、关于《白纻舞》传承弘扬的思考

      《白纻舞》作为江南吴地民间舞蹈,舞姿轻盈柔曼,尤以舞袖的灵动夺人眼球,从晋至唐,一直盛行,是历代艺人精心雕琢的具有江南地方特色的舞蹈作品,成为中华传统舞蹈中独具特色的舞艺之一。然而朝代的更迭,政治中心北移,《白纻舞》又脱离其生长的环境,自中唐以后在宫廷中逐渐衰落。《白纻舞》的舞谱虽已不传,但从六朝文人留下为数众多的白纻舞辞中,在诗人生动而细致的描写中,我们仿佛又看见了《白纻舞》:在悠扬的乐歌声中,舞者身着美丽的舞衣,踏着轻盈的舞步, 含情送意,时而高举双袖,如天鹅飞翔,时而以袖掩面,慢转轻移,罗縠轻飘,时而长袖飞扬,由徐到疾,体轻如飞 ;《白纻舞》舞蹈动作复杂多变,舞蹈量大,舞者常常 “流津染面散芳菲”。体现出《白纻舞》舞蹈的美学特征和舞者已具有高超的舞蹈技巧。如何让《白纻舞》这样艺术类文化遗产复现出代表性的舞蹈动作及其表现情景,让这一优秀的文化遗产继续传承和发扬,这需要多学科的专家学者做好以下基础性的工作。

      有关《白纻舞》歌、辞在二十四史的乐志中都有介绍,特别是北宋郭茂倩《乐府诗集》收录了五十余首白纻舞、歌、辞。研究者要收集、研究相关古代文献及古代乐舞美学资料,整理出白纻舞、歌、辞相关文本及研究文献的资料,从而了解白纻歌、白纻舞在六朝时期的发展轨迹及其特征。

      白纻舞歌是产生于三国吴地民间的舞和歌,随着东晋政权的南移,促进了南方民间乐舞的发展,吴声歌曲在都城建康为中心的长江下游地区流行,民间流传的“徒歌”被“被之以管弦”,文词也由平实朴素变为绚丽华美,其音乐也由“徒歌”变成“乐歌”。作为六朝京畿之地的当涂,因文人的参与和统治者的推崇,当涂自晋始成为白纻歌舞的兴盛之地,并留下了与白纻歌舞有关的地名、景观和历代文人墨客咏白纻歌舞的诗句。其境内博望横山一带,百姓依然保留着吴语方言,有学者认为博望横山是太伯、仲雍奔吴之初的都邑所在地。r 目前当地个别七八十岁的老人仍能张口唱着古老的民歌,随着时间的推移,这些古老的民歌也面临着“人亡歌消”的状况。作为对当涂白纻歌舞的研究,要重点放在当涂吴语方言区采风,收集古老民歌的曲调、歌词和音像资料,从中获取吴声歌曲中原生态的艺术元素。

      有关乐舞资料在画像石、铜镜、陶瓷砖刻及漆器上时有发现,研究者要充分收集研究这些古代乐舞的具象资料,再就是其他艺术门类对《白纻舞》精髓的吸收。“当今各地方戏曲包括京剧在内,其舞姿身段的源头之一就在《白纻舞》。”“在昆曲《活捉三郎》中我们能找到诸多对《白纻舞》的影子,甚至是原形。”s“作为戏曲艺术的昆曲,其舞姿身段与吴地乐舞风格极为相似,水袖元素的运用受到当地极为盛行的《白纻舞》的影响。”t 研究者从文物和戏曲中去挖掘吸纳白纻歌舞可利用元素,同时加大文学、古典音乐、民间舞蹈和考古等各相关学科的综合研究。复现出《白纻舞》的舞蹈形态及其表现情景。

      《白纻舞》是诗、舞、乐为一体的舞蹈,其舞蹈风格及审美特征富于抒情,舞姿轻盈柔曼,情调缠绵婉转,是我国传统艺术的优秀代表。真正要激活“白纻歌舞”这个古老文化遗产的生机,研究者必须在下大力气予以复原的基础上,更有必要在《白纻舞》的当代利用上下功夫,在保留传统艺术精华的前提下,积极寻求其同现代社会、同市场、同当今人们的审美情趣的连接点,加以创新,使之为大众所接受和欣赏,深受广大人民群众欢迎的艺术产品。

      当今文化旅游成为时尚,张艺谋导演的印象系列就是文化旅游中较为成功的范例,它将旅游资源、当地文化与艺术三者有机结合,赋予了“印象系列”的产品内涵、艺术品位和价值,形成自己的特色。如《印象·刘三姐》,将刘三姐的经典山歌、民族风情、漓江渔火等元素创新组合,让桂林山水与人文景观交相辉映。作为“白纻歌舞”这样艺术类的文化遗产,也应该在继承中有所创新,借助旅游实现其利用价值,借助旅游推进其保护和传承,让古老的“白纻歌舞”在舞台上展现其现代艺术魅力。

      

      

      王俊 :安徽马鞍山市文物局文博研究馆员。 

      曹化根 :安徽马鞍山评论家协会主席。

      

      a 吴功正 :《六朝美学史》, 423 页,南京,江苏美术出版社,1996。

      b 南京市博物馆编 :《南京文物考古新发现》 ,22 页,南京,江苏人民出版社,2006。

      c 孔祥星、刘一曼 :《中国古代铜镜》,北京,文物出版社,1994。

      d 王士伦、王牧 :《浙江出土铜镜》,24 页,北京,文物出版社,2006。

      e 李虹主编 :《皖江汉魏铜镜选粹》,166 页,合肥,黄山书社,2010。

      f《武帝纪》,见《二十四史全译》《晋书·卷三》,59 页,上海,汉语大词典出版社,2004。

      g (宋)郭茂倩 :《乐府诗集》,卷四十四,640 页,北京,中华书局,2014。

      h (唐)许浑 :《凌歊台》,见明嘉靖《太平府志》,23 页,合肥,黄山书社,2009。

      i (民国)《当涂县志》点校本,209 页,合肥,黄山书社,2011。

      j 周始 :《皖志述略》,516 页,安徽省地方志编纂委员会,1983。

      k (民国)《当涂县志》点校本,1859 页,合肥,黄山书社,2011。

      l (民国)《当涂县志》点校本,1877 页,合肥,黄山书社,2011。

      m 梁海燕 :《舞曲歌辞研究》,81 页,北京,北京大学出版社,2005。

      n (唐)王建《白 歌》:“天河漫漫北斗粲,宫中乌啼知夜半。新缝白纻舞衣成,来迟邀得吴王迎…… 月光灯光两相照,后廷歌声更窈窕。”

      o (唐)崔国辅《白 辞》:“洛阳梨花落如霰,河阳桃叶生复齐,坐恐玉楼春欲尽,红锦粉絮裹妆啼。 董贤女弟在椒风,窈窕繁华在后宫。璧带金钗皆翡翠,一朝零落变成空。”

      p (明)王世贞 :《弇州山人四部读稿·艺苑卮言》。

      q 常任侠 :《中国舞蹈史话》,  26 页,上海,上海文艺出版社,1983。

      

      r 李子龙 :《家在吴头楚尾》,见成浩主编 :《马鞍山历史文化掇英》,3 页,合肥,安徽文艺出版社, 1997。

      s 转引自郑鑫燕 :《透析中国戏曲艺术与白 舞的渊源》,载《音乐大观》,2013(17)。

      t 转引自郑鑫燕:《吴地 < 白 舞 > 中水袖与昆曲中的运用——以昆曲〈活捉三郎〉为例》,载《大众文艺》 (学术版),2014(3)。

  • 理论
  • 关注
  • 探源
  • 文物
  • 田野
  • 文化遗产
  • 实践
  • 论辽代契丹腹地汉人壁画墓的特点 ——兼论与幽云地区汉人壁画墓的比较(黄小钰)

      辽代的汉人壁画墓主要分布于长城以南的幽云地区,即今北京、山西大同、河北宣化等地,以及长城以北的契丹腹地,辽代属于中京道的武安州、降圣州、霸州(辽兴宗重熙十年,即 1041 年升霸州为兴中府),也就是今天的内蒙古敖汉旗一带以及辽宁朝阳地区。本文试图从契丹腹地汉人壁画墓的区域特点入手,进而比较这两处汉人壁画墓的异同,以期对辽代汉人壁画墓的特点有更为深刻的认识。

      由于身处契丹腹地,汉人与契丹人杂居相处,在这一区域的辽代壁画墓研究中,墓主人族属是个关键问题。为使幽云地区辽代壁画墓与契丹腹地辽代壁画墓更具可比性,本文选取敖汉旗和朝阳两地能确切证明或推断为汉人墓的墓葬作为比较对象。

      一、墓葬概况

      内蒙古敖汉旗的辽代壁画墓集中发现于 20 世纪 70 年代和 90 年代,发现于 70年代的有北三家辽墓 a 和白塔子辽墓 b,发现于 90 年代的有下湾子辽墓 M1、M2、M5c,喇嘛沟辽墓 d、七家辽墓 M1、M2、M3、M5e,羊山辽墓 M1、M2、M3f 等。

      根据考古发掘报告分析,这几处墓地中,比较明显能确定为汉人墓的有下湾子和羊山两处墓地,羊山墓地出土有纪年墓志,记载羊山 1 至 3 号墓为汉族官僚刘祜的家族墓地。下湾子辽墓根据出土文物、葬式和壁画风格能够确切推断墓主人为汉人一般贵族。北三家 1、3 号墓在整理时被认为是契丹人墓,但羊山墓地发现之后,邵国田又对以往壁画墓族属的判断提出异议,认为北三家辽墓是汉人的家族墓地 g,而刘未认为这一问题仍有继续讨论的必要 h,因此,这类尚存有异议的辽墓不作为本文比较的对象。

      20 世纪 70 年代,辽宁朝阳地区亦集中发现了一批辽代汉人家族墓,计有如下几处 :1975 年发现的辽宁朝阳姑营子 M1 耿知新墓,1976 年发现的辽宁朝阳姑营子M2 耿延毅夫妻合葬墓 i。壁画内容丰富,保存良好。1972 年至 1979 年,先后发现三座辽代赵氏墓葬,即商家沟 1 号墓、赵匡禹墓、赵为干墓。这三座辽墓均有墓志出土,年代明确。此外,辽宁朝阳刘承嗣族墓虽未发现壁画和石棺画,但该处墓地六座墓葬中有三座出土有墓志,分别为 M1 刘承嗣墓、M2 刘日泳墓、M4 刘宇杰墓,但 M1 和 M2 未作清理。j 赵氏族墓和刘氏族墓或并未发现绘画,或图像绘于石棺之上,但它们几乎都有墓志出土,能明确墓主人族属和身份地位,是研究汉人壁画墓的重要参考,因此,为使本文的研究对象更为丰富,研究结果更为全面、客观,也将这两处墓葬纳入研究对象之中。

      1997 年和 2002 年,耿氏家族墓地又新发现两座墓葬,分别编号为 3、4 号墓。2008 年,在朝阳市区东北发现了林四家子辽墓,据出土墓志推测为刘宇一家族墓地, 目前已清理、发掘了九座,按时间顺序编号为 M1~M9k。虽然发现的墓志并不能确定出于哪座墓葬,但这九座墓为辽代汉人墓当属无疑。其中,M1、M2 和 M4 规模较大,随葬器物丰富,并发现有石棺和壁画。

      综上所述,纳入本文研究范围的契丹腹地汉人壁画墓有如下 18 座 :敖汉旗羊山 M1、M2、M3,敖汉旗下湾子M1、M2、M3、M5,辽宁朝阳姑营子耿氏家族墓M1 至 M4(耿知新墓、耿延毅墓、3 号墓、耿崇美墓),辽宁朝阳赵氏族墓 M1 至M3(商家沟 1 号墓、赵匡禹墓、赵为干墓),辽宁朝阳刘承嗣族墓 M4,辽宁朝阳林四家子辽墓 M1、M2、M4。为了更直观地反映墓葬信息,将纳入研究范围的 18座壁画墓统计列表如表 1。

    p01.jpg
    p02.jpg

      二、墓葬形制

      从墓葬材质来看,契丹腹地汉人壁画墓以砖室墓为主,少数为石室墓、土坑石函墓或砖函墓等。墓室的平面形制主要有圆形墓或近圆形墓、方形墓、六角形墓、八角形墓。其中,圆形或近圆形墓有八座,直径均在 2.5 米以上,主要出现于辽代早期、中期 ;八角形墓有三座,主要出现于辽代晚期 ;方形墓有六座,早、中、晚期均有出现。据考古发掘资料,辽西地区的唐代墓葬以圆形较为普遍,辽代圆形墓室的流行当是受到唐代墓制的影响。除耿氏家族耿知新墓、耿延毅墓、耿崇美墓三座为双室墓之外,其余均为单室墓。多数墓葬墓道、天井、墓门、甬道、墓室的结构完整,从列表中可以看出,该地区墓葬的墓道以长斜坡式为主流,长度均为 6 米以上,部分为阶梯式墓道,除去未清理完全的情况,水平长度均为 8 米以上,耿延毅墓墓道的水平长度更是达到 13 米以上。天井和甬道的设置比较普遍,18 座墓葬中有 11 座设有天井,13 座设有甬道,耿氏家族三座墓设置有双甬道。墓门均为砖雕仿木结构,早期部分墓葬穹窿顶下部与立壁相交处,均匀分布十二个梯形小壁龛,龛内放置木雕十二生肖俑,也当是受到唐代墓制的影响。除敖汉旗羊山三座墓均未
    设棺床等葬具外,多数墓葬后室北壁均有砖砌棺床,或为方形,或为半圆形,与墓壁相接,棺床上放置石棺或木棺以及灰陶明器,石棺或木棺中盛放火葬骨灰。其中,耿知新墓、耿延毅墓、耿氏家族墓 M3 以及赵氏家族墓 M1 还设有棺床小帐,耿延毅墓的葬具包括方形木构棺室、石椁和木棺三个部分,均置于后室棺床之上。《新唐书·礼乐制》中有关于唐代上层阶级“以帐张于柩”的记载,这种墓内设置木构棺室小帐的制度也是来源于唐代。该地区普遍流行火葬,墓室内或发现火化骨灰,或有残存的遗骨,刘宇一墓还出土有木雕真容偶像。

      三、随葬器物

      契丹腹地汉人壁画墓中的随葬器物主要可以分为以下几类 :陶瓷器、金属器、木器、石器和其他杂项。随葬品有明器和实用器之分,明器体形小,素面,不具有使用价值,主要出现于陶瓷器中,实用器则与日常生活用具大小相近,制造相对精致,包括陶瓷器、金属器及其他。

      陶瓷器中的实用器,包括釉陶器、白瓷器、影青瓷器和青瓷器,不但有辽统治区域内烧造的,也有宋朝各名窑的产品。出土数量最多的是各式的瓷盘、瓷碗、瓷碟,其次为罐、瓶、盏等。耿延毅墓出土白瓷划花大盘 1 件,白瓷花式盘 2 件,白瓷小罐 1 件,白瓷雕花碗 3 件,白瓷花式盘 5 件,白瓷雕花盖罐 1 件,“官”字款白瓷雕花罐 1 件,影青瓷瓶 1 对,影青雕花小罐 1 件,影青釉花式口盘 2 件,影青釉花式口大碗 2 件,青瓷花式口小碗 5 件,青瓷小碗 1 件。耿知新墓出土黄釉大碗1 件,白瓷印花盏托 1 件,白瓷带把盏 1 件,白瓷划团凤大碗 1 件,白瓷划花盘 1 件,白瓷划花碟 4 件,白瓷碗 2 件,白瓷盘 1 件,白瓷小罐 3 件,青瓷小碟 4 件。耿氏M3 出土白瓷碗 1 件,影青瓷碗 4 件,影青瓷盘 2 件,青瓷花式口碗 1 件。赵氏 M1出土白瓷温碗 1 件,白瓷罐 1 件,白瓷大碗 1 件,白瓷小碗 2 件,白瓷盘 4 件。赵
    匡禹墓出土白瓷小碗 1 件,白瓷小盘 1 件。刘宇杰墓出土陶碗 1 件,陶壶 1 件,陶罐 1 件,陶瓶 1 件。林四家子辽墓 M1 出土白瓷碗 2 件,白瓷盘 2 件。羊山 M1 出土白釉瓷碗 3 件 ;羊山 M2 出土菊花粉定小瓷碗 2 件,白釉刻花瓷碗 1 件,白釉刻花瓷盘 2 件 ;羊山 M3 出土瓷罐 1 件,白釉瓷碗 2 件,影青瓷碟 1 件,白瓷碟 4 件,白瓷盘 2 件。下湾子 M3 出土白釉瓷碗 1 件,白釉瓷碟 1 件。

      陶瓷器中的明器,主要包括黑陶、褐陶饮食器皿和泥陶制俑类。如林四家子辽墓 M1 出土黑陶钵 1 件,黑陶碗 1 件,黑陶瓶 1 件,褐陶双耳罐 1 件 ;林四家子M2 出土灰黑陶大口罐 1 件,灰黑陶长颈瓶 1 件,泥俑多件,均残断,残存 3 件俑头;林四家子 M3 出土黑陶盆 2 件,黑陶盘 2 件,鼓肩罐 3 件,黑陶瓶 2 件,黑陶钵 1 件,大口罐 1 件,黑陶碟 1 件 ;林四家子 M4 出土彩绘马俑 1 件,牵马人俑 1 件,甲骑具装俑数件,牛俑 1 件,残存头部。从器物功能来看,陶制明器一般为碗、瓶、罐、碟等日常饮食器。

      耿氏家族墓和赵氏家族墓出土的器物丰富,器类多样,除了常见的盘、碗、碟、罐等器型之外,还有一些特殊的器型出现,例如 :鸡冠壶,耿知新墓出土 2 件,耿延毅墓出土 2 件,耿氏家族 M3 出土 2 件,赵氏家族 M1 出土 2 件 ;注壶,耿知新墓出土 1 件,耿延毅墓出土 1 件,耿氏家族 M3 出土 1 件,赵氏家族 M1 出土 1 件,赵匡禹墓出土 1 件。

      第二类为铜、铁、金银等金属器,包括铁剑、铁镞、铁骨朵、马镫等兵马器,火盆、铁壶、铁锅、铁桶、烤炉(箅)等生活用具,铁斧、铁锯、铁凿、铁铲、铁叉等生产工具,铜镜、带扣、带饰、金银饰品等梳妆用具以及铜钱等。

      其他种类的随葬器物出土数量不多,有木制家具类的如桌、椅、几、案,梳妆佩饰类的如琥珀饰品、水晶石饰、玉饰等,文房用具类的如砚、洗、围棋等以及石墓志、石经幢。

      四、墓葬壁画

      契丹腹地所发现的辽墓壁画通常既有汉族民族特点的图像出现,也有契丹族民族特点的图像出现,如果没有出土墓志的佐证,墓葬的族属问题往往很难确认,因此,有必要进一步归纳出这一区域汉人墓葬壁画的风格特点。下面将以上壁画墓的壁画题材与空间分布进行统计列表,以供分析。

    p03.jpg

      

      从壁画题材来看,可分为七类 :第一类门吏图,主要表现为契丹人形象的侍卫,出现于墓门或甬道两侧壁;第二类出行图,主要表现为备马、牵马、驼车、旗鼓、仪仗、侍卫等出行场景,出现于墓道两侧;第三类备侍图,包括烹饪备食、奉酒奉茶等场景,出现于天井或墓室之中 ;第四类散乐图,主要表现为击鼓、奏乐的场景,分布于天井或墓室之中,与备宴、宴饮场景相对出现 ;第五类星宿图,包括夜幕、天空、太阳、月亮、星辰等图像,出现于墓顶 ;第六类居室陈设图,包括门窗、屏风等,主要出现于墓室北壁;第七类为有象征意义的装饰图案,包括花鸟、云朵、鸡犬、门神、仙人等,出现于墓门、甬道、墓室壁画的装饰部分。

      从壁画空间分布来看,各类题材的壁画有较为固定的分布空间,并讲究东西对称关系和内容的一致性,如墓室内表现日常起居生活的场景,墓门及甬道两侧通常为门吏、武士或门神,墓道两壁表现出行的场景,天井四壁为烹饪备食、宴饮奏乐的场面。同一幅画面中可表现出某一活动的不同程序或阶段。

      从壁画内容来看,本区域的壁画特点可归纳为如下几点 :第一,壁画所表现的场景不局限于室内,既有表现居家宅内侍奉的画面,也有墓主人引马出行、在室外宴饮的画面。如羊山 M1 天井西壁的宴饮图,图中绘有三足铁锅、长桌小案以及带盖的食盒,看起来都是方便携带,可以随时随地搬动的物品,当为表现室外野炊宴饮的场景。第二,墓室北壁通常设假门或屏风,墓室壁画以假门或屏风为中心对称铺开,屏风和假门起到了空间分隔的作用,可以令人想象屏风或假门之后的无限空间。第三,奉酒奉茶场景中均有一个正襟危坐由奴仆们毕恭毕敬侍奉的墓主人形象出现。例如,羊山 M1 墓室东壁绘有三男子向墓主人奉酒的场景,墓主人为一头戴幞头的汉人官吏形象,半侧身向右端坐于砖砌半浮雕的黑色椅子之上,右臂肘枕于椅背上,左手放在左膝上。羊山 M3 天井西壁的烹饪图中,墓主人半侧身向内端坐于圆凳上,袖手,头戴黑色毡帽,身着圆领窄袖长袍,足蹬黑色靴,为契丹男子装束。第四,壁画中体现出汉族文化与契丹族文化杂糅相间的特点。宴饮、烹饪图中往往表现有煮肉、喝酒、蒸面食等饮食习俗,具有强烈的草原民族特色,而湖石、牡丹、门神、鸡犬等图像却是汉人绘画中的常见题材,反映农业定居民族的特点。第五,壁画中多有出现契丹装束的仆人、仪仗和乐工,虽然并不能排除汉人改易服饰,着契丹装的可能,但这也从一个侧面反映了汉人契丹化的趋势,是文化交流与融合的结果。

      五、两地间的对比

      辽朝建国之初,一方面将强附的汉人分散于头下军州并委以官职,故武安州、降圣州在辽代开发较早,有大批汉人定居。另一方面,将部分来自于幽燕、后唐、后晋投靠而来的汉族官僚集中安置于唐代营州所在的朝阳地区,因此敖汉旗和朝阳一带成为长城以北地区辽境内最为重要的汉人聚居区,也是发现辽代汉人壁画墓的一个重要区域。与幽云地区同为汉人壁画墓集中出现的区域,两地之间的壁画墓存在怎样的异同?以下将从墓葬形制与葬具、随葬器物、墓葬壁画、墓主人身份地位四个方面对两地的壁画墓进行对比。

      (一)墓葬形制与葬具

      从墓葬材质来看,两地都流行砖室墓,有少数石室墓出现,契丹腹地还出现有土坑石函墓或砖函墓。从墓室形状和数量来看,幽云地区小型圆形单室墓占绝大多数,墓室直径均为 1.5 米左右,辽代晚期出现六角形、八角形墓和双室墓,契丹腹地类型多样,圆形墓、方形墓、六角形墓和八角形墓均有出现,双室墓只出现于耿氏家族墓,圆形墓较幽云地区面积大,墓室直径均在 2.5 米以上。在契丹腹地,只有耿氏家族这样的高级官僚才使用双室墓,而处于幽云地区西京道的宣化辽墓墓主人只是中小地主却同样使用了等级较高的双室墓,反映了辽代晚期丧葬制度的相对宽松,时有僭越现象发生。两地均流行仿木结构门楼,契丹腹地较幽云地区仿木结构建筑更为高大、复杂。而契丹腹地长斜坡墓道、天井、甬道的设置在幽云地区则比较少见,这与契丹腹地汉人接受了契丹葬制以及墓主人身份地位关系密切。因辽代佛教信仰盛行,两地都流行火葬,采用佛教“西天荼毗礼”葬俗,个别墓葬中出土有木雕真容偶像,墓室北壁砌棺床,所不同的是契丹腹地墓葬在棺床之上放置石棺,而幽云地区墓葬多数将火化骨灰直接置于棺床之上,契丹腹地早期汉人贵族墓葬受契丹贵族葬制的影响,出现有木构棺室小帐,而幽云地区未出现过。墓室内设棺床小帐是契丹族特有的葬俗,取法隋唐以来的中原制度,见于契丹皇帝和大贵族墓葬之中,如辽驸马赠卫国王墓,棺床上外罩以小木帐 ;法库叶茂台契丹老妇墓石棺放置于小帐之内等。耿氏家族墓采用契丹高级贵族葬制,如出土银丝手套,墓室内设棺床小帐,可见其地位的非同寻常和契丹文化对其影响之深。

      (二)随葬器物

      从随葬品材质来看,幽云地区汉人壁画墓随葬器物以陶瓷器为主,金银玉器几乎没有,而契丹腹地汉人壁画墓随葬器物种类丰富,陶瓷器、铜铁器、金银器、木器、骨器、玉器等均有发现。除陶瓷器之外,金属类器物也占有非常大的比例。铁壶、铁桶、铁锅等铁质生活用具与游牧生活方式有密切关系,铁器的大量出现反映了契丹腹地汉人久居辽地,长期与游牧为主的契丹人杂居共处,在生活习俗上必然受到契丹人影响。契丹腹地的陶瓷器包括釉陶器、白瓷器、影青瓷器和青瓷器,而幽云地区陶瓷器主要包括釉陶器、青瓷、黄釉瓷、绿釉瓷和酱釉瓷,以釉陶器所占比重为多。鸡冠壶、鸡腿瓶、长颈瓶等具有契丹风格的器物在契丹腹地出现的比例较幽云地区高。

      从随葬品功用来看,幽云地区以饮食类的日常生活器皿为主,茶酒器流行,而契丹腹地除日常生活必需品之外还随葬有兵马器、梳妆佩饰、文房用具等。

      相对于幽云地区而言,契丹腹地的随葬器物种类更丰富,更精美,富有契丹民族地域特色的器物出现更多,这既与两地的墓葬规模、墓主人身份地位相关,也与两地汉人对契丹文化的接受程度有关。

      (三)墓葬壁画

      契丹腹地和幽云地区的墓葬壁画虽然同为汉人墓葬壁画,但各自受到不同地域特点和社会文化的影响,对契丹文化的接受程度不一,因而,两地的墓葬壁画既有相同之处,也有不同之处,表现为 :

      壁画空间分布的异同 两地墓葬壁画均以墓室北壁的假门或屏风为中心两侧铺开,但幽云地区的墓葬壁画集中分布于墓室之内,契丹腹地的墓葬壁画除分布于墓室之外,也分布于墓道、甬道、天井等处。在契丹腹地绘于墓道的出行图在幽云地区则一般绘于墓室西壁 ;契丹腹地绘于天井的庖厨图、散乐图,在幽云地区绘于墓前室的两壁。

      墓室均有砖雕影作仿木结构建筑,但壁画自上而下分为三层,以立柱间隔分作多幅的设置则是幽云地区独有。

      壁画题材的异同 两地的壁画内容均以家居生活、内宅侍奉为主题,均有湖石、牡丹、门神等汉族绘画流行的装饰,但在各个题材的壁画上也存在着明显的不同。例如,出行图,幽云地区侍从稀少,契丹腹地出现旗鼓仪仗的多人出行队伍;门吏图,幽云地区为汉人形象,契丹腹地为契丹人形象 ;散乐图,幽云地区较契丹腹地画面人数为多,可分为舞者、伎乐和歌者,均为汉人装束,而契丹腹地只有奏乐者和击鼓者,均为契丹人装束 ;宴饮图,幽云地区只出现桌椅,不出现墓主人形象,而契丹腹地均有墓主人正襟危坐的形象出现 ;备食图,幽云地区的食品中只出现过面食,而契丹腹地出现过的食物有肉类、面食、西瓜、大枣 ;星宿图,契丹腹地构图简单,以彩绘圆点表示太阳、月亮、星辰,幽云地区构图复杂,内容上以黄道十二宫、二十八星宿、十二生肖,以及太阳、太阴、其他散星的多种不同组合形式出现 ;部
    分在幽云地区流行的题材如启门图、备经图在契丹腹地没有出现或只出现于个别墓葬中。

      (四)墓主人身份地位

      如前所述,赤峰市敖汉旗和辽宁朝阳所在的辽西地区是辽代长城以北重要的汉人聚居区,归辽汉族高级官僚均被安置于此。辽朝为了巩固和稳定自己的政权,以优厚的政策和待遇来拉拢汉族精英群体,归辽汉官不仅自己位居高位,其子孙也大 多可以荫庇得官,归辽汉官之间又常常以门第高下来相互联姻,由此形成一个强大的汉族官僚集团,如出土有墓志的耿氏家族、刘氏家族和赵氏家族便属于这一群体。举例说明,据墓志记载,耿延毅曾任“左领军卫大将军,改帅长宁军,移镇昭德军节度使……转户部使加太尉”。耿氏家族从耿崇美起,三代都在辽朝任节度使、上将军、刺史、户部史等官职,死后并赠太师、太尉等荣衔,可见其权势的显赫。

      整体来看,幽云地区的辽代壁画墓墓主人身份等级无法与之相比,除了有几位节度使级的人物之外,均为中下级普通官吏及地主富豪。幽云地区不少汉人官员是通过科举进入了官僚群体,家世背景无法与契丹腹地的汉家大族相比,入仕后官职不高,属于新兴官僚群体。契丹腹地的汉人群体则不同,他们进入辽境时间长,又 受到特别的优待,家族后代依靠前辈的政治地位荫庇为官,形成强大的家族势力。

    p04.jpg
    p05.jpg

      总之,两地的墓葬壁画都在辽代中晚期之后发展成熟,形成各自的风格和特点。通过对比可以看出,契丹腹地的汉人墓葬壁画较幽云地区契丹文化元素更多,身份地位高的汉族官僚墓葬较普通官员和平民的墓葬契丹文化元素更多,根据这一结论可以作出这样一个推测 :契丹腹地的汉人与契丹人长期杂居相处,更容易受契丹文化影响,契丹化程度更高 ;身居高位的汉人官僚为赢得契丹统治者的信任和支持,不得不放弃本民族的部分文化传统,使自身融入契丹社会之中,身份地位越高的官僚,契丹化的程度越高。

      

      黄小钰 :首都博物馆馆员。

      

      a 转引自敖汉旗文物管理所 :《内蒙古昭乌达盟敖汉旗北三家辽墓》,载《考古》,1984(11)。

      b 转引自敖汉旗文化馆 :《敖汉旗白塔子辽墓》,载《考古》,1978(2)。

      c 转引自邵国田 :《敖汉旗下湾子辽墓清理简报》,载《内蒙古文物考古》,1999(1)。

      d 转引自邵国田 :《敖汉旗喇嘛沟辽代壁画墓》,载《内蒙古文物考古》,1999(1)。

      e 转引自邵国田 :《敖汉旗七家辽墓》,载《内蒙古文物考古》,1999(1)。

      f 转引自邵国田 :《敖汉旗羊山 1~3 号辽墓清理简报》,载《内蒙古文物考古》,1999(1)。

      g 转引自邵国田 :《关于羊山等五处辽墓壁画综合分析》,载《内蒙古文物考古》,1999(1)。

      h 转引自刘未 :《辽代汉人墓葬研究》,载《汉学研究》,24 卷 1 期,2005(2)。

      i 转引自朝阳地区博物馆 :《辽宁朝阳姑营子辽耿氏墓发掘报告》,载《考古学集刊》,1984(3)。

      j 转引自王成生 :《辽宁朝阳市辽刘承嗣族墓》,载《考古》,1987(2)。

      k转引自辽宁省文物考古研究所 :《朝阳市林四家子辽墓发掘简报》,载《北方文物》,2013(2)。

  • 鄂温克族狩猎行为初探(马颖)

      鄂温克,民族自称,意为“居住在大山林中的人”。这从本源上表明,鄂温克族是一个森林狩猎民族。a 狩猎是该族的主要经济方式,并成为其生存发展的基础。狩猎以各种形式遍布于鄂温克人生产生活以及文化的方方面面。所以,对鄂温克族狩猎研究成为研究鄂温克族民族民俗文化的重要组成部分。

      一、狩猎工具

    p01.jpg

      图 1  清代鄂温克族桦树皮饰牛角弓(长 104.5 厘米,内蒙古博物院藏)

    p02.jpg

      图 2  近现代鄂温克族猎枪(长 130 厘米,内蒙古博物院藏)

      随着人类的不断进步,狩猎工具也在发生着日新月异的变化。鄂温克人的狩猎工具大体经历了木棒→石器→骨器→弓箭→枪支的转变。学者研究一致认为,在远古时代存在着一个木器时代。b 木器易腐烂,无法保存至今,所以至今仍未发现与此有关的物证。在此阶段,鄂温克人的狩猎工具主要以木器为主。之后,人类进入了石器时代,用石器撇打猎物,用棍棒击打或刺杀猎物,出现了一个木石并用的阶段。在艰苦的生活环境中人们的生产生活皆来源于自然,在自然中汲取所需的一切养分。鄂温克人的生产工具来自于大自然。弓箭(图 1)的使用让人类的生产力水平前进了一大步。c 弓箭常与扎枪配合使用,同时还有地箭。弓箭出现后,铁器开始出现在鄂温克族的生产生活中。铁器在鄂温克族出现的具体年代,至今在史学界还未形成统一的结论。但可以肯定的是,铁器是由异族传入的,并不是鄂温克族创造了冶金技术。d 从弓箭到枪支经历了一个漫长的历史过程,甚至还出现了弓箭与枪支并用的历史时期。e 在枪支出现的初期,枪支的诸多优点让鄂温克人爱不释手,但初期的枪支也有很多使用上的缺点与不便。例如,火绳枪使用时需要携带很多配件,阴雨天或潮湿天气,还会打不着火。因此许多人仍热衷于弓箭等原始的狩猎工具。随着枪支(图 2)的不断完善,其射程远、杀伤力大的优势不断得以体现,使其得以推广,猎人们则如虎添翼。

      二、狩猎方式 

      鄂温克人早期的生活环境决定了其“狩猎为主,捕鱼、采集为辅”的生产方式。f 狩猎贯穿了其生产生活的全部。在长期的狩猎生涯中,鄂温克猎人创造出了形式多样、行之有效的狩猎方法。多样的狩猎方法大体归纳为以下三种。

      (一)主动出击法 

    p03.jpg

      集体围猎 这种狩猎方法因地而异。鄂温克人的集体围猎(图3)是由妇女们用栅栏将动物出没的山围住,将栅栏拆开几个洞,洞的外面挖陷阱。出口处男子执箭设伏。氏族的老少敲锣打鼓驱赶动物,动物受到惊吓就会顺着栅栏狂跑,一旦看到出口就会从出口往外跑,自然就会掉进陷阱,男子见有动物掉进陷阱,就会立即进行射杀。

      火攻捕猎 人类喜欢火,而野兽却畏惧火。鄂温克人利用野兽的这一特性,采用火攻的方法捕猎。具体方法是,先将野兽驱赶到一个山头,在山脚四周先站好人,燃起火堆,一边呼叫,一边摇动火把,逐渐缩小包围圈。野兽受到惊吓,惊慌失措,四处逃窜,直至筋疲力尽,猎人再伺机猎杀。

      跟踪捕猎 小组织或单独狩猎的基本方法之一。循着动物的足迹跟踪动物,伺机猎杀。经验丰富的鄂温克猎人可以准确辨别各种动物的足迹,甚至对动物的新、旧脚印都可以辨识。这是一种主要猎杀鹿、犴、野猪等大型野兽的方法。

      栅栏捕猎 猎杀鹿、犴的捕猎方法。不仅集体围猎用栅栏,单独捕猎也常用此种办法。这种办法必须与地箭配合使用,栅栏一般设在动物常出没的山坡、水泡子、水沟的周围。

      堵截捕猎 在动物经常出没的路径进行堵截,从而猎杀。是一种极为普遍、适用于多种动物的捕猎方法。

      (二)诱敌深入法 

    p04.jpg

      图 4  近现代鄂温克族狍皮帽(高 21 厘米,帽外径 22 厘米, 内蒙古博物院藏)

      伪装捕猎 这是一种模仿禽兽的模样接近它们,以缩短射程的捕猎方法。主要对付那些不易接近或比较凶猛的禽兽的办法。鄂温克人头戴狍皮帽(图 4),身穿狍皮衣、鹿皮衣等进行伪装。这样不但可以捕获袍子、鹿等动物,还可以捕获到以其为食的大型野兽。

    p05.jpg

      图 5 近现代鄂温克族桦树皮狍哨(最大长 2.1 厘米,宽 1.3 厘米;最小长 1.6 厘米,宽 1 厘米;内蒙古博物院藏)

      拟声捕猎 这种方法与伪装捕猎有异曲同工之处,其目的都是引诱动物,以缩短狩猎工具的射程,进而更加精准地射杀动物。只是方法不同而已,前者是在形象上伪装,而后者是在声音上模仿禽兽。鄂温克人最早是用口技来模仿禽兽的鸣叫,后来发明了拟声工具。如狍哨(图 5)、鹿哨、犴哨等。

      以禽兽和其他物品引诱禽兽的捕猎方法 这种方法是用野生或驯育的禽兽来引诱禽兽,利用他们之间并不防范的习性,在禽兽毫无防备的情况下将其捕获。

      (三)守株待兔法 

    p06.jpg

      图 6  近现代鄂温克族踏式猎夹(通长 90.5 厘米,底圈直径 35 厘米,内蒙古博物院藏)

      绳套、猎夹、毒药捕猎 每种动物都有其活动规律,这种狩猎方法是在动物常出没的路径设绳套、猎夹(图 6)或放上带有毒药动物喜欢食用的肉类,待动物经过时不小心就会被套、被夹或食用带有毒药的肉类。动物因此轻则受伤,重则死亡。但毒死的动物,其肉不能再食用,只能用其毛皮。所以,毒药捕猎主要是针对皮毛动物。    

      陷阱捕猎 猎人常用的捕猎方法之一。在一些动物经常出没的路径挖设陷阱,等待动物陷入后,猎人再进行捕杀。蹲碱场捕猎 这是一种对付鹿、犴的狩猎方法。因为鹿、犴无法抵御碱的诱惑,鄂温克猎人便利用天然的或是人造的碱场,蹲守在碱场附近,伺机将其捕杀。

      守水泡子捕猎 猎人蹲守在水泡子附近,等待动物来喝水,伺机猎杀。

      三、重要影响

      随着狩猎工具的进步和狩猎技术的提高,狩猎在鄂温克人生活中的地位悄悄地发生着改变,引起鄂温克人的政治、经济、文化等一系列的连锁反应。

    p07.jpg

      图 7  清代光绪皇帝赐鄂温克族索伦部云骑尉精薪保诏书(长 223 厘米,宽 19 厘米,内蒙古博物院藏)

      ( 一 ) 狩猎改变了鄂温克人的社会地位长期的狩猎生活,不仅使鄂温克人拥有坚韧的意志和吃苦耐劳的精神,也使他
    们精于骑射,英勇善战。明朝末年,清朝统治者经常发动对鄂温克族人民驻扎区的掠夺性战争,遭到鄂温克人民顽强的抵抗。终因寡不敌众,鄂温克族人民不得不臣服于清政府。清统治者采用恩威并施的原则,对其进行统治。鄂温克人每年要向清政府缴纳赋税,男子到了一定年龄要服兵役。鄂温克士兵在长期的战争中,逐渐形成一支战无不胜的“索伦劲旅”。清代将其编入布特哈旗, g被视作八旗中的精锐部队。清政府利用这股强有力的骑射力量出征云南,驱逐缅甸入侵之敌 ;出征西北,平息准格尔部及回部叛乱 ;出征四川,征服了大小金川的土司叛乱 ;19 世纪,又相继歼灭新疆张格尔叛匪收复南疆,粉碎和抵抗沙俄入侵收复伊犁等。他们在清政府开拓疆域、驻防守内、保卫领土不受侵犯等一系列战争中建立了无数的丰功伟绩。鄂温克官兵中涌现了很多指挥有方、战功赫赫的英雄人物。据史料记载,在清政府担任副总管、总管、副都统、都统、统领、将军等职务的军政官员达 35 名之多,如海兰察等人因战功卓著而屡受封赏。图 7 为清朝光绪皇帝封赏精薪葆及其妻之诏书。

      (二)狩猎人数由多至少

      在人类的初期阶段,狩猎工具落后,征服自然的能力低下,为了在恶劣的环境中生存繁衍,人类就必须依靠集体的力量,所以早期狩猎活动大都是集体行为。此时,狩猎往往是全氏族的行为,无论老弱妇孺,人们各司其职,尽其所能,在狩猎中发挥着每个人的作用,充分体现了鄂温克人团结协作的能力。随着狩猎工具的进步及狩猎技术的提高,人类征服自然的能力在逐步地增强,狩猎也逐渐由集体行为转变为小组织或个人的行为。

      (三)狩猎由生存行为逐步向商品行为转化

      早期鄂温克人的衣食住用行都与狩猎息息相关,狩猎成为他们生存延续所必须、主要的生产生活方式。他们穿兽皮、吃兽肉、睡兽皮褥子,住在以兽皮为围子的仙人柱内等等,以狩猎来解决温饱的生存行为。随着狩猎效率的提高,除了基本的生活需要之外,猎物逐渐有了剩余,用剩余的产品去交换生活的其他消费品,如盐、布匹、铁制品等。这便形成了商品交换的初级形式——物物交换。商品交换使鄂温克人不仅在物质生活上更加丰富,更重要的是他们开阔了眼界,增加了与外界交流的机会。商品交换带给鄂温克人的是物质到心灵的双重改变。

      (四)狩猎成为文化源头

    p08.jpg

      图 8  近现代鄂温克族桦树皮彩绘花卉纹镶狍皮坤包(长 27 厘米,宽 14.5 厘米,厚 5 厘米,内蒙古博物院藏)

    p09.jpg

      图 9  近现代鄂温克族线刻鹿鸟松鼠桦木背板(长 52 厘米, 宽 19 厘米,内蒙古博物院藏)

      “艺术源于生活”这句话在鄂温克人身上得到了充分的印证。鄂温克人的皮毛文化与桦树皮文化都极具民族特色和地方特色,并成为研究鄂温克族民俗民族文化的重要方面。其皮毛文化和桦树皮文化中的动、植物形象(图 8)、场景氛围(图 9)俨然就是鄂温克人狩猎生产和生活场景的再现。高超的表现手法源于鄂温克人对各种动、植物细致入微的观察,以及对生活的热爱。例如,鹿在鄂温克人的桦树皮文化中占重要的地位,在桦树皮文化中以鹿为题材的图案可以分为全鹿、鹿头、鹿角三种。在表现手法上又分为写实和变形两种。在鄂·苏日台先生的《使鹿部落民俗艺术》h 和《狩猎民族原始艺术》i 中,仅鹿角纹就列举了几十种之多。可见鹿文化在鄂温克人文化艺术中的重要地位。狩猎淋漓尽致地体现在鄂温克人的文化艺术之中,由此可以说,桦树皮文化和皮毛文化就是鄂温克人狩猎行为的缩影。

      (五)狩猎由主导地位退居次要地位

      生活水平的提高和眼界的不断开阔,古老的“狩猎为主,捕鱼、采集为辅”的生产方式已经远远不能满足鄂温克人对生活的追求。提高生活质量,使生活变得更加美好、富足,成为他们不断的追求与梦想,寻找更好更适合自己的生产生活方式,成为他们亟待解决的问题。17 世纪初,我国境内的鄂温克族逐渐形成了三个大体具有相对的区域经济与文化差异的支系 :索伦部,兼营畜牧业、农业和牧业 ;通古斯部,主要从事畜牧业生产 ;雅库特部,主要以饲养驯鹿和森林游猎为生计。由此可见,三个部落只有雅库特部落还在从事着狩猎生产,但狩猎已经不再是其唯一的生产方式,从原来的主导地位退居其次。

      (六)狩猎的发展直接带动了驯养业的出现

      在长期的狩猎过程中鄂温克人了解和掌握了各种动物的生活习性、活动规律,以及繁殖的过程,这为他们驯养动物奠定了技术基础。铁器的使用,增强了狩猎工具的杀伤力,提高了狩猎效率,使猎物有了剩余。鄂温克人将剩余的猎物以两种方法进行储藏 :一种是将猎物的肉晒成肉干 ;另一种是将捕来的动物幼崽养起来,作为活食储存。这又为驯养动物提供了物质基础。其实,此时鄂温克人已经有了动物驯养的雏形。传说鄂温克族的加洪莫日根(八个猎人之意)打猎时活捉了六只驯鹿带回来,搭上栅栏喂养驯化,成为家养驯鹿。j 至此,驯鹿驯养业出现。驯养业的出现和发展,对于生活在森山密林中的鄂温克人来说具有划时代的意义。狩猎与驯养相结合,使狩猎生产的不稳定性得到了补充,方便了鄂温克人的生活,使其经济得到了快速的发展。

      

      

      马颖 :内蒙古博物院保管研究部民族科馆员。

      

      a 张璇如、陈伯霖、谷文双、白凤岐 :《北方民族渔猎经济文化研究》,长春,吉林人民出版社,2005。

      b 张璇如、陈伯霖、谷文双、白凤岐 :《北方民族渔猎经济文化研究》,长春,吉林人民出版社,2005。

      

      c 吴守贵 :《鄂温克人》,呼和浩特,内蒙古文化出版社,2000。 

      d 张璇如、陈伯霖、谷文双、白凤岐 :《北方民族渔猎经济文化研究》,长春,吉林人民出版社,2005。

      

      e 张璇如、陈伯霖、谷文双、白凤岐 :《北方民族渔猎经济文化研究》,长春,吉林人民出版社,2005。

      f 孟和 :《使用驯鹿的鄂温克人》,呼和浩特,内蒙古人民出版社,2010。

      

      g《中国少数民族社会历史调查资料丛刊》修订编辑委员会编:《鄂温克族社会历史调查》,北京,民族出 版社,2009。

      h 鄂晓楠、鄂·苏日台 :《使鹿部落民俗艺术》,呼伦贝尔,内蒙古文化出版社,2011。

      i 鄂·苏日台 :《狩猎民族原始艺术》,呼伦贝尔,内蒙古文化出版社,1992。

      j 吴守贵 :《鄂温克人》,呼伦贝尔,内蒙古文化出版社,2000。

  • 从傣族传统工艺看佛教文化的影响与渗透 ——以西双版纳勐腊县勐仑镇城子村为例(李兴力)

      云南西双版纳州勐腊县勐仑镇的城子村是位于勐仑镇西南距离乡镇 2.4 公里,处于州府景洪市与勐腊县城中间位置的一个平坝,置身于与州府景洪市联系最为紧密的景仑线和澜沧江·湄公河次区域国家间经济合作交流的重要通道昆曼公路的包围之中,地理上处于重要位置。村子依山傍水,风景秀丽,属澜沧江水系的罗梭江自北向南环村而过,水质清纯,生态和谐,江里存活有各种鱼类,种类繁多。“城子”傣语意为召勐土司居住的地方,供勐仑土司世代居住。勐仑镇城子村是勐腊县最大的自然村落,建寨至今已有 500 多年的历史,有古庙、古塔、传统民居等历史遗迹,有关于香发公主、神象保家卫园、勐仑 32 个神仙、南邦河、南哈河、南会帕河等的历史故事传说。该村村民委员会下设 13 个村民小组,下辖 10 个自然村。经济生产方式以农耕为主,全民信仰原始宗教和南传上座部佛教二元混溶的宗教体系。全年举行宗教活动较多,集体进行宗教活动主要是在傣历新年、关门节、开门节三大节庆之时。此外,每逢节庆、家人生病、出远门、结婚、建房等大事时都要祭拜“丢布拉”,即傣族人的祖先,以祈福家人平安健康,万事顺意。

      一、傣族传统工艺与宗教活动“赕”

      艺术素以难以阐释而著称于世。似乎从“文艺”这个词被造出来,它就像颜料、声音、石头和其他与文艺素无关系的东西一样,本身早已成为了超话语研究的存在了。a 艺术发生与物质生产有着十分密切的关系,人类的精神生产对于艺术的发生也具有重要意义。傣族的民间艺术是民族精神和民族文化的物质载体,后来传入的南传上座部佛教深刻地影响了傣族民间艺术的创作和发展,使傣族的传统民间艺术深深地烙上了佛教的印记,呈现出佛、人、自然交融的特点,具有浓郁的佛教特色和深层内涵。

      在城子村,大量名不见经传的傣族民间艺人云集于此,致使民间传统工艺的发展异常繁盛,种类繁多,有制蜡条、织锦、剪纸和纸扎、制高升、雕塑、制陶、竹编等等一应俱全。这些传统工艺见证了傣族的历史,也体现了佛教对人们思想观念、价值取向、生活方式和准则的规训与引导,成为了佛教文化的重要组成部分。由此,傣族的民间传统工艺品既成为宣扬和传播佛教思想的工具,成为人神交流的二元模式中的第三元(礼佛供品),又成为了人们日常世俗生活的必需品。

      傣族民间工艺品在现代傣族生活中除满足日常生活需要外,最多的是用于宗教活动中的“赕”。从《辞海》中可知,赕者,“指古代东方、南方民族以财赎罪”。与之相近的一个字是“摆”,《辞海》解释为 :“傣语音译。解放前傣族地区小乘佛教的一种集会,多在宗教节日内以村寨为单位举行,邻近地方亦有人参加,摆期不劳动,以银币、首饰、食品、鲜花等向佛奉献,称为赕佛。”在城子村,一年之中有几次大的“赕”。首先是两次赕塔,这一活动傣语叫“巴伟灵”。城子村有两座佛塔(老塔和新塔),老塔的建筑年代已不为人所知,新塔原在“文化大革命”中被毁,于1984 年重建于故址。傣历一月十五日赕老塔 ;赕新塔在赕老塔之后一个月进行。届时,民众会集中于缅寺,在佛爷的主持下举行佛事活动。第二是赕新年。我们一般叫“泼水节”。时间在傣历六月六日前后,公历在四月十二至十五或十六日。这也是南传上座部佛教一次盛大的节日,有各种娱乐活动和宗教活动。第三是赕关门节。时间在傣历九月十五。关门节当天傣族老人要搬进寺院去讨福,通宵在佛寺念经拜佛、点灯。此后还要每隔 7 天进行一次小赕。关门节期间人们不许结婚、谈恋爱、建新房等。第四是赕开门节。十二月十五日关门节结束,叫作开门节。开门节时人们又要向佛祖进献金银、食品、鲜花,祈求佛祖降福,祈求获得丰收。第五是赕赞。傣语“赞”意为大象,赕赞即赕大象,每年赕一次。象是傣族信奉的一种神祇动物,其在傣族的创世神话中占有重要的地位。傣族人民一致认为自己是神象的后代,神象祖先一直庇护着人们的生产生活,保护着村寨免遭战祸。

      在关门节至开门节期间还有许多小赕,如赕坦(即赕经书)、赕星(关门节后每隔 7 天的一次小赕)、赕沙兰(公历十一月,赕衣物、银币、用品给父母)、赕帕(傣历一月八日,每对已婚夫妇要赕袈裟给和尚)等。在以上所有的“赕”的物品中,都能见到傣族的传统工艺品,如蜡条、盛蜡条的竹盘、盛糯米饭的竹编小饭桌、盛水、点灯的陶器、傣锦做的小佛幡、剪纸和纸扎制作的“董”(也是幡的一种)、灵房等,甚至有用纸扎成的现代生活物品如电视机、电冰箱、汽车、手机、摩托车等等,人们以这种宗教活动来表达自己对佛祖的虔诚、对祖先的怀念和对家人的祝福。

      二、城子村的傣族传统工艺

      传统工艺品正是以有形的物化方式承载着人们的精神寄托,以第三元的角色充当着人与神鬼二元之间的沟通媒介,作为礼佛供品直接与神圣事物发生关联,从这一层面上讲,这些物品是具有强烈神圣性和象征性的。但从另一个层面看,它们同时也是人们世俗生活中最平淡无奇之物,参与佛教中认为的“不洁”生活,应是“污秽”的、“危险”的,这些传统工艺品所负载的双重功能在傣族社会中得到了充分体现。以下就以城子村的几项传统工艺为例,考察南传上座部佛教对人们生活实践和观念形态的渗透和影响。

      (一)制蜡条

      蜡条,是村里最为常见的物品。凡是有祭祀的地方就会有蜡条,凡是宗教活动的祭品中均有蜡条,因而蜡条消耗量较大。傣族素有自己制作蜡条的传统,几乎家家户户都会做。蜡条多由妇女制作,原料有黄蜡、棉线等。先将棉线剪成一定的长度,黄蜡熔化后,将棉线放入其中,上方留出灯芯,待蜡干后就自然成型。傣族祭祀佛祖、佛塔、祖先等等都会把两三根蜡条放置在自己编制的圆形小竹盘里祭献给神灵,以此给神灵照明,祈求神灵护佑。

      (二)织锦

      “编和织是人类两项最古老的手工艺。”b 傣族有着悠久的编织工艺传统,据记载,唐代时傣族先民就能用攀枝花纺纱织布。c20 世纪中期以前,傣族的服饰和床上用品主要依靠自己生产,因此几乎家家户户的妇女都会手工纺织。除了生产力水平不高的现实原因外,傣族社会的传统习俗和伦理观念也是形成这一现象的主要因素。传统的傣族社会是一个有着严格男女分工的社会,“男耕女织”不仅成为社会习俗,也是傣族农业经济的一个特点。傣族女孩从很小的时候就要跟随母亲学习纺线、绣花、织布等手工艺,因为这是女孩长大后在社会立足的一个最基本条件。传统里,人们一般将女孩具备的手工艺技能作为评价和衡量女孩品质和社会地位的一个标准,因此我们可以理解为什么在女孩满月“拴线”仪式的圆桌上会放置纺织工具这一现象了。这是整个社会赋予个体的一种职责、义务和期盼。再有,从访谈中我们得知,过去男女的互识和恋爱与女孩的纺织行为关系紧密。每逢夜晚来临,女孩们会成群结队地相约于家中的火塘边纺线织布,而男孩也会结伴来与姑娘们闲聊,以寻找适合自己心意的伴侣。可以说,纺织工艺的承袭和技艺的优良对傣家女孩的婚姻家庭的建立和维持起到了至关重要的作用。因此至今还有一部分傣族妇女仍保留和使用着这一传统工艺。

      傣族的手工纺织品,大体可分为两种 :一种是用棉花织成的“白色粗布”,织成后先洗净漂白,然后再用蜡染或淀染成所需要的色彩或图案 ;另一种是傣锦,主要原料是彩色丝线,一次便织成各种精美的图案,不需再染色,织成后即可制作嫁妆或各种床上用品。d 传统傣族土布的染料都是植物染料,我们亲眼见到了栽种于傣家围院的植物染料,黄色染料形状类似于生姜,傣语叫作“豪咪”;红色染料是一种类似于红毛丹的植物,傣语叫“每乏”“每么”。傣锦是傣族纺织品中最为著名的,其精致艳丽,不亚于江南织品,过去其主要是自产自销,很少用于市场交换 ;现在,由于市场激烈的竞争,加上织锦过程的繁复性,大多数年轻人已不再学习这种技艺,市场上也很少能见到手工织锦,大部分是机器织造或是从泰国、缅甸进口。

      傣锦是傣族生活中不可或缺之物品,至今还使用于人们的日常生活中。同时它还有另一重要用途,即用于宗教活动的赕。赕佛时人们会制做长约 30 厘米、宽约10 厘米的小佛幡用以赕佛,其图案主要以象、孔雀、塔、麒麟、变形龙、马等为主,反映着佛教的神话传说,具有佛教象征意义。

      (三)剪纸和纸扎

      傣族剪纸是傣族民众在长期的社会实践中创造、传承并享受的文化事象。在传统社会与现代社会中,傣族剪纸都蕴含着深层的社会心理和文化内涵,根据其内容可以分为宗教性剪纸和民俗性剪纸。e 根据其功能可以分为赕佛用品、寺院用品和生活用品。f 傣族剪纸原型是祭祀祖先所用的纸幡,南传上座部佛教传入后,剪纸艺术的发展更加趋于成熟完善,傣族剪纸的用途也更多地与佛教相关联。

      一是赕佛用品。用于赕的剪纸或纸扎有“董”(佛幡)、“美西里”(菩提树)、“劳麦”(花树)、“乱麦么”(纸花的统称)。傣语“董”也就是佛幡。“董”有大小之分,大的长 3 米,宽约 30 厘米 ;小的长 30 厘米,宽 10 厘米,赕佛时人们都要将它供于佛前;“美西里”意为菩提树,是佛教里的神树,赕佛和祭祀祖先时都要使用;“劳麦”是用纸和竹篾做成的花树,傣族可将其作为装饰品又可以作为礼佛贡品 ;“乱麦么”是纸花的统称,傣族妇女几乎都会做这种纸花,其制作方法比较简单。过去,这类赕佛用品的纸原料是用傣族传统的造纸方法制造,剪纸和纸扎的制作也由家里的妇女完成。现今,像“董”“美西里”和“劳麦”这类制作复杂、耗时的物品,人们一般从市场上进行购买,纸张的颜色更加丰富,由原来的白纸变成了各色的塑料纸,还加上了塑料珠、挂钩等装饰物,使这些赕佛用品看上去更加灿烂夺目、熠熠生辉。

      二是祭祀祖先的“帕洒”(冥房),纸元宝等。

      三是佛寺的装饰物,即“佛幡”和“金水”。广泛用于佛寺墙壁和柱子装饰的剪纸图样叫“金水”,是用较厚的棉纸阴刻后贴于红底的佛寺墙壁或柱子上,用漏印法将其图案印于其上,再刷上金粉使其看上去金碧辉煌。“佛幡”也是佛寺必有之物,最长的佛幡可以有几十米,悬挂于佛寺大殿顶部的柱子之上,时时随风飘动。佛幡上有与佛教故事有关的大象、孔雀、菩提树等有关的图案,并将各式团花剪纸贴于其上以作装饰。

      从傣族剪纸的题材、图案上也能看到佛教文化的痕迹。傣族剪纸内容除了写实题材外,很大一部分都与佛教题材有关。如佛塔、佛像、赕佛场面以及与佛有关的菩提树、荷花、孔雀、大象、马等题材和图案,均具有神圣的象征意义。

      (四)制高升

      高升的制作也是傣族一项历史悠久的传统工艺,至今已有上千年的历史。在很多傣族村寨都有会制作高升的老人。城子村共有两位老人从事高升的制作,其中 80岁高龄的波罕金老人是勐仑镇公认的最佳能手。通过访谈我们得知,每年傣历新年前夕,向老人订做高升的人特别多,大多是其他村寨集体订购。老人向我们夸耀他的高升具有百分百的升空率,使得他在这一带小有名气。老人制作高升的材料主要有竹竿、竹管、火药、引线等 ;制作使用的工具主要有刀、锯子、木锤、圆钻、臼和杵。其制作高升有以下几个步骤 :采竹料(竹管和竹竿),竹管一般是长约 35 厘米、直径 10 厘米左右的新鲜竹筒;将竹料晒干或用火烤干;用粗麻绳紧密捆扎竹管;填充火药并安放导火线做成发射装置 ;安装约三四公尺长的竹竿于高升尾部起平衡作用,同时再于高升顶部捆扎几个空竹管。

      过去,燃放高升是傣族的一项传统体育项目,主要在傣历新年的时侯举行高升的制作技术和放射技术的比赛。据说,获得名次的人还会得到召片领或各勐土司的奖赏。现在,放高升也在傣历新年时进行,只是其功能则主要倾向于娱乐和表演方面。

      傣族高升有很深的历史文化渊源,在傣族民间流传有关于高升的不同传说。其中较为人们公认的是关于纪念傣族的“日子之王”——英雄帕雅宛的故事。帕雅宛是一位为民请命的英雄,在凶神捧玛点搭拉乍降灾人类时,他用木板做翅膀飞上天宫向天王英达提拉报告灾情,揭露凶神恶行。飞入天庭时,他不慎撞到天门而死,帕雅宛的灵魂便成为传递天地人间信息的使者。每当新年来临,帕雅宛都要带着当年的气候信息返回人间,使人们预知当年的气候特点,人们根据气候信息安排好农事活动。因此,为了纪念他,每年新年来临之际,人们就燃放高升,让腾空的高升表示欢迎日子之王的到来。g

      (五)雕塑

      傣族雕塑是佛教艺术中较为突出的一项传统工艺,多用于傣族的佛寺佛塔建筑和装饰。每个村寨几乎都有佛寺,佛寺是一个雕塑品汇集的地方。常见的傣族雕塑有泥塑和木雕。泥塑一般用于大型佛像、塔、麒麟、龙等较大雕塑的制作,其制作过程一般是先用石头或砖垒出形状,然后再用石灰、沙调拌后糊于表面抹平直到光滑,等干透后涂上油漆就完成了。h 傣族的木雕也别具一格,常用于建筑、家具和各种工具,可分为半镂空与全镂空两种。制作木雕一般要选品质较好、不易开裂、虫蛀的木材,大小没有限制,艺人可根据木材来决定要制作物品的大小。选好木材待干透后,艺人在木材上划好一定比例,便开始雕凿,雕好后有的保持天然木质,有的涂抹油漆后便完工了。i 在城子村佛寺,可以见到大殿正中有释迦牟尼的塑像,周围是小型佛像雕塑群。释迦牟尼像是泥塑而成,其他小型佛像主要运用的是木雕技术。

      傣族的雕塑师通常是僧侣,有些还是当过佛爷的“康朗”。根据西双版纳州文化馆提供的资料,解放初期至 20 世纪 80 年代,傣族民间雕塑代表人为景洪市勐罕镇曼春满的康朗厅,其所作的佛像雕塑均不作草图、模型,凭自己多年经验一气雕成。西双版纳“文革”后佛寺中的雕塑大部分都出自康朗厅之手。20 世纪 80 年代至 20世纪末,代表人物为勐海县城子村的刀署明,善于塑佛像和佛塔。和他同一时期的著名艺人还有景洪市勐龙镇的康朗糯,其以塑麒麟最为出名。此外,西双版纳总佛寺的僧侣玛哈庄、都比帕被认为是傣族中最年轻、技术最全面的雕塑艺人,他们的作品除了用于佛寺,还用于城市现代建筑的民族图案装饰,使佛教艺术深入到普通人的现实生活中。

      在城子村调查中,我们找到了城子村佛寺和佛塔的雕塑者康朗约。康朗约是一位雕塑造诣很深的民间艺人,在城子佛寺当了佛爷后曾到泰国深造了四年,精通傣文、泰文、汉文、佛教文化和雕塑技艺。他告诉我们,造塔是佛教里很神圣的大事,整个过程都要举行佛教活动,遵守佛教规矩,该工艺要经过几个程序 :设计图的绘制,包括尺寸、大小、外观的装饰效果等 ;请波占占卜来选定吉日 ;在建塔处先挖一两米深的坑,把舍利、宝物等装入坑内,然后请佛爷念经,使这座塔从此富有灵性;开始测量、砌砖 ;最后是上漆。整个塔的建造时间需要一两个月,期间如遇到不好的事就得停工,举行佛教活动向佛祖祷告,以求保证工程顺利进行。目前,傣族传统的雕塑工艺与现代市场经济有机结合起来,更加体现了这一传统工艺的双重功能。

      (六)陶器

      制陶在我国新石器时代就已出现,是一项古老的传统工艺。现今西双版纳傣族地区还保留有传统的制陶业,世代在妇女中师徒相传。傣族所制造的陶器既为生活用品,又是赕佛用品。生活用品主要有陶锅、陶水缸、陶盆、陶碗、陶杯等等,用于缅寺赕佛的主要用品有陶灯、陶水杯、陶水壶等。制陶一般是傣族家庭的副业,只有在农闲时节才制作。陶器的制做过程比较讲究,其中蕴含有许多科技知识,如粘土的成分、窑的制做、焙烧的方法等都涉及化学知识的运用。一般要经过取土、舂土、筛土、拌沙、掺水、安装转盘、制坯、打坯、干燥、烧陶这几道工序,制陶过程就完成了。

      傣族制陶是世代相传的传统工艺,其制作过程体现着人们的宗教观念。例如勐海县勐混乡曼扎村的玉涛老人向我们讲述她的制陶过程时一再强调,在烧陶时要选择僻静的地方,周围不能有人大声说话、不能有小孩嬉戏耍闹,否则会惊动神灵,使陶器在烧造时大量破裂,最后成品极少。由此可知,陶器不但与世人有关,也与神有关,它是人神交流的见证。

      (七)竹编

      我国具有悠久的竹编历史,距今六七千年前就已发明竹编工艺。浙江吴兴钱山漾新石器时代遗址就出土过竹编用具 200 多件,品种有竹席、竹篓、竹箩、簸箕等,编结方式有人字纹、十字纹、梅花眼、菱形格诸种。j 在西双版纳傣族地区,由于盛产竹子,竹编工艺也异常发达,各个傣族村寨都有竹编艺人。在西双版纳州级申报的非物质文化遗产中就评定了一项“竹编之乡”,其位于勐海县勐混乡曼贺勐。在城子村也有许多竹编艺人,竹编在村里是不可缺少的。生活中竹编主要运用于饭桌、盛饭筒、竹盒、鱼篓、簸箕、刀鞘等,傣族的民居建筑也大量运用了竹编产品。过去,傣家竹楼的建筑材料以竹子为主,竹楼的门、窗、地板、顶部遮盖等部件都用竹子编织而成。现代傣家竹楼除用木板和砖外,也能常见到竹编的运用。在城子村,由于经济水平发展的限制,加上人们传统观念的稳固,80%以上的民居都还保持着传统傣家竹楼建筑模式,许多竹编工艺也运用其中。此外,城子村的竹编产品也用于市场经营。由于市场的需要,这些竹编产品经过人们聪明才智的改良,造型更加美观,色彩更加丰富,编织技艺更讲求精湛,编织手法也更讲求多样化。

      傣族的竹编也大量用于赕佛活动。每逢傣族赕佛时,都要用自己编织的竹盘盛蜡条、竹盒盛糯米饭、小篾桌盛饭菜、用竹篾和纸做成的“美西里”(即菩提树)、“劳麦”(即花树)等来敬献给佛祖,求佛祖赐福。

      三、结语

      综上所述,在傣族地区,无论寺庙建筑、雕刻、绘画等都来自佛教的渊源,许多传统工艺也都受到佛教的影响,成为了佛教传播其思想体系的物质载体,同时也构成了绚烂多彩的佛教艺术。佛教传入中国后,一改它在印度的传统和特征,与中国本土文化相结合,成为一种体现人本主义倾向的宗教形态,主张即俗求真,出世与入世的统一,具有世俗化的宗教伦理,并且它的理论建构和思想信仰通过实物形态得到了生动的再现。由此,傣族社会的传统工艺品既可以是人们的生活用品,又可以成为与神圣事物有关的物品这一现象不难理解。究其根本,佛教也是一种文化现象,当它进入中国后也同样遭遇着文化变迁,经历着文化震撼的历程。

      

      
    李兴力 :昆明市博物馆保管部馆员。

      

      a[ 美 ] 克利福德·吉尔兹,王海龙等译 :《地方性知识》,121 页,北京,中央编译出版社,2004。

      b [ 德 ] 利普斯,汪宁生译 :《事物的起源》,115 页,兰州,敦煌文艺出版社,2000。 

      c 见西双版纳州文化馆提供的资料:《云南省西双版纳州景洪市嘎洒镇曼乱点村傣族织锦之乡调查报告》。

      d 云南省民族事务委员会编 :《傣族文化大观》,521 页,昆明,云南民族出版社,1999。 

      e 云南省民族事务委员会编 :《傣族文化大观》,301 页,昆明,云南民族出版社,1999。 

      f 转引自马莉萍 :《从佛教文化看傣族剪纸艺术》,载《西南民族研究》,2007(3)。

      g 见西双版纳州文化馆 :《云南省西双版纳州傣族传统工艺高升调查报告》。

      h 见西双版纳州文化馆 :《云南省西双版纳傣族民间美术(雕塑)调查报告》。

      i 见西双版纳州文化馆 :《云南省西双版纳傣族民间美术(雕塑)调查报告》。

      j 向云驹 :《人类口头和非物质遗产》,376 页,银川,宁夏人民教育出版社,2004。

  • 贵州铜鼓及铜鼓音乐文化概览(蒋英)

      铜鼓是我国南方少数民族世代相传的特殊乐器,也是富有传奇色彩的民族历史文物,迄今已有两千多年的历史。铜鼓集冶炼、铸造、雕刻、装饰、绘画、音乐、舞蹈和宗教于一身,融政治、经济、文化于一体,是中国南方古代少数民族创造的独具特色的青铜艺术作品。流传至今的各类铜鼓,铸造年代上溯春秋战国,下至明清时期,表现了各民族不同时代的生产力发展水平和审美情趣。从铜鼓的分布来看,主要分布于我国南方的云南、贵州、广西、广东、海南、四川、重庆、湖南等省、自治区。

      一、铜鼓的分类

      关于铜鼓的分类,是根据出土铜鼓形制、纹饰、铸造年代等因素而定。大多数专家、学者倾向于以标准器进行分式,并用出土标准器的地名命名的办法来划分铜鼓的类型。根据出土的标准器,铜鼓共分为八种类型,即万家坝型(云南楚雄万家坝出土)、石寨山型(云南晋宁石寨山出土)、冷水冲型(广西冷水冲出土)、遵义型(贵州遵义出土)、麻江型(贵州麻江出土)、北流型(广西北流出土)、灵山型(广西灵山出土)和西盟型(云南西盟出土)。各种类型的铜鼓均有其自身铸造和使用的年代及造型纹饰特征。

      自古以来,贵州就是铜鼓流传使用的重要区域,铜鼓的分布范围相当广泛,几乎遍及全省 9 个地、州(市),其中以黔南、黔西南、黔东南、安顺、贵阳、六盘水、毕节等 7 个区域最集中。出土的铜鼓主要有三型,即石寨山型、遵义型和麻江型。其中“石寨山型”是贵州省内目前已知时代最早的铜鼓,“麻江型”是贵州出土最多、使用范围最广的一类铜鼓,目前贵州各民族中传承和使用的铜鼓 90% 以上都是这种类型。

      (一)“石寨山型”铜鼓

      竞渡纹“石寨山型”铜鼓(西汉) 赫章县辅处 1957 年出土,我国古代铜鼓八大类型之一。鼓高 24.5 厘米,面径 45.5 厘米,足径 48.8 厘米。青铜模铸。制如坐墩而空其下,鼓面略小于胴部,束腰,有带状扁耳两对。通体有纹饰,鼓面中心为九芒,鹭鸟六只,逆时针方向飞翔。胴部有龙舟四艘,俱作竞渡状。棹舟羽人,装束奇特,姿态各异,多者四人,少者一人。鼓腰部有牛四只(图 1)。

    p0102.jpg

      图 1  赫章县辅处出土的竞渡纹“石寨山型”铜鼓 图 2  遵义乌江区刀靶乡出土的“石寨山型”铜鼓

      刀靶水铜鼓(东汉—唐末) 属石寨山型。乌江区刀靶乡桐子坡 1978 年出土。高 22.5 厘米,面径 34.5 厘米,足径 35 厘米。青铜铸造,二道合模浇铸,制作较粗糙。胴、腰、足三段分明,鼓面稍出沿,束腰,腰足之间有折棱,足外侈,腰间置四扁耳。鼓面中央为十二芒。此鼓铸造年代在东汉至唐末,晚于赫章可乐铜鼓,是由石寨山型向遵义型演化的过渡型式(图 2)。

      石寨山型铜鼓分布较广,主要以云南为中心,包括四川南部、贵州西北部、广西西部及越南北部等地均有出土,石寨山型代表性铜鼓有开化鼓、广南鼓、西林普驮鼓和贵港罗泊湾鼓。据有关资料记载,开化鼓原出自于贵州南部,后归云南开化府(今文山壮族苗族自治州)的苗族酋长所有,后来流至越南,最后转至欧洲。

      此类铜鼓造型凝重、比例和谐、工艺精湛,纹饰线条流畅、内容丰富,几何纹饰简洁,写实纹饰比例和谐,堪称我国西汉铜鼓的精品。

      (二)“遵义型”铜鼓

      遵义杨粲墓 1957 年出土,我国古代铜鼓八大类型之“遵义型”的标型器。杨粲墓是南宋播州安抚使杨粲夫妇合葬墓,位于遵义县龙坪区永安乡皇坟嘴,是 20世纪 50 年代发掘的一座大型石室墓,由重量不等的白砂岩石构成,分男、女二室。是目前已发掘的西南地区同类宋墓中规模最大的一座,全墓有雕刻 190 幅,有“西南石刻艺术宝库”之美誉。

    p03.jpg

      图 3  遵义县杨粲墓出土“遵义型”铜鼓

      男室铜鼓面径 44.2 厘米,高 28 厘米,足径 43.1 厘米。黄铜铸造。其特征是鼓面边沿略伸于鼓颈之外,胸、腰之间无明显的界线,足较高,腰、足之间有一道明显的凸棱。纹饰比较简单,鼓面中心十二芒,几何纹有同心圆纹、栉纹、羽状纹、雷纹,主体纹饰是一种由早期的羽人纹演变而成的游旗纹(图 3)。

      女室铜鼓面径 49 厘米,高 30 厘米,足径 49.8 厘米。形制与男室铜鼓基本一样。纹饰则很简略,仅鼓面十二芒,四晕及腰下棱线一道。两鼓的共同特点是,造型凝重,腰足间有明显的分段界线。其年代从唐代到宋代,大致延续了 600 年左右。是石寨山型铜鼓向麻江型鼓过渡的一种类型。

      遵义型铜鼓数量极少,分布地域很有限,由于有确切的出土地点的不多,目前只能推知它的铸造和使用中心在贵州和广西西北部地区,包括贵州的遵义、安龙、岑巩,云南的官渡、昭通,北到四川的阆中,东到广西桂平、容县,在云南广南和广西那坡彝族还在使用。

      (三)“麻江型”铜鼓

      麻江县谷峒少数民族墓葬出土,古代铜鼓八大类型之“麻江型”铜鼓的标型器。1956 年修建黔桂铁路谷峒火车站时,挖出一面铜鼓。在铜鼓出土地点周围,共发掘土坑墓 7 座。由于发掘的墓葬数量不多,出土随葬品少,缺乏典型的断代器物,对墓葬的时代初步推测为明代,族属为苗族。此铜鼓亦为土坑墓的随葬品。

    p04.jpg

      图 4  麻江县谷峒墓葬出土的“麻江型”铜鼓

      该鼓面径 48 厘米,高 29 厘米,足径 49.5 厘米。黄铜铸造。麻江型铜鼓其特征是体形小而扁矮,鼓面略小于鼓胸。胸、腰、足之间无明显分界线,腰部有凸棱一道,将鼓身分为上、下两段。花纹主要是十二芒纹和游旗纹为主,有的配以十二生肖等。中晚期鼓或有明清两朝年款和吉语铭文。其年代从南宋到清代晚期,前后延绵了 800 余年(图 4)。

      麻江型铜鼓分布很广,贵州、云南、广西、四川、重庆、广东、海南、湖南西部、越南西北部的高平、河江等地区都有发现。贵州的布依族、苗族、水族、瑶族、毛南族,广西的壮族、苗族、瑶族、侗族、彝族,云南的壮族、彝族,海南的黎族,越南北部的苗族、倮倮(彝族)等现代使用的铜鼓,绝大部分都是麻江型铜鼓。

      (四)“大关”铜鼓

      黔西县大关区 1987 年 2 月出土,按出土地点定名“大关”铜鼓。具体出土地点为老熊坡脚陈家屋基,铜鼓埋于距地表不足一米深的黄泥之中,除铜鼓外,没有其他出土器物。

    p05.jpg

      图 5  黔西县出土的“大关”铜鼓

      该鼓高 40 厘米,面径 58 厘米,足径 62 厘米。青铜铸造,二道合范浇铸。胸、腰、足有明显的分段“界限”。鼓面小于胸,有唇边,边缘四蹲蛙,匀称排列。胸部稍鼓,下收成腰。腰曲较明显,足较高,外侈,腰足间一折棱。胸部下端与腰部上端置两组对称绳辫纹扁耳。鼓面中央为十二芒体。整个鼓面纹饰丰富,原有四只蹲蛙,现在还保留有两只,其余两只已被损坏(图 5)。

      在贵州境内出土和使用的铜鼓中,鼓面上铸有青蛙的铜鼓极少,目前仅在黔西北、黔西南一带少数民族聚居区域有发现。据《黔西县志》描述,经考证,大关铜鼓为早期铜鼓中期类型过渡形式,其年代可能在东汉至唐代之间。近年来,在贵州民间也发现有使用灵山型、冷水冲型等类型铜鼓,但数量极少。从贵州出土和民间使用的铜鼓类别中,其中麻江型铜鼓几乎遍布所有使用铜鼓的民族,据有关专家对麻江型铜鼓声学特性探讨认为,麻江型铜鼓发音宏亮,音色清脆激越,余音较长,悦耳的鼓声使人振奋和鼓舞。就整体而言,其音量和音色在所有各类铜鼓中都是无与伦比的。难怪它的声音会令许多至今仍在使用麻江型铜鼓的民族感到如痴如醉,心驰神往,其优良的声学特性,是使它能世代相传绵延至今的重要原因之一。

      现今,居住在贵州的布依、苗、水、瑶、毛南、畲、壮、侗等少数民族仍然在使用铜鼓,他们将铜鼓视为“神器”“神灵”,年年施祭、岁岁施拜,这些铜鼓多数是以家族和集体的方式珍藏和保存,一般要逢重大节日、丧葬或祭祀祖先等活动才拿出来。启用铜鼓时,有隆重的祭祀铜鼓仪式和严格的议程,凡使用铜鼓的民族,多数是用于农闲娱乐与丧礼仪式中,而使用铜鼓和祭祀的方式各具特色,成为各民族铜鼓文化的“活化石”。

      二、铜鼓音乐文化

      铜鼓音乐是指单独演奏铜鼓和铜鼓与其他乐器配合演奏形成的音乐形式。单独演奏铜鼓,主要靠敲击鼓面(鼓心、鼓边)和鼓腰发音(有时与皮鼓合奏)。击鼓面时,声音浑厚、低沉,较明显地形成两个不同的音高,突出鼓点的基本节奏型骨架 ;竹条击鼓腰时,发音清脆、短促,对鼓点的节奏、音色上具有填充、加花的功能,起到了调节和丰富鼓点节奏、渲染气氛的作用。铜鼓音乐的表现通过敲击铜鼓的不同部位,发出不同的音色,组合不同的节奏,在音色和音量、节奏上形成一定的对比,传达音乐的信息,还运用重击、轻击、缓击、急击等手法,三种音色交融在一起,节奏清晰,宏亮悠扬,声传数里,具有较强的震撼力。

      铜鼓与锣、镲、皮鼓等乐器相互配合演奏时,场面宏大、雄浑敦厚,时而议论、时而对答,气氛热烈,亲切感人,使人抚今追昔,浮想联翩。充分表现了铜鼓这一独特乐器在民间打击乐队合奏中的主导地位,丰富了音乐的表现力。

      在贵州使用铜鼓的少数民族中,通过铜鼓这一载体运用音乐表达丰富情感的方式各具特色。

    p06.jpg

      图 6  布依族演奏铜鼓

      布依族铜鼓的“十二则”鼓乐,在贵州少数民族铜鼓音乐文化中具有特殊的意义。它不仅与其他乐器、舞蹈等配合演奏和伴奏,并已形成了最具独特性、典型性、代表性的铜鼓音乐体系,还运用多种演奏(唱)的方法,极大地丰富了这一“节奏型体鸣乐器”表现的内容和形式。在口传手授的同时,布依人还在长期实践中结合本民族的语言,借用汉字或符号总结、整理出一套完整的记谱方法,较好地保存了祖先流传下来的文化遗产(图 6)。

      苗族的铜鼓与舞蹈堪称珠联璧合,铜鼓舞是苗族人民经过千百年历史的智慧和创造的结晶,形成了一整套舞蹈动作和鼓点节奏。铜鼓舞主要源自对大自然动物以及生产生活的各种模仿,如鸭子走路、捞虾捉蟹、狩猎生产等,舞蹈热情奔放、粗犷激越、跳转结合、刚柔相济、古朴热烈、鼓点丰富。击鼓时,鼓槌敲击鼓面和击打鼓腰,也有鼓槌与鼓棒互击等演奏技法,在苗语里,击鼓面为“咚”,击鼓腰为“嘎”,鼓棒相击为“的”。通过丰富的击鼓方式和舞蹈动作的变幻,构成了苗族铜鼓舞独具风格的艺术特征。

    p07.jpg

      图 7  苗族“祭鼓节”

      在苗族的重大节日“牯藏节”“苗年”“吃新节”和“芦笙节”等,都会把铜鼓“请”出来,在苗族人的意识里,鼓是祖先的象征,灵魂的寄托。苗族铜鼓的传统击鼓,较简洁、稳健,由于其节奏用于伴随舞步,青年男女汇集在村寨的铜鼓坪上,身着民族盛装,跟随鼓点节奏,围成一圈、两圈、三圈翩翩起舞,集鼓点、动作、声音于一体,场面壮观、动人心弦(图 7)。

    p08.jpg

      图 8  水族“端节”击鼓

      水族的端节敲铜鼓,是该民族祭祀祖先的一个重要内容,水族称铜鼓为“黏”,称木鼓为“当”。素有“敲鼓过端好赛马,敲鼓过卯好唱歌”之说。铜鼓之声能通达天宇,过节击铜鼓是将丰收的消息传达给祖先,在天的祖灵便会下来与儿孙共享丰收喜悦。端节鼓声高昂欢快,也烘托了节日喜庆的气氛。敲铜鼓时,另一人双手持平口木桶随着鼓点的节奏,在鼓足部来回作一前一后的抽动,抽出时桶口向下作倒水状,起到调节声音共鸣变化的作用,声响更加雄浑清越。其鼓点伴唱为 :“寸金、寸金,寸金难买寸光阴……”不断地反复,形成了水族铜鼓演奏的独特风格和效果(图 8)。

      水族铜鼓舞称为“丢压”,据水书记载的有关人物图案得知,铜鼓舞共由 10 个动作组成,分别是 5 个动作表示阳——代表人,5 个动作表示阴——代表鬼神,整个舞蹈由阴阳相间组合起来,此舞最早与宗教祭祀活动有关。一般只在过端节、立新房、婚嫁等场合打铜鼓、木鼓,跳铜鼓舞。此舞男女均可以参加,一般由 10 人以上组成。跳铜鼓舞时,男女表演者均着民族服饰,表演形式仍然保持着原始的广场圆舞形式,将铜鼓、木鼓围在圈内,舞者随着铜鼓、木鼓的节奏,时而屈肘蹲跳,时而旋转穿插,表现出各种复杂多变的翻、跳、转、跃等技巧,舞蹈在急速的鼓声中嘎然结束,既壮观热烈,又典雅古朴。

    p09.jpg

      图 9  白裤瑶族铜鼓“猴鼓舞”

      在瑶山白裤瑶人的心里,铜鼓不只是一种敲击的乐器,它是白裤瑶族的精神和灵魂,权威的象征。一般在三种情况下启用铜鼓 :一是家族中有老人去世,在丧礼仪式上敲铜鼓祭祀天神,以求老人的灵魂顺利进入天堂与祖宗相会 ;二是每逢传统节日,大家都要敲击铜鼓来庆贺 ;三是有贵客来访时,敲击铜鼓热情迎接。打铜鼓时,由皮鼓领衔,铜鼓声随皮鼓鼓点而起。白裤瑶是一个以狩猎为主而信奉百神灵的民族,他们的舞蹈大多是模仿动物的动作,著名的舞蹈以“猴鼓舞”为其代表,舞蹈时以曲膝击棍开始,围绕着皮鼓,一边击皮鼓一边随着鼓点向四周击打,模仿猴子的各种姿态翩翩起舞,动作粗犷、刚劲敏捷、潇洒自如、变幻无穷(图 9)。

    p10.jpg

      图 10  畲族“粑槽舞”

      畲族的民间文化最具特色的是“粑槽舞”。畲语称粑槽舞为“嘞杠”,它是畲族独有的一种丧礼舞蹈,集祭祀、娱乐为一体,有一套固定的节拍和跳法。舞蹈时,将粑槽反扣在地,用木棒冲击粑槽底部,发出铿锵有力的节奏。粑槽舞主要以木鼓和铜鼓作为伴奏乐器,一般是在木鼓的引领和指挥下进行,铜鼓只作协奏。木鼓与铜鼓各有一套固定的鼓点,大多是以口传的方式代代相传。击打铜鼓时,一般分为12 节,它与一年 12 个月有着密切的联系,一节代表一个月,每节鼓点节奏与表达内容基本一样,只有个别章节有细微的变化。其鼓点口诀为 :“可利可勒留立留立,可利和哟,和哟,和哟可,留立可利可,留立可,留立留立可利可……”现今村寨 里有 4—5 人还会敲击木鼓和铜鼓,而大多数是 60 岁以上的老人(图 10)。

      毛南族人敲击铜鼓有其自身的特色,首先铜鼓送到时,是用一块土布包裹,由击鼓人饮一口“毛南醇”酒喷向铜鼓鼓腔内,也许是祭祀铜鼓的一种方式或是让铜鼓的音色更加圆润、悦耳;其次,毛南族击铜鼓不像其他民族是将铜鼓悬挂在大树下、堂屋中央或用木支架,而是用一根绳索系在铜鼓一侧耳上,再用一根木棒穿过绳索,俩人站立用肩抬着,击鼓人右手持鼓槌,左手持小木棍,站立在俩人中央敲击铜鼓;最后,最具特色的是击鼓过程中,站在右侧抬着铜鼓的人,左手持一个大簸箕在铜鼓足部(鼓腔外)小幅度前后来回地摆动。其鼓点伴唱为 :“请到、请到、请你到,请到你就来,请到你就来忙来……”据说,用簸箕盖在铜鼓尾部,称为“簸箕遮天”,其意一是产生回音,二是铜鼓的声音,上天没有收到,亡灵收到,并保佑了后代。

    p11.jpg

      图 11  毛南族铜鼓“猴鼓舞”

      毛南族的铜鼓“猴鼓舞”,佯黄语称为“要炯满”。表演时用铜鼓和皮鼓作伴奏,表演者围着一张八仙桌,模仿猴子的动作、哀哭的声音和痛苦的表情,拿着手电筒在桌上上下舞蹈,敲击门坊,打出节奏。后来在堂屋里跳,才改为铜鼓伴奏在门内敲击,皮鼓伴奏在门外敲击,舞者随着鼓点节奏的变化而尽情舞蹈(图 11)。

      壮族称铜鼓为“研”,壮家人对铜鼓非常崇拜,寨子里有铜鼓,把铜鼓视为镇寨之宝、镇寨之神 ;家里有铜鼓,视为镇宅之宝、护家之灵。铜鼓可保人丁平安、六畜兴旺、五谷丰登、驱恶除邪。壮族的铜鼓主要用于节日祭祀与丧礼仪式,现今壮族村寨传承下来的铜鼓极少。节日使用铜鼓是在大年三十和初三全村寨祭庙时击打铜鼓,然后将铜鼓收藏,一年一度都是这样循环使用。壮族“吃牯藏”时,也使用铜鼓,但与苗族不一样,壮族是以家庭为单位举行。“吃牯藏”不是随便可做的,一般是用家里的米给师傅看卦,师傅就说:“家里都好,祖公要来看你们、保佑你们,就拿 36 个家禽来看祖公,就做牯藏谢祖公。”“吃牯藏”要很多年才做一次,通过师傅卜卦才知道是否要“吃牯藏”。打铜鼓时有木鼓、锣、镲等乐器配合,还有一人在铜鼓后用木桶扩音。

    p12.jpg

      图 12  壮族使用的铜鼓

      一些壮族村寨,一般只在老人过世才使用铜鼓,丧礼过程中,白天、晚上都要敲击铜鼓,意为驱散恶魔,亡灵才能安心上天堂。尤其是女性老人去世,更要打铜鼓,因外家要来参加丧礼,要有面子。过去,壮族曾有句俗语叫“卖田地、葬父母”。有些家庭当卖房子、田地,甚至卖身(打工赚钱)、借钱来敲铜鼓安葬父母。除丧礼仪式外,其他时间均不得使用铜鼓(图 12)。

      侗族在黔东南分布较广,有“北侗”与“南侗”之分,而保存和使用铜鼓的这支侗族,自称“高山侗”。从当地使用铜鼓的民族属性来看,“高山侗”长期与苗、壮等民族混居已有百年以上的历史,这些侗族村寨均保存有多面铜鼓,也将铜鼓称为“研”,使用铜鼓的习俗都与壮族一致。这支“高山侗”既讲侗语,又讲壮语,最独特的是只唱壮歌。

    p13.jpg

      图 13  侗族演奏铜鼓

      从民族历史发展渊源上看,壮、侗民族文化的交融在历史上到达了极致,就铜鼓文化而言,相互影响与融合,从而使这些祖先留下的优秀文化,代代相传,主宰着人们的生活,使民族之间和睦相处,凸显了这样一种“独特”的文化现象,并形成了壮族、侗族独有的铜鼓文化圈(图 13)。

      据贵州一些文献资料和地方民族志记载,生活在古代贵州的仡佬、彝等民族,可能也是使用铜鼓的民族,这有待进一步的研究和考证。

    p14.jpg

      图 14  各民族崇敬的铜鼓

      在贵州使用铜鼓的各少数民族中,铜鼓以其独具特色的声响与特定的音乐语言,述说着各民族的历史及他们对生活的向往,音乐别具风韵。在长期的劳动、生活实践中,铜鼓也伴随着这些民族走过漫漫的历史长河,记载着民族生存的曲折磨难、奋进昂扬。多少往事随着岁月的流逝烟消云散,唯有铜鼓凭借着它顽强的生命力,依然生存下来,今天仍然能看得见、摸得着、敲得响,撞击着民族的心灵,在喜怒哀乐中倾诉情怀。只有当铜鼓发出“声响”时,铜鼓才能获得灵魂的永恒和生命的长驻(图 14)。

      

      

      蒋英:贵州师范学院副教授,长期从事贵州少数民族铜鼓音乐舞蹈文化研究,著有《布依族铜鼓文化》 《大器铜鼓》《黔山遗韵——贵州音乐考古》《清末民初贵州学堂乐歌考》等作品。

  • 《白纻舞》的源起、流变及其传承弘扬的思考(王俊 曹化根)

      《白纻舞》起源于东吴。东晋时期,在安徽当涂(姑孰)广为流传。当涂原有楚山,因东晋大司马桓温常于此山观赏白纻舞而改名白纻山,“白纻松风”成为姑孰八景之一。当涂自晋始成为白纻歌舞的兴盛之地,并留下了与白纻歌舞有关的地名、景观和历代文人墨客在当涂咏白纻歌舞的诗句。白纻舞歌辞在历代乐志和《乐府诗集》中都有记载,该舞六朝时兴盛至唐中期衰落,历经五百余年。其舞姿身段及水袖元素的运用对昆曲、京剧等剧种有着较大的影响。本文通过对白纻舞的起源、流变、舞美特征研究,复现出代表性的舞蹈动作及其表现情景,让这一优秀的文化遗产得以传承和发扬。

      汉魏六朝时期是中国历史上大动荡的时代,规模空前的人口迁徙,使得南北文化、中外文化融合交流,促进了南方社会进步和经济发展,也使得六朝乐舞(音乐和舞蹈)在承接秦汉民间歌舞传统的基础上得到新的发展。本文试对六朝《白纻舞》的起源、流变与舞美特征及其当代传承略作探讨,以期就教于方家。

      一、《白纻舞》起源于吴地考略

      东吴作为六朝的第一个朝代,所辖地域系南方区域,这里有着悠久的吴越文化 传统。左思《吴都赋》云 :“登东歌,操南音,胤阳阿,咏靺任。荆艳楚歌,吴歈越吟,翕习容裔,靡靡愔愔。”可见其民歌的历史可追溯到春秋战国时期 , 这些南 音、荆艳、吴歈、越吟又体现了南方音乐的多样性。独特的人文环境和宜人的气候,使得东吴境内的长江下游地区物产丰饶、经济富裕,如晋葛洪在《抱朴子·吴失篇》所描绘的“牛羊掩原隰,田地布千里……金玉满堂,伎妾溢房,商贩千艘,腐谷万庾……”经济的繁荣,又带来了乐舞文化的兴盛。相对中原地区,这里既有处在蛮荒原始乐舞的质朴因素,又具有南方轻歌曼舞的柔媚特征。《三国志》卷五十九《吴主五子传第十四》记载孙皓即位后,迎其父灵舆入明陵时“比七日三祭,倡伎昼夜娱乐”。可见东吴在庙堂祭祀先祖先考时,要有歌舞艺人昼夜娱乐,此事在《宋书·乐志》也有记载。反映了东吴时的乐舞盛行。

      在东吴乐舞史上,有个重要事件,就是为“述以功德”,让韦昭改编乐府歌词而作的吴鼓吹曲十二篇。通过十二支曲,将孙吴建国及兴盛过程中所发生的重要事件都在曲子里反映和体现出来 :“像吴代把重要事件一一表现在音乐作品中,并标明相应的曲名,在中国音乐史上尚不多见。”a 

      《三国志》卷四十九《吴书·刘瑶太史慈士夑传》:“燮兄弟并为列郡 ,雄长一州 ,偏在万里 , 威尊无上。出入鸣钟磐 , 备具威仪 , 笳箫鼓吹 , 车骑满道。”反映出东吴乐舞的兴盛气象。考古工作者在汉魏六朝的众多考古发掘中,也为我们提供了有关乐舞方面的实物资料。2005 年,南京江宁上坊发现了一座大型孙吴晚期贵族墓,出土人物俑 20 余件,有立侍俑、伎乐俑等,特别是各类伎乐俑,或抚琴,或击鼓,或吹奏。栩栩如生,似一组轻歌曼舞的场景。b

      铜镜是古代人照面饰容的生活用品,涉及的题材十分广泛。“画像镜是汉代新出现的一个镜类,主要流行于其时的南方的江浙地区。”c(图 1)汉代歌舞之风盛行,画像镜中也常常反映歌舞百戏的场景,“画像镜中的舞蹈者,有的曳在两袖口外的不似长巾,而像袖,两手拂袖,舞姿轻盈(图 2),似是古代江南流行的‘白纻舞’”。d繁昌峨桥出土一件东吴人物凤鸟铜镜 e(图 3),镜钮四周有舞伎四人,两两相对,舞伎着长袖舞衣,细腰长裙,两手轻轻高举,舞态柔婉,那举袖展臂的舞姿颇似“高举双袖白鹄翔”所描绘的意境。

      “清商乐”是魏晋南北朝俗乐舞的总称,据《魏书·乐志》记载,包括中原旧曲、江南吴歌、荆楚西声和杂舞。《通典》将清商乐分为“杂歌曲”和“杂舞曲”。白纻舞列入杂舞曲中。陈释智匠《古今乐录》云:“《白纻歌》起于吴,孙皓时作,又曰《白纻舞》。”《宋书·乐志》云:“白纻舞辞有巾、袍之言。纻本是吴地所出 , 宜是吴舞也。”晋《俳歌》又云:“‘皎皎白绪,节节为双。’吴音呼绪为纻,疑白纻即白绪。”左思《吴都赋》云 :“纻衣 服,杂沓丛萃。”可以为证。《宋书·乐志》记载,白纻舞是与吴地出产的纻麻有关,纻麻经木棒锤捣后色变白,质地愈软。李白《湖边采莲妇》云:“小姑织白纻,未解将人语。”张籍《江南曲》云:“江南人家多橘树,吴姬舟上织白纻。”可见用苎麻织布是吴地妇女生活中一项重要内容。着这种白色苎麻衣裳唱歌跳的舞,叫白纻舞。《南齐书·乐书》引《周处风土记》:“吴黄龙中有童谣云:行白者,君迨汝,问郦马,后孙权征公孙渊,浮海乘舶,舶,白也,今歌和声,犹云行白 焉。”这种说法虽有点附会,但却反映出白纻舞是创制于南方吴地的民间舞蹈。晋武帝司马炎在平吴之后,于太康二年(281 年)“诏选孙皓伎妾五千人入宫”。f 白纻歌舞有可能就随着这些吴宫女伎入晋,引入宫廷,成为西晋宫廷的舞蹈。

      西晋“永嘉之乱”后,具有南方因子的中原乐舞又被南渡的北方士族带到了江南,并和南方民歌相结合,促进了南方地方民间乐舞《吴歌》《西曲》的发展。《乐府诗集·吴声歌曲》引《晋书·乐志》曰:“吴歌杂曲并楚江南,东晋以来稍有增广,其始皆徒歌,既而被之管弦,盖自永嘉渡江之后,下及梁陈,咸都建业,吴声歌曲起于此也。” g 流传于民间的吴声歌曲后来经过加工,“ 被之管弦”变为有伴奏的音乐。《世说新语·言语》载 :“桓玄问羊孚 :‘何以共重吴声?’羊曰 :‘当以其妖而浮。’”吴声轻柔华艳的感性特征正是它具有渗透力的原因所在。

      《吴歌》成为流行于东晋之后的六朝乐舞,并在都城建康为中心的长江下游地区盛行,《南史·循吏列传》描述了宋文帝年间乐舞盛况 :“凡百户之乡,有市之邑,歌谣舞蹈,触处成群,盖宋世之极盛也。”齐武帝永明年间的乐舞“都邑之盛,士 女昌逸,歌声舞节,袨服华妆,桃花绿水之间,秋月春风之下,盖以百数”。六朝时 不仅民间歌舞触处成群,上层社会也是如此,“宋祖凌歊乐未回,三千歌舞宿层台” h,王公贵族不仅将乐舞视作宴饮娱乐的助兴活动,更将其作为自娱自乐、抒发情感的重要方式。

      当涂古称“姑孰”,是都城建康的京畿之地,东晋时期白纻歌舞已在姑孰广为流传,据《太平御览》记载,当涂境内原有楚山,因东晋大司马桓温在移镇姑孰期间常于此山宴饮并观赏白纻舞而改名白纻山。《寰宇记》云,当涂城东五里白纻山“本名楚山”,东晋大司马桓温携妓“游山奏乐,好为白纻歌,因改名白纻山”。乾隆《当涂县志》云 :“白纻山上有古松,可闻松涛涌沸。”“白纻松风”因此成为姑孰八景之一。i 城东七十五里山上又有白纻亭,南朝宋帝曾与群臣游此唱《白 歌》,因此为名。j 白纻歌舞在姑孰流传广泛,至唐代仍流行,李白《赠丹阳横山周处士惟长》诗云 :“周子横山隐 , 开门临城隅。连峰入户牖 , 胜概凌方壶。时枉《白纻词》,放歌丹阳湖。”k 连隐居在当涂横山的隐士周惟长,也常作吴歌《白纻词》,在丹阳湖上放声高歌。“夭夭白纻歌,曾此发清唱,疑是姑苏台,移来楚江上。”l 从宋代诗人张瑰的诗中,可体会到姑孰当年白纻歌舞的兴盛。

      二、《白纻舞》流变的历程及其舞美特征

      《乐府诗集》中收录从晋至唐的《白纻舞歌辞》共 50 首。如果再加上遗漏的南朝宋汤惠休的《白纻舞歌诗》(汤实著《白纻歌》3 首,《乐府诗集》只收录 2 首、宋明帝造的《白纻舞大雅》和唐代陈标的《白纻歌》、一名《长安秋思》)这 3 首,共计 53 首。m

      从《乐府诗集》所收录的《白纻舞歌辞》及古代乐舞资料中,可以看出,《白纻舞》起源于吴地,是在汉魏伎乐舞蹈的基础上更新、发展而成的一种新舞蹈,属清商乐 中的杂舞曲,用吴地方言演唱,“清歌徐舞降衹神,四座欢乐胡可陈” (晋《白纻舞歌诗》),最早可能是民间舞,与巫舞有关联,用于“娱神”,体现了乐舞的祭祀与教化功能。《旧唐书·音乐志》云 :“永嘉之乱,五都沦覆,遗声旧制,散落江左。宋梁之间,南朝文物,号为最盛,人谣国俗,亦有新声。”西晋乐舞一部分在永嘉之乱中衰落,另一部分随着东晋政权传到南方,促进了江南民间乐舞的发展,东吴晋乐舞娱乐功能得到提升。至宋、齐、梁、陈时,统治者对《白纻舞》大力推崇及文人对舞辞的加工,《白纻舞》成为南朝宫廷宴乐常盛不衰的一种舞蹈,其舞服、舞姿、施用功能有所改变,由最初“娱神”的民间歌舞,转至为用眼神、动作来表现人物内心的微妙而复杂的情感,成为抒情性日益增强的舞蹈。隋炀帝作有《四时白纻歌》,唐王建《白纻歌》n、崔国辅《白纻辞》o 等留有歌咏“白纻”的诗作,可见隋唐时仍为宫廷舞曲,中唐以后,因胡乐、胡舞在中原的广泛传播,宫廷中广为流唱的清商乐日益走向衰微,白纻舞歌也从宫廷中逐渐消失,又回到民间,在江南一带民间流行。李白《夜泊黄山闻殷十四吴会吟》云:“昨夜谁为吴会吟,风声万壑振空林。龙惊不敢水中卧,猿啸时闻崖下音。”意为:昨夜听到了不知是谁唱起了动人的吴歌,歌声在空寂的山林中回荡,惊动了水中的蛟龙和啼叫的山猿。唐以后当涂白纻歌作为典故或吴地民歌出现在宋元明清各代的诗文中。

      晋《白纻舞歌诗》三首是目前所存记载中最早的白纻舞辞,为后来的咏舞类诗对舞姿舞容的描写提供了可供借鉴的艺术形式。明代王世贞《艺苑卮言》认为,晋白纻舞歌诗已开“齐梁妙境”,p 并由此形成了白纻舞诗系列。晋《白纻舞歌诗》和南朝宋刘铄《白纻曲》对白纻舞的舞姿舞容都作了尽情尽致的描述。

      晋《白纻舞歌诗》
    轻躯徐起何洋洋,高举两手白鹄翔。
    宛若龙转乍低昂,凝停善睐容仪光。
    如推若引留且行,随世而变诚无方。

      晋《白纻舞歌诗》

      双袂齐举鸾凤翔。罗裾飘濆昭仪光。
    趋步生姿进流芳。鸣弦清歌及三阳。
    宋·刘《 白纻舞词》
    仙仙徐动何盈盈。玉腕俱凝若云行。
    佳人举袖辉青蛾。掺掺擢手映鲜罗。
    状似明月泛云河。体如轻风动流波。

      从晋白纻和宋白纻舞歌诗的描写中,舞姿虽有所不同,但舞姿的风格是一致的,舞者穿着白纻编织的舞服,手执的是白纻编织的长巾,徐徐移步,两手高举,宽大的舞袖自然滑落,出现凝脂般的玉肌,犹如白鹄飞翔。然舞至激昂处,宛若游龙,时低时昂,乍停乍翔。其步态似留又行,似推若引,显得仪态万千。舞者眼神时而深情凝眸,时而顾盼神飞,显得容光焕发,舞者体态似轻风流动,优美动人。

      “质如轻云色如银,爱之遗谁赠佳人,制以为袍余作巾……清歌徐舞降祇神,四座欢乐胡可陈。”(晋《白纻舞歌诗》)。舞服“质如轻云色如银”如轻云卷舒,其色如银,舞动起来如满树梨花飘舞。“清歌徐舞降祗神,四座欢乐胡可陈”“舞以尽神安可忘,晋世方昌乐未央”(晋《白纻舞歌诗》)。可见白纻舞最初为田野之作,民间乐舞,“以舞娱神”,祈求神灵的保护与赐福。

      齐梁时,因文人都来写白纻舞诗,诗句趋向艳丽华美,已不见晋《白纻舞歌诗》中“质如轻云色如银”“制以为袍余作巾”等比较质朴的民歌风格的诗句。且舞者服饰也由朴素转向华美。“纤罗雾毂垂羽衣”舞衣像朝雾一样轻柔,舞者满身佩饰着珠翠,“垂珰散佩盈玉除”“珠履飒沓执袖飞”(鲍照《代白纻舞歌词》)。“蹑珠履,步琼筵,轻身起舞,红烛前”(杨衡《白纻辞》)。舞鞋上都缀有珍珠,舞服充满了富贵华丽的配饰,一曲终了,“坠钗遗佩满中庭”(王建《白纻歌》)。可见配饰之盛了。

      “阳春白日风花香,趋步明玉舞瑶珰”(晋《白纻舞歌诗》),桓温“携妓游山奏乐”,反映了晋白纻舞歌在户外表演。南朝时,白纻舞已多在宫廷夜宴中演出,“兰膏明烛承夜晖”(鲍照《代白纻舞歌词》),“夜长酒多乐未央”(鲍照《代白纻曲》),“清曲未终月将落”(张率《白纻歌》),沈约还专门写有《夜白纻》“夜长未央歌白纻”。“桂宫柏寝似天居,朱舜文窗韬绮疏,象床瑶席镇犀渠,雕屏会匝组帷舒”(鲍照《代白纻舞歌词》)。像天堂一般豪华的宫廷里,帷幕四垂,红烛焰暖,王公贵族在华筵 玉堂“歌舞及时酒常酌”(张率《白纻歌》)。舞伎身着轻罗雾縠的舞衣,“芳姿艳态妖且妍”“轻身起舞红烛前”(杨衡《白纻辞》),“依玄度曲婉盈盈”(张率《白纻歌》)。在音乐的伴奏下,轻歌曼舞。

      白纻舞在表演过程中,由舞步舒缓,渐至疾迅。有“如推若引留且行”(晋《白纻舞歌诗》),“罗褂徐转红袖扬”的慢步徐转,也有“趋步明玉舞瑶珰”“飞琯促节舞少年”的迅疾舞步。因舞步的迅疾,舞者颇费体力,因此一曲歌舞之后,常常“流津染面散芳菲”(张率《白纻歌》),“香汗微渍朱颜酡”(杨衡《白纻辞》)。

      白纻歌舞,歌是配合《白纻舞》表演的歌曲,“以歌伴舞”,舞是主体,其歌多为清唱,如:“齐倡献舞赵女歌”(晋《白纻舞歌诗》),“清歌流响绕凤梁”(王俭《齐白纻》),“清声袅云思繁多”(杨衡《白纻辞》)。歌甜舞美,清丽婉转。随着《白纻舞》在宫廷盛行,音乐伴奏流行,如“声发金石媚笙簧”(王俭《齐白纻》),“秦筝赵瑟挟笙竽”(鲍照《代白纻曲》),“凝笳哀琴时相和”(杨衡《白纻辞》),“金簧玉磬宫中生”(柳宗元《白纻歌》)。这些乐器有琴、瑟、笙、簧、笳、筝、竽、磬等,器乐伴奏可谓是丰富多样,几乎囊括了管弦乐器、吹奏乐器和打击乐器等。

      《白纻舞》晋、宋间,初为独舞, 梁武帝《白纻辞》云 :“纤腰袅袅不任衣,娇怨独立特为谁。”李白《白纻辞》云 :“扬眉转袖若雪飞,倾城独立世所希。”这诗句中所表现的似是独舞,到梁代曾发展为五人合舞,梁武帝曾命沈约作《白纻》五章,名《四时白纻歌》,分为《春白纻》《夏白纻》《秋白纻》《冬白纻》及《夜白纻》五章。据龙辅《女红余志》载,沈约《白纻》五章,舞用五女,中间起舞,四角各奏一曲,至“‘翡翠群’飞以下,则合声奏之,梁尘俱动。舞已,则舞者独歌末曲以进酒……”q有关群舞,张率在《白纻歌》所写“俱动俱息不相违”。如此看来梁武帝所造的后四句就成了《四时白纻歌》表演的和声了,可以想象出《四时白纻歌》表演时是合乐演奏,歌舞同起的热闹场景。

      《白纻舞》以“舞袖为容”,是其最突出的舞美特征。《白纻舞》中的舞袖动作形态各异,晋、宋的《白纻舞》诗句中可常见对舞者手和手腕的描写,齐以后对手的动作则是用“长袖拂面”“掩双袖”来形容。舞袖动作有着以下几种:一举手扬袖,舞者在舞蹈开始节拍舒缓和轻舞慢转时 “朱唇动素腕举”(鲍照《代白纻曲》),“高举两手白鹄翔晋”(《白纻舞歌诗》),“玉腕俱凝若云行”“佳人举袖耀青娥” (刘铄《白纻舞词》),“罗褂徐转红袖扬” (王俭《齐白纻》);二是掩袖,舞者低鬟转身是以双袖微掩面部,呈娇艳之态 , 如“低鬟转面掩双袖,玉钗浮动秋风生”(王建《白纻歌》);三是拂袖,舞者用双袖从脸上轻轻拂过,“长袖拂面为君施”(沈约《冬白纻》),“长袖拂面心自煎”(汤惠休《白纻歌》);四是飞袖,舞者转动双袖,速急若飞的飞袖,如“珠履飒沓纨袖飞”。通过袖的动作,让人感受到舞者在随着舞乐节拍的时缓时速,长袖飘曳生姿,抒发出舞者的情感和白纻舞飘逸婉丽的风格。

      除手和袖的动作,舞者眉目传情,又是白纻舞表演上的又一特色,舞者的眼神“凝停善睐容仪光”“转盼遗精艳辉光”(萧衍《白纻辞》),“朱光灼烁照佳人,含情送意遥相亲”(沈约《夏白纻》),“如娇如怨状不同,含笑流眄满堂中”“为君娇凝复迁延,流目送笑不敢言”(汤惠休《白纻歌》)等。舞者长袖飞扬,流波送盼,含笑生姿,楚楚动人,通过眼神将情感与观者交流互动,让观者内心产生共鸣,增加歌舞欢乐的气氛。

      三、关于《白纻舞》传承弘扬的思考

      《白纻舞》作为江南吴地民间舞蹈,舞姿轻盈柔曼,尤以舞袖的灵动夺人眼球,从晋至唐,一直盛行,是历代艺人精心雕琢的具有江南地方特色的舞蹈作品,成为中华传统舞蹈中独具特色的舞艺之一。然而朝代的更迭,政治中心北移,《白纻舞》又脱离其生长的环境,自中唐以后在宫廷中逐渐衰落。《白纻舞》的舞谱虽已不传,但从六朝文人留下为数众多的白纻舞辞中,在诗人生动而细致的描写中,我们仿佛又看见了《白纻舞》:在悠扬的乐歌声中,舞者身着美丽的舞衣,踏着轻盈的舞步, 含情送意,时而高举双袖,如天鹅飞翔,时而以袖掩面,慢转轻移,罗縠轻飘,时而长袖飞扬,由徐到疾,体轻如飞 ;《白纻舞》舞蹈动作复杂多变,舞蹈量大,舞者常常 “流津染面散芳菲”。体现出《白纻舞》舞蹈的美学特征和舞者已具有高超的舞蹈技巧。如何让《白纻舞》这样艺术类文化遗产复现出代表性的舞蹈动作及其表现情景,让这一优秀的文化遗产继续传承和发扬,这需要多学科的专家学者做好以下基础性的工作。

      有关《白纻舞》歌、辞在二十四史的乐志中都有介绍,特别是北宋郭茂倩《乐府诗集》收录了五十余首白纻舞、歌、辞。研究者要收集、研究相关古代文献及古代乐舞美学资料,整理出白纻舞、歌、辞相关文本及研究文献的资料,从而了解白纻歌、白纻舞在六朝时期的发展轨迹及其特征。

      白纻舞歌是产生于三国吴地民间的舞和歌,随着东晋政权的南移,促进了南方民间乐舞的发展,吴声歌曲在都城建康为中心的长江下游地区流行,民间流传的“徒歌”被“被之以管弦”,文词也由平实朴素变为绚丽华美,其音乐也由“徒歌”变成“乐歌”。作为六朝京畿之地的当涂,因文人的参与和统治者的推崇,当涂自晋始成为白纻歌舞的兴盛之地,并留下了与白纻歌舞有关的地名、景观和历代文人墨客咏白纻歌舞的诗句。其境内博望横山一带,百姓依然保留着吴语方言,有学者认为博望横山是太伯、仲雍奔吴之初的都邑所在地。r 目前当地个别七八十岁的老人仍能张口唱着古老的民歌,随着时间的推移,这些古老的民歌也面临着“人亡歌消”的状况。作为对当涂白纻歌舞的研究,要重点放在当涂吴语方言区采风,收集古老民歌的曲调、歌词和音像资料,从中获取吴声歌曲中原生态的艺术元素。

      有关乐舞资料在画像石、铜镜、陶瓷砖刻及漆器上时有发现,研究者要充分收集研究这些古代乐舞的具象资料,再就是其他艺术门类对《白纻舞》精髓的吸收。“当今各地方戏曲包括京剧在内,其舞姿身段的源头之一就在《白纻舞》。”“在昆曲《活捉三郎》中我们能找到诸多对《白纻舞》的影子,甚至是原形。”s“作为戏曲艺术的昆曲,其舞姿身段与吴地乐舞风格极为相似,水袖元素的运用受到当地极为盛行的《白纻舞》的影响。”t 研究者从文物和戏曲中去挖掘吸纳白纻歌舞可利用元素,同时加大文学、古典音乐、民间舞蹈和考古等各相关学科的综合研究。复现出《白纻舞》的舞蹈形态及其表现情景。

      《白纻舞》是诗、舞、乐为一体的舞蹈,其舞蹈风格及审美特征富于抒情,舞姿轻盈柔曼,情调缠绵婉转,是我国传统艺术的优秀代表。真正要激活“白纻歌舞”这个古老文化遗产的生机,研究者必须在下大力气予以复原的基础上,更有必要在《白纻舞》的当代利用上下功夫,在保留传统艺术精华的前提下,积极寻求其同现代社会、同市场、同当今人们的审美情趣的连接点,加以创新,使之为大众所接受和欣赏,深受广大人民群众欢迎的艺术产品。

      当今文化旅游成为时尚,张艺谋导演的印象系列就是文化旅游中较为成功的范例,它将旅游资源、当地文化与艺术三者有机结合,赋予了“印象系列”的产品内涵、艺术品位和价值,形成自己的特色。如《印象·刘三姐》,将刘三姐的经典山歌、民族风情、漓江渔火等元素创新组合,让桂林山水与人文景观交相辉映。作为“白纻歌舞”这样艺术类的文化遗产,也应该在继承中有所创新,借助旅游实现其利用价值,借助旅游推进其保护和传承,让古老的“白纻歌舞”在舞台上展现其现代艺术魅力。

      

      

      王俊 :安徽马鞍山市文物局文博研究馆员。 

      曹化根 :安徽马鞍山评论家协会主席。

      

      a 吴功正 :《六朝美学史》, 423 页,南京,江苏美术出版社,1996。

      b 南京市博物馆编 :《南京文物考古新发现》 ,22 页,南京,江苏人民出版社,2006。

      c 孔祥星、刘一曼 :《中国古代铜镜》,北京,文物出版社,1994。

      d 王士伦、王牧 :《浙江出土铜镜》,24 页,北京,文物出版社,2006。

      e 李虹主编 :《皖江汉魏铜镜选粹》,166 页,合肥,黄山书社,2010。

      f《武帝纪》,见《二十四史全译》《晋书·卷三》,59 页,上海,汉语大词典出版社,2004。

      g (宋)郭茂倩 :《乐府诗集》,卷四十四,640 页,北京,中华书局,2014。

      h (唐)许浑 :《凌歊台》,见明嘉靖《太平府志》,23 页,合肥,黄山书社,2009。

      i (民国)《当涂县志》点校本,209 页,合肥,黄山书社,2011。

      j 周始 :《皖志述略》,516 页,安徽省地方志编纂委员会,1983。

      k (民国)《当涂县志》点校本,1859 页,合肥,黄山书社,2011。

      l (民国)《当涂县志》点校本,1877 页,合肥,黄山书社,2011。

      m 梁海燕 :《舞曲歌辞研究》,81 页,北京,北京大学出版社,2005。

      n (唐)王建《白 歌》:“天河漫漫北斗粲,宫中乌啼知夜半。新缝白纻舞衣成,来迟邀得吴王迎…… 月光灯光两相照,后廷歌声更窈窕。”

      o (唐)崔国辅《白 辞》:“洛阳梨花落如霰,河阳桃叶生复齐,坐恐玉楼春欲尽,红锦粉絮裹妆啼。 董贤女弟在椒风,窈窕繁华在后宫。璧带金钗皆翡翠,一朝零落变成空。”

      p (明)王世贞 :《弇州山人四部读稿·艺苑卮言》。

      q 常任侠 :《中国舞蹈史话》,  26 页,上海,上海文艺出版社,1983。

      

      r 李子龙 :《家在吴头楚尾》,见成浩主编 :《马鞍山历史文化掇英》,3 页,合肥,安徽文艺出版社, 1997。

      s 转引自郑鑫燕 :《透析中国戏曲艺术与白 舞的渊源》,载《音乐大观》,2013(17)。

      t 转引自郑鑫燕:《吴地 < 白 舞 > 中水袖与昆曲中的运用——以昆曲〈活捉三郎〉为例》,载《大众文艺》 (学术版),2014(3)。

  • 友情链接
  • 联系我们
  • 关于我们
  • 法律声明

办公地址:北京市海淀区倒座庙1号院

2015-2021 © 中国民族博物馆
版权所有 京ICP备2020032474号-1