• 首页
  • 关于民博
    • 民博介绍
    • 组织架构
  • 资讯动态
    • 民博动态
    • 通知公告
  • 收藏保护
    • 收藏简介
    • 藏品集萃
    • 非遗
    • 征集
  • 展览展示
    • 中华民族共同体形成发展史系列展览
    • 中国特色解决民族问题的正确道路系列展览
    • 我国各民族优秀传统文化传承发展系列展览
  • 数字信息
  • 学术研究
    • 学术活动
    • 研究成果
    • 课题研究
  • 文化创意
  • 交流互鉴
    • 国内交流
    • 国际交流
首页 关于民博 资讯动态 收藏保护
  • 首页
  • 关于民博
    • 民博介绍
    • 组织架构
  • 资讯动态
    • 民博动态
    • 通知公告
  • 收藏保护
    • 收藏简介
    • 藏品集萃
    • 非遗
  • 展览展示
    • 中华民族共同体形成发展史系列展览
    • 中国特色解决民族问题的正确道路系列展览
    • 我国各民族优秀传统文化传承发展系列展览
  • 数字信息
  • 学术研究
    • 学术活动
    • 研究成果
    • 课题研究
  • 文化创意
  • 交流互鉴
    • 国内交流
    • 国际交流

研究成果

《中国民族博物馆研究》

  • 2017年合刊
  • 2016年合刊
  • 2015年合刊
  • 2014年下
  • 2014年上
  • 2013年合刊
  • 2012年合刊
  • 2011年第一期
  • 2008年第四期
  • 2008年第三期
  • 理论
  • 实践
  • 文化遗产
  • 文物
  • 田野
  • 对话
  • 书评
  • 馆长说
  • 清代帝后谥法与沈阳故宫院藏谥宝谥册考证 (张莹)

      谥,乃为地位尊崇或贡献值得社会提倡的死者,如帝王、诸侯、卿大夫、大臣等,依照其生前行为事迹而议定的或褒或贬之称号。谥法,即追谥的准则。谥法制度,起于周,迄于清,历经三千余年,为中国特有的一种文化制度。清代谥法,规制完备,作为礼制的重要组成部分,有其鲜明的特色。

      清代,从白山黑水走出来的满族入关称帝,面对百废待兴的社会现状,满族典章制度的不足以及与中原汉族之间的文化差异,成为政权建设的阻碍。因此,清谥法制度体现了浓厚的汉化色彩。另外,清以少数民族入主全国,更注意招揽人心,如清初期对崇祯帝上的尊谥,即为清廷笼络汉族地主阶级的一种手段,恩威并施,巩固清廷的统治。

      清代谥法种类繁多,有帝后谥法、宗室亲王之谥、文武官员之谥、妇女之谥等等。清代帝后谥法,顾名思义,是给帝后上谥的制度。此谥法亦承袭明制,并结合清代特殊的历史形态,形成了一套适合清代统治者需要的谥法制度。清代尊谥先祖,始于太宗皇太极。“崇德元年,太宗受尊号,追封始祖为泽王、高祖庆王、会祖昌王、祖福王,上太祖武皇帝、孝慈皇后尊谥”a,并定制:“凡上大行帝后尊谥,香册、香宝献几筵后,奉安山陵,绢册、绢宝送燎,玉册玉宝卜吉,藏之太庙,后仿此。”b

      清代帝后谥号,基本格式为褒扬语加总谥号。如圣祖仁皇帝的谥号为“合天弘运文武睿哲恭俭宽裕孝敬诚信中和功德大成仁皇帝”,其中,“合天弘运文武睿哲恭俭宽裕孝敬诚信中和功德大成”为褒扬语,“仁”为总谥号。总谥号是对死者一生功过的高度概括,一旦确定,一般不再改动。清代列帝中,只有太祖努尔哈赤的谥号变动一次。崇德元年(1636 年),尊谥太祖为“承天广运圣德神功肇纪立极仁孝武皇帝”,康熙元年(1662 年),加太祖“睿武弘文定业”六字,更谥号“高皇帝”。“高”有“肇纪立极”之意,用于评价太祖更为贴切,可谓“一字可以尽其一生”。而在谥宝、谥册上,往往将庙号加在谥号之前,如上述圣祖仁皇帝的庙谥号全称即为“圣祖合天弘运文武睿哲恭俭宽裕孝敬诚信中和功德大成仁皇帝”。清代帝后谥法,本着谥荣不谥辱的原则,在庙号、谥词上有明确的规定。根据文献记载,清代列帝所用的庙号共计44 字:

      高(肇纪立极)肇(神武创业)太(克启千祀)兴(圣图不振)景(光有令绪)

      烈(鸿基式廓)显(功德懋著)世(贻庥奕叶)纯(德业粹备)圣(峻德垂统)

      孝(善继善述)德(生安允迪)懿(圣神媲美)神(大化广运)武(德威遐畅)

      睿(亶聪作则)哲(明周万汇)昭(高朗有融)明(知人善任)熙(敬德光辉)

      宣(政教广布)成(功德隆备)康(奠安四海)和(温仁育物)宁(中外向化)

      裕(仁圣佑启)度(典法懋昭)顺(乐天循理)僖(小心昭事)理(文治昌明)

      道(以德化民)恭(纳身轨物)敬(渊修罔间)肃(整躬率下)庄(威仪不忒)

      安(动容中礼)定(纪纲整肃)端(正己垂型)穆(德容静深)简(执要不苛)

      质(敦本合义)英(岐嶷明断)毅(健行合天)襄(功宏参赞)

      此44 字皆为褒扬之意,且释义讲究。

      列帝尊谥所用谥词共计71 字:

      

      圣 神 文 武 聪 明 睿 哲 中 正 高 章 纯 懿 孝 德 诚 信 渊 献 仁 惠

      宽 温 元 裕 和 顺 敦 定 宁 康 靖 景 刚 肃 威 毅 烈 义 襄 礼 庄 敬

      恭 俭 钦 安 穆 端 原 厚 僖 翼 宪 度 理 齐 匡 平 直 简 质 英 敏 成

      昭 宣 显 光 熙

      

      列后尊谥所用的谥词共计49 字:

      

      孝 慈 纯 懿 淑 德 贤 仁 惠 温 和 康 顺 成 宪 敦 裕 安 定 诚 敬 恭

      端 庄 恪 钦 肃 穆 礼 齐 翼 静 正 宁 僖 质 慤 简 靖 洁 贞 慧 哲 敏

      度 宣 明 昭 显

      

      由上可知,帝后的谥词中有重复者,但是清代谥法规定,虽有重复,但依据被尊谥者的地位、身份,释义不同。如“孝”字,用于列帝尊谥的谥文中,为“慈惠爱亲、协时肇享、五宗安之、德加百姓”之意,而用在列后的谥文中,则为“慈惠爱亲、徽音克嗣”之意; 再如“纯”字,用于列帝尊谥的谥文中,为“至诚无息、内心和一、治理精粹”之意,而用在列后的谥文中,则为“中正和粹、肫诚克一”之意。

      褒扬语,是谥号的重要组成部分,其字数的多少决定了帝后谥号字数的多少。褒扬语两字为一组,上谥或加谥时,所用的褒扬语的组数依情况而定。新皇即位后,就要为以前的列帝、列后加谥,例如:世祖顺治尊谥太宗皇太极为“应天兴国弘徳彰武宽温仁圣睿孝文皇帝”;圣祖康熙登基后,于康熙元年四月加“隆道显功”二组四字;世宗雍正登基后,于雍正元年八月加“敬敏”一组二字;高宗乾隆登基后,又于乾隆元年三月加“昭定”一组二字。对于褒扬语的字数,清代帝后谥法亦有严格的规定。雍正十三年(1735 年),乾隆登基,在为列祖列后加尊谥之后,为防止以后历朝皇帝即位后,再为自太祖起的列帝列后加谥,将会导致谥法的繁冗混乱,遂下旨:“宗庙徽称有制,报本忱悃靡窮。籍抒至情,不为恒式。”a“嘉庆四年,仁宗守遗训,著制,凡列圣尊谥已加至二十四字、列后尊谥已加至十六字不复议加。”b至此,清代列帝谥号以24 字为限,列后谥号以16 字为限,以后历朝皇帝均恪守此规制。

      上谥与加谥是帝后大丧仪中最重要的礼节之一,程序繁复。首先,议谥,即皇帝崩逝后,由嗣皇帝命九卿王公,依故帝或故后一生的功绩,拟定谥号与庙号;再由嗣皇帝进行定谥,即在九卿王公递上的奏折之上,用朱笔在拟定的谥号、庙号上圈点,确定最后结果。谥号、庙号确定后,由钦天监选定上谥或加谥吉日,并由礼部将具体事宜上奏嗣皇帝,由其下旨,按部进行。在上谥或加谥礼的前三天,嗣皇帝要斋戒。前一天,嗣皇帝要遣官分别祗告天、地、太庙、奉先殿和社稷等处。上谥日,皇帝素服,至太和门恭阅册宝,行一跪三拜之礼。再回宫更换缟素,并亲诣殡宫,在大行皇帝灵前行上谥礼。礼成翌日,颁诏全国,从此不再称大行皇帝,改称庙号、谥号。

      清代定制:册宝分为香册香宝、绢册绢宝和玉册玉宝三类。香册香宝致祭后,即奉安山陵;绢册绢宝宣读送燎位;玉册玉宝则尊藏太庙。清代有谥宝谥册之制,始于顺治年间:“顺治元年,进太祖、孝慈后、太宗玉册、玉宝,奉安太庙。”并初步规定:“册长八寸八分,广三寸九分,厚四分。册数十,面底二页镌升降龙。宝方四寸二分,厚一寸五分,纽高二寸七分,长四寸二分,广三寸五分,宝盝金质。凡太庙册宝皆用玉,色青白,册文用骈体,宝文如谥号,曰‘某祖某宗某皇帝之宝’,后曰‘某皇后之宝’。”c 乾隆二十四年(1759 年),又进一步规定:“玉册计十页,每页高九寸,宽四寸五分,厚四分,龙纹二页,各镌升降行龙二,折宽一寸,长一尺一寸,鳞角全满刻流云,清文五页,汉文三页,玉钱一,径二寸,厚六分。钱孔一,见方五分。周起线边,刻清汉‘天下太平’字,册文填青,徽号填金;玉宝交龙钮,钮高二寸九分,合高一寸六分,通高四寸五分,见方五寸,钮镌玲珑龙身,宝面镌清汉字,均储枬木大箱,由内务府制办。”a 宝册的规制均有定制,由内务府承办,从采料、琢型至镌刻,多部门协作,体现了清帝对礼制的推崇。

      清乾隆四十五年(1780 年)之前,按照规制,清代列朝帝后谥宝、谥册各一份,奉安于京师太庙之内。太庙此时藏有五朝帝后册宝共十六份,四祖考、妣之册宝还不在其中。盛京作为陪都,地位十分特殊,皇帝东巡、谒陵祭祖,必至盛京太庙。乾隆四十三年(1778 年),高宗命移建重修太庙。乾隆四十五年(1780 年),清政府平定回部,玉源有了保证,六月,以太庙原所藏诸帝、后宝“次第镌造,未免玉质大小长短不能一律”,决定用新疆和阗玉制玉册玉宝,“命有司选良工,卜吉日敬造列宝册,一律从同,以奉太室”b。同时,“所有换出太庙尊藏列朝宝册,敬诹吉日,简派皇子恭送太庙尊藏,以昭祖宗功德之成于万代。嗣后凡有举行宝册事,皆以是为例,必为二分,一奉太庙,一送盛京”c。

      乾隆四十七年(1782 年),盛京太庙移修后,新镌册宝亦告成,十月奉入北京太庙尊藏。翌年八月,乾隆四次东巡前,皇子怡亲王永琅等先期出京师,恭送册宝十六份至盛京太庙,包括太祖、太宗、世宗、圣祖、高宗五朝的皇帝和十一个皇后的册宝。自此,盛京太庙开始“恭藏”清代帝后谥册、谥宝。从嘉庆至光绪朝,仍遵循乾隆朝定制,在每次新制或改制时,另造一份送至盛京太庙尊藏。及至清末光绪十四年(1888 年),最后一次由京师送至册宝,盛京太庙共收贮太祖至穆宗诸帝及列后谥册、谥宝各三十二份,均置于太庙正殿之内,贮于朱漆金龙大柜中。大殿正面为太祖朝册宝柜,左右依昭穆之序分别排列着太宗至穆宗各朝册宝大柜。堂中陈放有香案供器等,以备各朝皇帝东巡时入庙祭奠。这就是沈阳故宫(盛京太庙)作为皇室家庙收藏清代列朝帝后玉册玉宝的历史过程。

    谥号1.jpeg

      沈阳故宫藏原盛京太庙谥宝,现存二十九颗(宣宗成皇帝、仁宗孝和后及宣宗孝慎后三颗遗失),有青玉、白玉、苍玉、碧玉质,雕琢造型淳朴、雄伟,线条简练厚拙,印文柔婉妍秀,极具明代艺术遗风。根据谥宝的制作年代、文字和形制,可将这些谥宝分为三类:一为厚拙粗犷式,具有明代风格;二为填金精巧式,蹲龙描金;三为拘谨满篆式,雕工不深。

      第一类厚拙粗犷式谥宝,此类谥宝多属北京太庙换出者,于乾隆四十七年(1782年)送至太庙尊藏。此类谥宝多为青玉、碧玉或苍玉制,蹲龙纽戗金,镂雕龙纽有明代风格,简练、淳朴、厚拙凝重。印文为朱文,汉文篆书,满文楷书。

    2.jpeg

      清太祖高皇帝谥宝(图1),白玉质,高12.9 厘米,面径13.8 厘米×13.7 厘米,纽高8.6 厘米。印台正方形,上雕蹲龙,四爪撑地,昂首前视,龙身粗壮,拱起的肚下系绶孔,龙尾向上翘起。须眉鳞目雕刻很深,凹处戗金。印文满汉骈体,满文楷书朱文六行,汉文篆书朱文四行31 字:“太祖承天广运圣徳神功肇纪立极仁孝睿武端毅钦安弘文定业高皇帝之宝。”此宝玉质坚密, 白中泛黄,雕琢精细,虽有瑕斑一道,但整体凝重雄伟。此宝顺治二年(1645 年)七月恭进京师太庙,后经雍正元年(1723 年)、乾隆四年(1739 年)、乾隆四十七年三次加谥重制,后送至盛京太庙恭藏。

    3.jpeg

      这类谥宝还有孝慈高皇后谥宝、太宗文皇帝谥宝、孝端文皇后谥宝、孝庄文皇后谥宝、世祖章皇帝谥宝、孝惠章皇后谥宝、孝康章皇后谥宝和圣祖仁皇帝谥宝(图2)。第二类为填金精巧式,此类谥宝亦为蹲龙纽,须眉鳞目填金。乾隆十三年(1736年),乾隆帝指授儒臣定满文篆法,并推广应用到宝印上,“今即定为篆法,当施之宝印,以昭划一”a。遵照这一定制,凡嘉庆以后完成最后加谥过程的列帝列后谥宝,宝文均为满汉篆体。

    4.jpeg

      孝懿仁皇后谥宝(图3),苍玉质,高13.5 厘米,面径13.6 厘米×13.8 厘米,纽高8.8 厘米。蹲龙纽,宝文“孝懿温诚端仁宽穆和恪慈惠奉天佐圣仁皇后之宝”,满文篆书朱文三行,汉文篆书朱文三行21 字。此宝雍正元年(1723 年)十二月恭进京师太庙,乾隆四十七年(1782 年)被送至盛京太庙尊藏,嘉庆四年(1799 年)又经第三次加谥,送回盛京太庙尊藏。

      此类谥宝还有孝恭仁皇后谥宝、孝诚仁皇后谥宝、孝昭仁皇后谥宝、世宗宪皇帝谥宝(图4)和孝敬宪皇后谥宝。

    5.jpeg

      第三类拘谨满篆式,此类谥宝雕工不深,印文略潦草。通常乾隆四年(1739 年)之后所制的谥宝,均饰交龙纽,采用和田玉,纽部雕刻纹饰较浅,无填金,印文汉满皆为篆体,风格较为拘谨。

      孝圣宪皇后谥宝(图5),白玉质,高9.15 厘米,面径12.6 厘米×13 厘米,纽高4.6 厘米。交龙纽,龙身高浮雕,无填金,附系黄色绶带,宝文“孝圣慈宣康惠敦和诚徽仁穆敬天光圣宪皇后之宝”,汉文篆书三行21 字,满文三行。此宝乾隆

    6.jpeg

      四十二年(1777 年)制,乾隆四十七年(1782 年)被恭进盛京太庙,后又经嘉庆四年(1799 年)、道光二年(1822 年)两次加谥,送回盛京太庙尊藏。此类还有高宗纯皇帝谥宝(图6)、孝仪纯皇后谥宝、孝贤纯皇后谥宝、仁宗睿皇帝谥宝、孝淑睿皇后谥宝、孝穆成皇后谥宝、孝全成皇后谥宝、孝静成皇后谥宝、文宗显皇帝谥宝、孝德显皇后谥宝、孝贞显皇后谥宝、穆宗毅皇帝谥宝和孝哲毅皇后谥宝。盛京太庙旧藏清代列朝帝后谥宝应为32 颗,1931 年9 月,沈阳故宫沦陷,宣宗成皇帝、仁宗孝和后及宣宗孝慎后三颗遗失。

    7.jpeg

      沈阳故宫藏原盛京太庙谥册,现存三十二册,前期与后期,谥册的玉质、玉色、规格、工艺装潢等方面差异很大。按其制作时间及特点,可将这些谥册分为四类:一为乾隆时期所制或上谥的谥册;二为嘉庆年间所制或上谥的谥册;三为道光晚期至同治时所制或上谥的谥册;四为光绪时期所制或上谥的谥册。

      第一类,乾隆时期所制或加谥的谥册。沈阳故宫藏此时期谥册为乾隆元年所制或加谥,谥册的册文皆为徽号填金,册文楷书、填青,字大而疏朗,刻工一丝不苟,一函十册。如太祖高皇帝谥册(图7),碧玉质,高28.6 厘米,宽12.9 厘米,厚1厘米。1 册10 版页,首末两版浅刻填金升降行龙,双龙攫珠、火焰纹及流云纹。经折式装帧,每页边缘有穿孔,版页之间以明黄丝带穿结连缀,背面及边框用织金锦包裹而成一整体,每版页有黄锦织金潘莲料面与明黄素绫里缝制的长方小垫间隔。册文满汉骈体,5 版满文,3 版汉字。册文填青,徽号填金。外用明黄织流云罗纹缎包袱,袱面四角饰销金蕃莲式绶带图纹,中间饰销金龙云纹,袱里为明黄素绫。谥册原附有青玉钱形别子一个,该册别子已失。此类谥宝还包括孝慈高皇后谥册、太宗文皇帝谥册、孝端文皇后谥册、孝庄文皇后谥册(图8)、世祖章皇帝谥册、孝康章皇后谥册、孝惠章皇后谥册和圣祖仁皇帝谥册。

    8.jpeg

      第二类为嘉庆年间所制或加谥的谥册,此类谥册册文填金,册页变薄,纹饰线条细密,刻划很浅,龙纹在首尾页中的比重加大。每页边缘无穿孔,全部页片呈散置状,不再装订。沈阳故宫院藏嘉庆年间谥册,主要有两个时间点,一为嘉庆四年(1799 年)五月十日;一为嘉庆二十五年(1820 年)十二月十一日。如孝懿仁皇后谥册(图9)、孝恭仁皇后谥册、孝诚仁皇后谥册、孝昭仁皇后谥册和世宗宪皇帝谥册的制作时间为嘉庆四年(1799 年)五月十日。孝敬宪皇后谥册、孝圣宪皇后谥册和高宗纯皇帝谥册的制作时间为嘉庆二十五年(1820 年)十二月十一日。嘉庆前期与后期差异也很大,后期谥册册文文字较小,刻划较浅,前期谥册纹饰线条更为流畅细腻。

    9.jpeg
    10.jpeg
    11.jpeg
    12.jpeg
    13.jpeg

      第三类为道光晚期至同治时所制或加谥的谥册。此类谥册页片散置,首尾页上龙纹的变化很大。如孝仪纯皇后上尊谥册(图10),一函十册,高28.6 厘米,宽12.7 厘米,厚0.9 厘米,汉文三版,满文五版。首版为双降龙,两龙之间有一长方形框栏,龙首下绘海水江涯。尾版为一正龙形象,下绘海水江涯。此谥册为道光三十年(1850 年)五月制,此批谥册还包括孝贤纯皇后谥册和仁宗睿皇后谥册,风格一致。同治元年(1862 年)开始,谥册版页两面皆刻文字,册文全部填金,文字刻工不及前朝。如孝淑睿皇后谥册(图11),一函十册,高28.5 厘米,宽12.7 厘米,厚0.9 厘米,汉文3 版,满文5 版。散版,无玉钱。此谥册为同治元年(1862 年)正月廿九日加谥所制,此类还包括孝和睿皇后谥册、宣宗成皇帝谥册、孝全成皇后谥册和孝静成皇后谥册。

      第四类为光绪时期所制或加谥的谥册。这一时期的谥册主要有两种,一种用乾隆时遗留下来的册页,页片两面刻字全部填金,文字刻工潦草。如光绪元年加谥的孝德显皇后谥册(图12)和孝静成皇后谥册。另一种为光绪时期制作,玉质差,斑瑕多,刻工粗糙,册页变小。如光绪元年(1875 年)加谥的孝穆成皇后谥册、文宗显皇帝谥册(图13)、穆宗毅皇帝谥册和孝哲毅皇后谥册,还有光绪七年(1881 年)加谥的孝贞显皇后谥册。

      “九·一八”事变后,原本完整的三十二册谥册亦遭到损坏,如孝诚仁皇后谥册首底龙纹二版缺失、孝懿仁皇后谥册汉文首版缺失、孝慎成皇后谥册二版满文缺失、孝全成皇后谥册满、汉文各一版缺失,另外,孝哲毅皇后谥册的首页缺失。

      沈阳故宫院藏原盛京太庙清代列朝帝后宝册,均配有清宫内务府监制的髹漆饰金盝顶套箱,其分为外套箱和内箱。谥宝的外箱通高445 厘米,盝高10 厘米,杉木制,箱朱漆地沥粉扫金罩漆,四开面,满绘云龙凤纹及杂宝海水纹,箱里衬黄绫。箱上饰铜质镀金拉手及面叶,箱外满錾缠枝莲纹或云龙纹。箱内底垫有黄棉褥垫一个,外包一4 尺5 寸见方的明黄罗缎。内箱通高34.5 厘米,盝顶9 厘米,楠木制,纹饰与外箱一致。箱内有铜质镀金印池方盘一个,宝用泥金团龙纹明黄罗缎包裹。谥册套箱与谥宝基本相同,只是尺寸略有不同。

      谥宝谥册,作为清代宫廷礼制重要的典章文物,且与帝后丧葬制度、祭祀制度和宗庙制度等均有密切的关系。沈阳故宫藏原盛京太庙谥宝谥册更真实地还原了清朝各代上谥或加谥宝册的特点,对于我们研究和了解清代典章的发展变化,有着重要的意义。

      

      张莹,1983 年生人,就职于沈阳故宫博物院保管部,馆员。

  • 匈奴车探微 (李丹)

      一、    文献所记匈奴车

      在匈奴日常的交通中,马和车占据了最重要的位置,其中又以马占据主导地位,这从文献记载以及整个欧亚草原、中国北方匈奴墓葬发现大量的马、牛、羊蹄骨和丰富的马具可以获悉。车作为适应游牧迁徙重要的交通工具,在文献中多有描述。有记载匈奴车数量之多的,如《盐铁论·散不足》:“胡车相随而鸣。”a《后汉书·耿夔列传》:永初三年(109 年),汉兵击败南单于,共获穹庐及车辆千余辆。b《后汉书·西域传》:阳嘉三年(134 年)夏,汉匈战,获匈奴车千余辆。c 有记载匈奴车形制特征的,如《盐铁论·论功》:“匈奴车器无银黄丝漆之饰,素成而务坚。”d《汉书·匈奴传》记:“车以材木为之”,e 专门的制车工场设在方位错入张掖郡的地区。f 也屡次记述汉朝统治者赏赐匈奴贵族汉车。汉惠帝三年(公元前228 年),吕后赠匈奴冒顿单于“御车二乘,马二驷”。《汉书·匈奴传》:“使郎中系虖线奉书请,献橐驼一,骑马二,驾二驷。”g汉宣帝甘露三年(公元前51 年)向匈奴呼韩邪单于“赐以冠带衣裳……安车一乘、鞍勒一具、马十五匹”,建武二十六年(50 年),东汉光武帝颁赐南匈奴呼韩邪单于“冠带、衣裳、黄金玺……安车羽盖,华藻驾驷”。汉车的输入很可能对匈奴本地的车辆制造产生影响。

      

      二、    匈奴车的考古发现与研究

      或许是由于马的形象过于突出和实物资料的匮乏,综合文献记载与考古材料对其进行全面深入的研究甚少。有学者曾做过相关论述,以马利清、马健为代表,涉及车的形制、与汉车的关系、葬车的功能及其文化内涵。h 王晓坤、张文静在《阴山岩画研究》中对阴山地区发现的古代猎牧民族的岩画遗存做了全面的搜集,进行了系统的整理和分类,也对车辆岩画的类型和年代进行了探讨。i

      随着欧亚草原匈奴考古工作的深入,与匈奴车有关的遗存屡屡被发现,从外贝加尔地区、蒙古国以至中国境内新疆、内蒙古、陕西、河北等地,数量上虽不及陶器、兵器、马具等丰富,然而分布范围广、类型多样。目前确属匈奴的遗存按表现载体的差异可大体分为两个区域:随葬车器的蒙古国和外贝加尔地区,以及以驱车人物饰牌为代表的中国境内长城沿线和以匈奴岩画为代表的新疆巴里坤东黑沟遗址、阴山南北地区。

      外贝加尔和蒙古国境内的匈奴高等级墓葬中多次发现车辆遗存。查拉姆墓地M7j、高勒毛都I 号墓地k、苏楚克台1 号墓地l、德尔利格墓地m 随葬完整车辆,呼泥河高勒毛都I 号墓地M1、M20n,诺音乌拉巴勒洛德墓,康德拉梯耶夫墓,苏楚克台1 号、6 号、24 号、25 号、26 号墓o、塔西特墓地p 将车辆零部件集中埋葬。有衡首、衡末、轙,祕齧,轭、軥首,伞盖上的盖斗、盖弓帽,漆木车厢、车轮,以及车轴上的軎、輨等等。中国境内发现的匈奴车实物遗存少,宁夏同心倒墩子墓地1985年发掘时发现一件有驾牲双轮车的铜饰牌。q 同心李家套子墓地墓室内出土青铜制衡末、轙、车軎等车器零件,和汉人同类器物相同。r 新疆巴里坤东黑沟遗址s 发现一处西汉前期具有代表性的古代游牧文化大型聚落遗址,其中2485 块岩石刻有人、动物、车辆、毡房的形象,大量描绘了游牧民族骑射、放牧、祭祀、舞蹈、战争的生活场景。内蒙古阴山地区磴口县的托林沟、乌拉特中旗西南部阴山、青海天峻县卢山也发现青铜时代的匈奴单轮双辕车岩画。t

    车1.jpeg
    车2.jpeg

      

      

    车3.jpeg

      除族属明确的遗存外,在阿尔泰山北麓、内蒙古、辽宁、陕西还发现一批具有匈奴文化因素的遗存。阿尔泰山北麓战国晚期的巴泽雷克5 号坟冢出土一辆四轮车,为随葬特别制造。西岔沟墓地发现一件西汉中晚期的骑马战士执剑搏斗铜饰牌u,为双轮篷车形象。内蒙古赤峰市翁牛特旗征集到两件武士驱车铜饰牌。陕西神木中沟村秦汉时期遗存曾发现一件铜车軎,西安东郊王许墓出土两件盖弓帽。v

    车4.jpeg

      三、匈奴车形制

      (一)查拉姆墓地查拉姆墓地发现一座年代为新莽时期的“甲”字形大墓M7。墓坑填充物中有一辆完整的马车以及另一辆车的一根车衡、车辀。马车保存完好,可见髹漆的木制车衡、车辀、车厢、伞盖、车轮及车轭、车軎、车輨。伞盖内侧髹红漆,上面绘白色、棕色、黑红色的几何花纹,与车衡、軛首、车轮髹漆上的纹样一致。值得注意的是车厢前、左、右三面有格子状车轼,表明车厢是用藤条编织而成,这与汉式窗棂车舆装饰手法一致。w

      这辆车车衡不具备实用功能,应为随葬所用。发掘者米尼亚耶夫根据车衡上的三个軛首及车厢内的座椅,比对大葆台汉墓的安车,推断M7 随葬的是一辆三匹服马的双辕双衡施耳安车。马健补充到,车厢前安置的第二个车衡象征另有三匹马驾辕,与汉天子“六驾”契合,有仿照汉制的用意。x 此外,M7 一件桦树皮器上刻有双轮封闭、有伞盖的辎车图案。车旁刻圆顶穹庐,有的周围插有旌旗,底部有轮,似为篷车,反映了匈奴车不光为随葬明器,亦有现实功用。

      (二)诺音乌拉墓地

      诺音乌拉的匈奴车发现于巴勒洛德墓、康德拉梯耶夫墓、苏楚克台1 号、6 号、24 号、25 号、46 号墓棺椁之间的回廊内,除苏楚克台1 号墓车辆保存完整,其余皆为拆散的零部件。苏楚克台6 号、25 号墓发现与汉车相近的车轙,46 号墓车轮表面有黑色髹漆,20 号墓车厢属汉式窗棂车舆。此外还发现汉地常见的顶部装饰成花形的盖弓帽,马健认为属汉地奢华马车上的“金华蚤”。y 博罗斯马克对比汉代画像石推测苏楚克台20 号墓马车为施耳轺车。z 康德拉梯耶夫墓,苏楚克台I 号、6号、25 号墓由于出土“金华蚤”也应达到安车规格。

      (三)高勒毛都1 号墓地

      高勒毛都1 号墓地M1、M20 两座“甲”字形大墓木椁上部填土内埋葬配备马具的马匹、马车。M1 的车辆难以复原。M20 出土的1 号车保存较为完整。M20 軛軥首顶部有圆雕兽头,祕齧上施浮雕兽面,这类器物常见于汉墓。M20 的2 号车车厢可以看出由藤条编成,表面髹黑漆。据发掘者称,车轮无磨损迹象。安纬据“马车旁的马具饰物的数量和功能”推测M20 的车属于轺车,甚至属于安车类型,并认为车的金属零件多源自汉式工艺,漆从汉地进口,车体铺的毛毡以及盖弓的填充物于匈奴本地装配,为明器,象征墓主人身份尊贵,载墓主人入冥界。aa

      

      

    车5.jpeg

      (四)德尔利格墓地德尔利格墓地西汉晚期至新莽时期的M2“甲”字形墓木椁上方的填土内发现一辆较为完整的马车,车轮、车厢、车辀上的黑色髹漆清晰可见。韩国学者YunHyeung won 比对孙机先生的车辆复原图推测墓坑中所葬为轺车。ab 车轮、车毂也髹黑漆,按规制可能为高等级轺车或轩车。

      (五)宁夏同心倒墩子墓地宁夏同心倒墩子墓地为西汉中晚期归义北匈奴遗存。1985 年发现一件有驾牲双轮车的铜饰牌。饰牌仅剩一车轮形象,但整个构图与辽宁西岔沟墓地西汉中晚期的骑马战士执剑搏斗铜饰牌近乎一致,后者为一双辕双驾的轺车。中国民族博物馆藏的一件匈奴青铜饰牌也见这种形制。

      从具体形制来看,匈奴车可能有两个系统,一是脱胎于匈奴毡帐的圆形车厢并饰以旌旗的篷车。另一

    车6.jpeg

      

      

      个系统则与汉式车无太大区别,分别对应至不同等级的汉式车辆。ac 髹漆的风格显然受汉地的影响,而车上所铺毡毯为典型匈奴文化。因此安纬、米尼亚耶夫等学者认为匈奴车辆是在本地装配,金属零件由汉工匠参与制作,漆从汉地进口,车上铺的毡毯等则由匈奴自己制作。这一系统源于大量汉人工匠带来的工艺传统,以及汉朝统治者给匈奴贵族的赏赐,也包括匈奴人与汉人长期往来中,主动对汉人物质文化的认识和实践,这与墓葬内伴出大量汉式的漆器、铜镜、玉器等遗物相契合,与文献所载匈奴境内有大量汉人工匠相符。

      从匈奴车辆的具体功能以及出土环境来看,可以分为丧葬所用明器,以及日常游牧、作战的车。战车与日常生活所用之车似乎难有一个更为清晰的区分。查拉姆M7 号墓桦树皮器上绘的似毡帐、穹隆顶,周围插有旌旗的篷车提供了一个线索,只是这类遗存发现太少。杭爱省科布多苏木特不希山大量的车辆岩画中,有车上饰以战旗,旁边画着山羊,步兵引弓欲射,车厢呈圆圈状的带轮大车,ad 与上述篷车类似,旌旗或战旗是否可以成为战车的一个显著标志,还有待更多的发现。

      三、    匈奴车所见社会等级

      外贝加尔以及蒙古国境内出土较多可辨别形制的匈奴车实物,更重要的是它们与墓葬、其他随葬品关系明确,为我们深入探讨车在匈奴社会中的功能及其所反映的社会制度提供了依据。这种等级上的差异既表现在葬车皆出于匈奴高等级墓葬,又说明了匈奴贵族内部的权利分化。

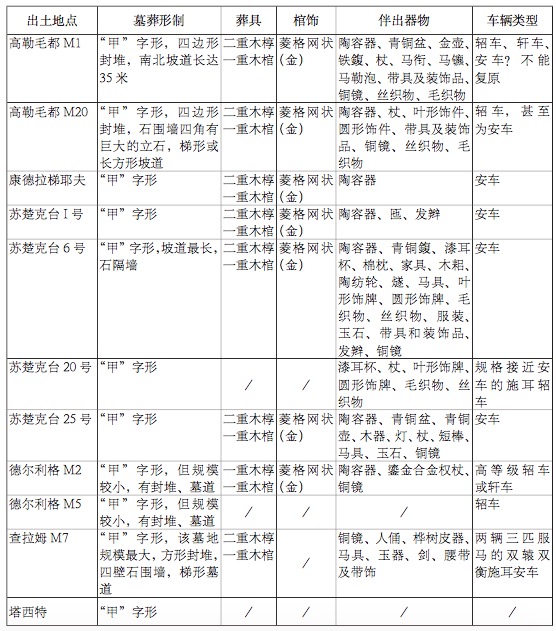
      从墓葬形制上看,查拉姆墓地有几座“甲”字型墓葬,M7 为最大的一座。方形封堆边长32 米,封堆南侧的斜坡墓道长达20 米,墓坑深17 米。周围有若干石堆墓和无封堆的小墓。诺音乌拉有“甲”字型墓葬和圆形石堆墓两种,前者边长在14—35 米不等,后者直径在13—21 米不等。其中巴勒洛德墓,康德拉梯耶夫墓,苏楚克台1 号、6 号、24 号、25 号、46 号墓均为“甲”字形带墓道大墓。巴勒洛德墓封堆南北边长可达35 米,苏楚克台6 号墓坡道达到22.5 米,墓坑深度在7—12 米。德尔利格墓地有“甲”字形墓葬、多墓道方形石堆墓、无墓道方形石堆墓、单墓道圆形石堆墓以及无墓道圆形石堆墓五种,其中“甲”字形墓葬规模普遍较大。高勒毛都亦有“甲”字形墓葬与圆形石堆墓两种,前者规模最大,位于墓地中心。规模最大的M1,南北坡道长达35 米。M20 石围墙四角有巨大的立石。圆形石堆墓的规格明显小于“甲”字形大墓,属于中小型墓葬。塔西特墓地有若干大型的“甲”字形石堆墓以及小型从葬墓。

      无论是外贝加尔的查拉姆抑或蒙古国境内的诺音乌拉、德尔利格、高勒毛都、塔西特墓地,与匈奴车有关的遗存无一例外皆出自这种“甲”字型墓葬,说明随葬车辆为匈奴贵族特有的葬仪。

      从伴出的随葬品来看,发现车器的墓葬所使用棺椁、随葬品数量、种类丰富程度上都为其他墓葬所不及。查拉姆M7 有复杂的纵横交织的木骨架内填土、石,木骨架以下至椁顶以上铺设四层覆盖物,葬具采用二重木椁及一重木棺。墓坑内随葬汉式铜镜、完整的马车及零部件,椁室内发现人偶,多副马具、饰牌、玉片等。而其从葬墓只有M12 采用一重石椁、一重木椁、一重木棺,其余九座均使用一重石椁、一重木棺,随葬品简陋,数量不多。高勒毛都M1、M20 都使用二重木椁、一重木棺的最高等级葬具,装饰木条、金四瓣花形构成的菱格网状棺饰,并随葬大量的陶器、铜器以及汉地铜镜,甚至出现象征最高权力的权杖。其余墓葬除M79 以外,均使用一重木椁、一重木棺,或一重木椁、一重木棺,菱格网状的管饰由金质变为铁质,再到仅有彩绘漆棺,最低等级的从葬墓则无装饰。

      查拉姆M7,康德拉梯耶夫墓,苏楚克台1 号、6 号、25 号墓封堆、墓坑规模都大于高勒毛都I 号墓地M20、德尔利格M2,与他们的葬车基本吻合。出土权杖的墓葬,所葬车辆等级相比其他较高,基本都接近汉制中最高等级的安车,表明墓主出于匈奴社会的核心。

      外贝加尔及蒙古国匈奴车出土情况表

    车7.jpeg

      

      

      四、    匈奴车的葬俗

      外贝加尔和蒙古国境内的匈奴车遗存皆为实物,而中国境内新疆、内蒙古、陕西、河北等地发现的多为透雕的青铜饰牌以及岩画。表现载体的不同,可见二者在功能与文化内涵上存在差异。外贝加尔和蒙古境内的匈奴葬车是匈奴集团内部等级制度的重要物化载体,代表着一个特定群体或个人的权利。而中国境内的匈奴车形象遗物,更多的是一种常民生活的写照,以及部分审美或价值取向的艺术载体。如内蒙古翁牛特旗的车夫驱车铜饰牌,展示的很可能是匈奴游牧迁徙,逐水草而居的场景。新疆巴里坤东黑沟有大量反映游牧生活的岩画。宁夏同心倒墩子、西岔沟出土的勇士执剑搏斗饰牌,表现的是其游猎、作战的情景,并借此表达“人习战攻以侵伐”的“天性”。境外的匈奴车遗存则体现出更为复杂的文化内涵,它们在墓葬中的位置,具体形态,以及与其他遗存的共存关系都应该被重视。

      从境外高等级匈奴墓葬出土的车器,可以匈奴用车下葬的习俗有如下特点:首先,葬车只存在于高等级墓葬,这说明用车下葬在匈奴社会中并非偶然现象,车是特定群体拥有的财富、权力象征。其次,境外几座“甲”字形墓葬发现的车器皆位于椁外上方的填土内,为随葬所用明器,全部损毁后下葬,埋葬位置、方式有统一的要求。再次,车辆与马匹的关系并不是完全对应现实中的驾辕方式。这与汉地王公贵族有严格的车制差异较大。马健认为虽然查拉姆M7 等多处墓葬随葬汉式的车辆,但以明车随葬的习俗在早期铁器时代阿尔泰北麓的屈射部落以及甘肃东部西戎部落都有发现,因此匈奴葬车习俗是沿袭早期铁器时代的游牧先民,“巴泽雷克5 号墓出土的单辕四轮篷车的前轴为死轴,说明不是实用马车;甘肃张家川马家塬M1、M3 出土马车的车厢上满饰金、银箔片、车轮上满饰青铜牌饰。车軎、伞杠箍、盖弓帽等也无明显实用痕迹,显然不是实用车”。ae 这一结论是有依据的,对匈奴葬车习俗源流的考察,虽然墓葬所出车辆实物、青铜饰牌以及岩画中的匈奴车形象几乎与汉地无异,也只能说明受汉式影响,这与墓葬中伴出大量汉地的漆器、铜镜、玉器相符,但不能直接判断匈奴车源于汉地。显然,匈奴车下葬的具体葬俗与汉族差别较大。因此,我们可以推断匈奴贵族,尤其是拥有核心政治权利和地位的军事首领一直延续其先民用车下葬的习俗,并在与汉族日益频繁的交往中,将汉式车辆的风格部分吸收进匈奴车的制作中。这一方面有文化传播的因素,另一方面也说明创作主体中汉人成分的增加。

      五、小结

      古今的车都是交通工具,然而对于不同民族具有不同的意义。于游牧民族而言,车既是人群移动(迁居贸易)范围的标尺,也是其物质与精神文化的载具。匈奴车在中国境内、境外表现出不同的特征,其功能及所反映的匈奴社会文化亦有所不同。外贝加尔、蒙古国匈奴墓葬多处于匈奴主体的中心文化区内,发现的匈奴车器皆出自高等级墓葬中,与其共出的随葬品数量庞大、类型丰富,且与最典型的权力象征权杖共出的车等级最高,可以说明车是匈奴社会等级制度的重要物质载具。外贝加尔、蒙古国地区的匈奴车还表现出具有严格规范的葬俗,车也成为匈奴社会“礼制”的一个体现,虽然它们有大量的汉式车辆文化因素,但葬俗的不同说明有不同的文化渊源和发展脉络。中国境内的匈奴墓葬多为归义北匈奴以及南匈奴墓葬,出土车器极少,取而代之的是丰富的透雕青铜饰牌,这也可以反映经济生活的转变,使得这部分匈奴人不再需要频繁迁移游牧、战争,那么适应其游牧生业形态的车减少也很有可能,但在其意识领域中仍有对以往生活的美好怀念和价值的追求,也就出现了大量的具有装饰艺术功用的青铜饰牌,运用组合人、物、动物形态来描绘之前的生活图景。

      

      李丹:中国民族博物馆助理馆员。

      a《 盐铁论》卷六,《散不足》第二十九。

      b《 后汉书》卷十九,《耿夔列传》。

      c《 后汉书》卷八十八,《西域传》。

      d《 盐铁论》卷九,《论功》第五十二。

      e《 汉书》卷九十四,《匈奴传》。

      f 林:《中国古代北方民族通论》,118 页,呼和浩特,内蒙古人民出版社,1998。

      g《 汉书》卷九十四,《匈奴传》。

      h 马利清:《原匈奴、匈奴历史与文化的考古学探索》,呼和浩特,内蒙古大学出版社,2005 ;马健:《匈奴葬仪的考古学探索——兼论欧亚草原东部文化交流》,兰州,兰州大学出版社,2011。

      i 王晓坤、张文静:《阴山岩画研究》,北京,中国社会科学出版社,2012。

      j 米尼亚耶夫著,毕波译:《匈奴考古》,载《新疆文物》,2003(2):106—118 页。

      k 乌恩岳斯图:《北方草原考古学文化比较研究——青铜时代至早期匈奴时期》,291 页,北京,科学出版社,2008。

      l 鲁金科著,孙危译,马健校注:《匈奴文化与诺音乌拉巨冢》,58—59 页,北京,中华书局,2012。

      m 该墓地的发掘资料由马健根据韩国考古学家Yun Hyeung won 在2008 年10 月16—18 日在乌兰巴托“匈奴考古国际研讨会”上的演示提供。转引自马健:《匈奴葬仪的考古学探索——兼论欧亚草原东部文化交流》,124 页,兰州,兰州大学出版社,2011。

      n 乌恩岳斯图:《北方草原考古学文化比较研究——青铜时代至早期匈奴时期》,291 页,北京,科学出版社,2008。马健:《匈奴葬仪的考古学探索——兼论欧亚草原东部文化交流》,54—56 页,兰州,兰州大学出版社,2011。

      o 鲁金科著,孙危译,马健校注:《匈奴文化与诺音乌拉巨冢》,58—59 页,北京,中华书局,2012。

      p 马健:《匈奴葬仪的考古学探索——兼论欧亚草原东部文化交流》,191 页,兰州,兰州大学出版社,2011。

      q 宁夏文物考古研究所、中国社会科学院考古研究所宁夏考古组、同心县文物管理所:《宁夏同心倒墩子匈奴墓地》,载《考古学报》,1988(3):333—356 页;宁夏回族自治区博物馆、同心县文管所、中国社会科学院考古研究所宁夏考古组:《宁夏同心县倒墩子汉代匈奴墓地发掘简报》,载《考古》,1987(1):33—37 页。

      r 宁夏文物考古研究所、同心县文物管理所:《宁夏同心李家套子匈奴墓清理简报》,载《考古与文物》,

      1988(3):17—20 页。

      s 西北大学文化遗产考古学研究中心、哈密地区文物局、巴里坤县文物管理所:《新疆巴里坤东黑沟遗

      址调查》,载《考古与文物》,2006(5)。

      t 童永生:《中国岩画中的交通工具演变发展考释》,载《历史教学》,2013(2)。

      u 孙守道:《“匈奴西岔沟文化”古墓群的发现》,载《文物》,1960(8):25—32 页。

      v 戴应新、孙嘉祥:《陕西神木县出土匈奴文物》,载《文物》,1983(12):

      23—30 页。

      w 王振铎:《东汉车制复原研究》,53 页,北京,科学出版社,1997。

      x 马健:《匈奴葬仪的考古学探索——兼论欧亚草原东部文化交流》,306—307 页,兰州,兰州大学出版社,2011。

      y 王振铎:《东汉车制复原研究》,116 页,北京,科学出版社,1997。

      z N.Polosmak,“Xiongnu Culture According to the Material of Tomb 20 from Noyon-uul”. 转引自马健:《匈奴葬仪的考古学探索——兼论欧亚草原东部文化交流》,兰州,兰州大学出版社,2011。

      aa 安纬、奚芷芳:《蒙古匈奴贵族墓地初步研究》,载《考古学报》,2009(1):82—83 页。

      ab Yun Hyeung won, “Royal Tombs of the Xiongnuin East Mongolia: Excavations at Durling Nars.” 转引自马健:《匈奴葬仪的考古学探索——兼论欧亚草原东部文化交流》,124 页,兰州,兰州大学出版社,2011。

      ac 高崇文:《再论西汉诸侯王墓车马殉葬制度》,载《考古》,2008(11)。

      ad 陈弘法编译:《亚欧草原岩画艺术论集》,7 页,北京,中国人民大学出版社,2005。

      ae 甘肃省文物考古研究所、张家川回族自治县博物馆:《2006 年度甘肃张家川回族自治县马家塬战国墓地发掘简报》,载《文物》,2008(9)。

  • 东魏元宝建墓志考略 (李聪)

      开封博物馆藏东魏元宝建墓志一方,河北磁县出土。志盖缺。墓志无题,呈正方形,边长79 厘米,厚19 厘米。志文正书,凡30 行,满行30 字,共848 字。志文书体以方笔为多,结体端庄匀称,形状略扁,法度谨严,为魏碑的典型代表。志文记录了元宝建的姓名、家世和生平事迹,是研究北魏、东魏历史的重要参考资料。

      一、墓主生平事迹考述

      元宝建字景植,河南洛阳人。为魏室皇族,北魏孝文帝元宏曾孙,东魏孝静帝元善见之兄。卒于兴和三年(541 年),《魏书》无传。元宝建生活在北魏、东魏新旧政权的交替时代,而墓志所提及的诸多人物都与这一政权更迭相关,以下根据墓志内容及《魏书》相关记载,对其进行考释。

    墓志.jpeg

      (一)生卒年月

      关于元宝建生卒问题,墓志仅书“兴和三年七月九日薨于位”,未载其春秋年寿。《魏书》亦未见其传,但根据《孝静帝纪》记载,永熙三年(534 年),“出帝即入关,齐献武王奉迎不克,乃与百僚会议,推帝以奉肃宗之后,时年十一……(兴和二年)闰月己丑,封皇兄景植为宜阳王……(三年秋七月)己卯,宜阳王景植薨”a。文献中永熙三年(534 年),孝静帝元善见11 岁,按此往前推算,其应为正光五年(524年)生。元宝建,字景植,即应为孝静帝之兄宜阳王,那么元宝建年龄应较元善见长,早于正光五年(524 年)出生,至兴和三年(541 年)七月薨,推测其卒年大概约二十岁,墓志仅记其夫人而无子嗣亦可证明年轻丧亡。元宝建卒日墓志记为九日,史料为己卯,据考,该年七月为辛未朔a,九日即己卯日,志史相符。

      (二)职官、封爵

      元宝建历职与受封,主要见于墓志记载,按照顺序考释如下:

      1.初为“骠骑大将军、开府仪同三司”。志文载:“主上运属乐推,应期入缵,乃除骠骑大将军、开府仪同三司。”所谓“大将军”“开府”“仪同三司”均为北魏时期优待大臣的虚号,为从一品。而“主上运属乐推,应期入缵”正是反映了永熙三年(534 年),元善见被推立为皇帝之事。《魏书·孝静帝纪》记载,永熙三年(534年),“出帝既入关,齐献武王奉迎不克,乃与百僚会议,推帝以奉肃宗之后,时年十一。冬十月丙寅,即为于城东北,大赦天下,改永熙三年为天平元年”。元宝建被封为骠骑大将军、开府仪同三司应为元善见即位后不久。

      2. 次封“光禄勋、开府仪同三司”。志文载:“及丁艰苦,遂主丧事,顾里仅存,扶而后起。服阕,除光禄勋,开府仪同如故。”“丁艰”多指遇父母丧事,此处应为其父丧。“服阙”指守丧期满除服。《魏书·孝静帝纪》记载,天平三年(536 年)冬十有一月壬申,“大司马、清河王亶薨”。元宝建父亲为清河王元亶,可见其封为光禄勋、开府仪同三司即在此之后。“光禄勋”为正三品,主要“掌诸膳食、帐幕器物,宫殿门户等事”。虽为实职,但却属边缘化的地位。

      3. 再封“宜阳郡王”。志文载:“周盛本支,懿亲并建,乃大启山河,封宜阳郡王。”《魏书·孝静帝纪》记载,兴和二年(540 年)夏五月,“闰月己丑,封皇兄景植为宜阳王”。志文未载其封王时间,而《魏书》有载,二者相互补正。

      4. 谥封“使持节侍中假黄钺相国太保司徒公録书事、都督雍秦泾渭华五州诸军事、雍州刺史”。志文载:“以兴和三季七月九日薨于位。”《魏书·孝静帝纪》记载,兴和三年(541 年)秋七月,“己卯,宜阳王景植薨”。二者相应。

      二、家族谱系及葬地

      (一)家族谱系

      《魏书》关于其记载虽寥寥,但与墓志内容相互考证,可知元宝建的家族谱系。

      1. 曾祖父孝文帝元宏。志文载:“曾祖高祖孝文皇帝”“曾祖母清河王太妃河南罗氏。父云,使持节侍中镇东将军青州刺史”。孝文帝夫人罗氏家世不见于史,史书仅记载“罗夫人生清河文献王怿”,墓志所载其父罗云职官可能为追赠。

      2. 祖父清河文献王元怿。志文载:“祖相国清河文献王”“祖母河南罗氏。父盖,使持节抚军将军济、兖州刺史”。罗盖亦史书不载,与孝文帝夫人罗氏均属籍河南,或为同族而两世联姻。据《元怿墓志》记载:“王讳怿,字宣仁……高祖孝文皇帝之第四子。生而雅有奇表,文皇特所钟爱。幼而聪误,慧性自然……辅政六年,太平魏室……为奸凶所劫。”另《魏书》有传,《魏书·列传第十·孝文五王传》载:“清河王怿,字宣仁……怿才长从政,明于断决,割判众务,甚有声名……正光元年七月,叉与刘腾逼肃宗于显阳殿,闭灵太后于后宫,囚怿于门下省,诬怿罪状,遂害之,时年三十四。”从墓志及《魏书》所记载可知,元怿自幼机敏聪慧,容貌秀美,且长于从政,明于决断,深受孝文帝喜爱,后因受诽谤诬陷被杀害,年仅三十四岁。元叉与刘腾合谋逼迫孝明帝,囚禁胡太后,谋害元怿的事件,即“宣光之变”,元怿是此次事变的主要受害人之一,这次事变是北魏上层统治阶级内部争权夺利、互相倾轧的直接结果,这也导致了北魏朝政不稳,国势渐衰,最后被高氏与宇文氏利用,直至政权分裂,建立东、西魏。

      3. 父清河文宣王元亶。志文载:“父相国清河文宣王”“母安定胡氏。父宁,使持节散骑常侍右将军都督岐泾雍三州诸军事雍州刺史临泾公”。根据《元邵墓志》记载:“兄亶,字子亮,侍中充、车骑将军,清河王。”元亶,《魏书》无传,但《魏书·孝文五王传》中对其稍有提及,载:“及清河王怿为元叉所害,悦了无仇恨之意……叉大喜,以悦为侍中、太尉。临拜日,就怿子亶求怿服玩之物,不时称旨。乃召亶,杖之百下。亶居庐未葬,形气羸弱,暴加威挞,殆至不济。”另《元邵墓志》亦有记载:“王讳邵,字子开,高祖孝文皇帝之孙,丞相清河文献王之第二子也……兄亶,字子亮,侍中车骑将军,清河王。”以此可知元亶、元邵应为兄弟,且元亶为长子,继承其父清河王元怿之爵位,即清河文宣王。

      关于元亶,大致可以通过其弟元邵经历来推测其所处的社会环境。《元邵墓志》载:“武泰元年(528 年),太岁戊申,四月戊子朔,十三日庚子,暴薨于河阴之野。”《魏书》载:“及武泰元年春二月,肃宗崩,大都督尔朱荣将向京师,谋欲废立……夏四月丙申……奉迎于河梁。庚子,车驾巡河,西至陶渚。荣以兵权在己,遂有异志,乃害灵太后及幼主,次害无上王邵……”根据墓志及《魏书》的记载可知,北魏末年,统治集团内部倾轧,尔朱荣杀灵太后及诸王贵族公卿二千余人,即著名的“河阴之役”。元邵是此次事件的被害者之一,这次事件之后,元氏政权分崩离析,而实际掌握大权的高欢与宇文泰则各立傀儡把持朝政,北魏遂分为东、西魏。

      元怿、元邵是北魏末年政权变革中两大事件的主要受害者,而元亶作为其子、其兄是两次事件中的幸免者。普泰元年节闵帝立,三月癸酉“以特进、清河王亶为太傅”。太昌元年五月“己酉,以仪同三司、清河王亶为司徒”。永熙三年(534 年)七月,“丙午,(孝武)帝率南阳王宝炬、清河王亶、广阳王湛、斛斯椿以五千骑宿于湹西杨王别舍……众知帝将出,其夜亡者过半。清河、广阳二王亦逃归”。b 永熙三年(534 年)八月,“神武以万机不可旷废,乃与百僚议,以清河王亶为大司马,居尚书下舍而承制决事焉。王称警跸,神武丑之,”“九月庚寅,神武还至洛阳……乃集百僚沙门耆老,议所推立。以为自孝昌衰乱,国统中绝,神主靡依,昭穆失序,永安以孝文为伯考,永熙迁孝明于夹室,业丧祚短,职此之由。遂议立清河王世子善见。议定,白清王河。王曰:‘天子无父,苟使儿立,不惜余生。’乃立之,是为孝静帝。魏于是始分为二。”c 天平三年十二月:“壬申,大司马、清河王亶薨。”d

      母亲胡智,父胡宁。胡宁,胡真长子。根据史料记载:“初国珍无男,养兄真子僧洗为后,后纳赵平君,生子祥……僧洗,字湛辉。封爰德县公,位中书监、侍中,改封濮阳郡公。僧洗自永安后废弃,不预朝政。天平四年薨,诏给东园秘器,赠太师、太尉公、录尚书事、雍州刺史,谥曰孝。真长子宁,字惠归。袭国珍先爵,改为临泾伯,后进为公。历岐、泾二州刺史。卒,谥曰孝穆。女为清河王亶妃,生孝静皇帝。武定初,赠太师、太尉公、录尚书事,谥曰孝昭。”e 以此可知胡国珍应为胡智叔祖。一说胡智为胡国珍曾孙女。f 二者差异在于《魏书》点校时误将僧洗谥曰“孝”与下文“真长子”相连,变为僧洗谥曰“孝真”长子宁遂变为胡僧洗长子胡宁,研究者未加考证遂有此误。

      另龙门石窟西山火烧洞西壁南段发现有北魏清河王元亶妃胡智及其子元善见等人造像记,文:“□□(孝昌或正光)年七月十□□,□信女佛弟□□□王妃胡智,□造/ □□像一区,愿国□□疆,四海安宁,□□常乐/ □□元善见侍佛,□□元敬愻佛,□□□仲华侍佛。”g

      4. 兄弟姐妹。志文载:“姊河南长公主。适颍川崔祖昴,散骑常侍光禄勋武津县开国公。”史书载:“妹冯翊长公主。适渤海高澄,侍中尚书令领军开府仪同三司渤海王世子。”对于冯翊长公主,史料有三,一言初许孝武帝:“初,魏帝在洛阳,许以冯翊长公主配帝,未及结纳而魏帝西迁。”h 二说孝武欲归之周文:“及平侯莫陈悦……孝武授周文关西大行台……时冯翊长公主嫠居,孝武意欲归诸周文,乃令武卫元毗喻旨。”i 三记适高澄:“世宗文襄皇帝讳澄,字子惠,神武长子也,母曰娄太后……魏中兴元年,立为渤海王世子……二年,加侍中、开府仪同三司,尚孝静帝妹冯翊长公主,时年十二。”j 由以上三条史料可知,冯翊长公主在中兴二年(532 年)时已经寡居,其亡夫不详。对于其再嫁,可能有孝武帝、周文等不同选择,但均因孝武入关而罢,遂嫁高欢长子高澄,当时澄年仅十二,推测冯翊长公主年亦非长。“弟徽义,骠骑大将军仪同三司清河王”“弟徽礼,骠骑大将军仪同三司颖川王”。徽义、徽礼不见于史,但从二人王爵可知,兴和二年封“皇弟威为清河王,谦为颍川王”。k则知徽义即元威,徽礼即元谦。

      5. 妻。志文载:“妻武城崔氏。父,骠骑大将军徐州刺史。”崔为崔逞之后,崔休子,史书记载较详。l

      6. 弟孝静帝元善见。志文中虽未提及其弟元善见,但《魏书·孝静帝纪》中却有关于孝静帝兄景植的记载,载:“闰月己丑,封皇兄景植为宜阳王”“己卯,宜阳王景植薨”。从墓志可知,元宝建字景植,《魏书》中所记载景植即为元宝建。《魏书·孝静帝纪》载:“孝静皇帝,讳善见,清河文宣王亶之世子也。母曰胡妃。”可知二者为同父同母之亲兄弟,但元宝建墓志却对其弟孝静帝只字未提。

      (二)葬地

      北魏末年皇权衰落,掌握实权的大臣高欢改立元善见为孝静帝,并挟孝静帝及洛阳四十万户迁都邺城,建立东魏。随后在邺西建造“西陵”,元氏皇族死后纷纷葬于此。关于西陵的建造时间、位置等信息,《魏书》中并未做详细介绍。

      元宝建墓志并未详细记载其葬于何处,仅载“粤以八月廿一日祔葬于文宣王陵之右”。但根据早期出土墓志的相关记载,可判断其出土于河北磁县,由此可见文宣王陵也应在河北磁县。另据马忠理《磁县北朝墓群——东魏北齐陵墓兆域考》一文介绍,元宝建墓位于讲武城乡东小屋村东北150 米藕头岗之南,编号M80,封土残存12 米×18 米×3 米,其南35 米有墓碑,碑首雕六龙盘衔碑身,圭额阳刻3 行12篆字“魏侍中假黄钺太尉宜阳王碑”,碑云“王讳景植字宝建”。墓碑的发现进一步确定了墓穴的位置。墓碑上记“王讳景植字宝建”,与志云“王讳宝建字景植”名、字互易。

      三、其他

      (一)出土及流传经历

      关于邺城地区出土的东魏元宝建墓志收藏情况,民国学者柯昌泗在《语石异同评》中记载道:“东魏北齐志出邺中,亦皆宗戚将吏辈,均出漳河北岸磁县、安阳之间……邺石出土为数虽远逊于洛阳,然当时多归公有。以书体不如洛石之奇古,时人购求亦不甚力,因之散出者少。初惟元宝建归顾鼎梅……”m 顾鼎梅,即顾燮光,字鼎梅,浙江会稽人,为民国藏书家、目录学家、金石学家。顾燮光在《河朔古迹图识》自序中记载道:“民国三年甲寅(1914 年)八月迄十年辛酉(1921 年)三月,燮光馆河南省河北道尹范公幕,编纂《河朔古迹志》。时赴彰德、卫辉、怀庆三旧府各属县,实地调查,若王屋之崔巍,大行之广大……综计八年之久,跋涉廿四县,攀葛扪萝,凿险缒幽,所得仅此而已。”这段自述记载了他在彰德、卫辉、怀庆八年搜集金石之经历。顾燮光先后收集大量金石文物,其中汉至元碑刻达七百余种,且多为前人所未著录,其中即包括元宝建墓志。

      元宝建墓志后转何日章。何日章,字国璋,河南商城人。1924 年,任河南省图书馆馆长。1927 年,河南省政府成立河南博物馆。1928 年,改为河南民族博物院,何日章兼任副院长。1929 年,兼任河南民族博物院(今河南博物院)院长。何日章任职期间收藏汉唐墓志石刻五百余方。1930 年,河南图书馆奉省教育厅令将所藏墓志移交河南博物馆。1930 年4 月,何日章因遭到地方军阀的迫害,被迫离开河南到上海。元宝建墓志也应在1924 年至1930 年何日章于河南省图书馆和河南博物馆任职期间收入。至于具体入藏时间,未见有详细记载。

      1961 年,河南博物馆从开封迁往郑州,部分石刻移交开封市博物馆,其中即包括元宝建墓志,之后元宝建一直收藏于开封市博物馆。

      (二)元氏家族的婚姻关系

      北魏孝文帝时期,为确保拓跋鲜卑及北人尊显地位,遂借鉴汉人以门第定士族之法,孝文帝以定姓族来区分鲜卑贵族的高低尊卑,以此与汉族高门大姓一致。婚姻自古作为社会上层用以巩固和拓展自身利益的重要方式,而与中原士族的联姻是其作为外来民族进行统治的主要手段。这种皇室与中原士族间的婚姻关系在北魏末年体现得淋漓尽致。北魏末年,皇室为了保持婚姻的稳定性,多会持续与一些家族联姻。一方面,北魏皇帝从这些家族中选聘后妃,另一方面又将公主嫁入这些家族中,从而使这些家族与北魏皇室形成稳定的血缘统一体。

      基于元宝建墓志内容,对元氏与安定胡氏、渤海高氏家族联姻情况进行分析。

      1. 元、胡家族通婚。墓志记载元宝建母亲为胡智,为胡国珍侄孙女。此外,《魏书》及其他出土墓志记载中,亦可以证实元、胡两家数代通婚联姻的客观存在。《魏书·列传外戚·第七十一下》 载:“胡国珍, 字世玉, 安定临泾人也……太和十五年(492年)袭爵,例将为伯。女以选入掖庭,生肃宗,即灵太后也……国珍子祥妻长安县公主,即清河王怿女也。”n 另元邵墓志载:“(邵)姊胡氏,字孟蕤,长安长公主……妃胡氏,父僧洸(应为僧洗),侍中,车骑大将军,仪同三公,濮阳郡开国。”o 根据这些记载可以看出其中复杂的婚姻关系:胡国珍女胡充华嫁宣武帝元恪,元恪为元怿兄,元怿女元孟蕤嫁胡国珍子胡祥,元怿子元亶娶胡宁之女为妻。

      2. 元、高家族通婚。墓志记载元宝建妹冯翊长公主,嫁渤海高澄。另《魏书·列传一·皇后列传》:“孝静皇后高氏,齐献武王之第二女也。天平四年,娉以为皇后。”齐献武王即高欢。《北齐书·卷一·帝纪第一》:“齐高祖神武皇帝,姓高名欢,字贺六浑,渤海蓚人也。”

      元氏与安定胡氏、渤海高氏家族间的通婚同中古时期大多数士族婚姻一样带有明显的政治色彩,双方均处于强烈的政治目的而缔结婚姻关系,因而这种婚姻实质是一种政治联盟的具体表现形式。首先,与胡国珍一脉的婚姻关系,安定胡氏在北魏晚期累世官宦,是当时拥有极高社会地位的门阀士族,皇室与之通婚,显然有助于抬高自身的社会地位,而胡氏选择与皇室通婚又能进一步巩固其家族地位。至于,高氏家族的婚姻关系并非因其名望,根据《北齐书·卷一·帝纪第一》记载高欢虽出自渤海高氏,但从其祖辈犯法配徙朔镇以后,“既累世北边,故习其俗,遂同鲜卑”,已沦落为鲜卑化很深的边镇府户。而高欢本人亦出身于边镇低级均将,北魏末年六镇兵乱之际,他先后投靠杜洛周、葛荣、尔朱荣等军事集团,以军功逐渐升为六镇鲜卑军事集团的首领之一,并最终以武力讨灭尔朱氏而成为东魏、北齐政权的创始者。p 东魏时期的皇室家族虽仍拥有最高的社会地位,但却没有北魏时期的权利,皇权实质是被高欢等人把持,那么高氏与皇族的通婚一方面可以稳固其家族地位,一方面又可稳固其在朝中的权威,这时期的通婚可能更多地有利于高欢家族。

      四、小结

      元宝建墓志所记载的关于其家族的信息确定了墓主人所属北朝皇族谱系,也间接地为我们理清了孝明帝元善见的家族谱系,补充史书未载皇室成员。墓志中虽未详细记录其一生所做事迹,但其中所记载的相关背景反映了东魏时期与皇族直接相关的重大政治事件,以及皇室成员在不同政变中受到的巨大冲击和严重影响,为我们了解北魏与东魏的社会状况提供了资料。

      

      元宝建墓志录文

      (墓志无题)

      曾祖高祖孝文皇帝。

      曾祖母清河王太妃河南罗氏。父云,使持节侍中镇东将军青州刺史。

      祖相国清河文献王。

      祖母河南罗氏。父盖,使持节抚军将军,济、兖二州刺史。

      父相国清河文宣王。

      母安定胡氏。父宁,使持节散骑常侍右将军都督, 岐、泾、雍三州诸军事雍州,刺史临泾公,谥曰孝穆。

      王讳宝建,字景植,河南洛阳人也。世有崇高之业,家开邦冢之基。文献标榜千仞,怀袖万顷,独秀生民,唯善为乐。文宣道冠周燕,声高梁楚;及永熙弃德,自绝民神,居中承制,载离寒暑,大道功行,朝无粃政。王资灵天纵,禀气神生,幼而明察,弱不好弄,出言必践,立志无违。仁义之道,因心被物;孝友之行,自己形人。同齐献之竺学,等梁王之爱士,内无生色之好,野绝犬马之娱。于是德润生民,誉满邦国。主上运属乐推,应期入缵,乃除骠骑大将军、开府仪同三司。及丁艰苦,遂主丧事,顾礼仅存,扶而后起。服阕,除光禄勋,开府仪同如故。周盛本支,懿亲并建,乃大启山河,封宜阳郡王。方谓天聪辅德,神鉴祐善,锡此大年,申兹远业。而旭旦收光,中霄坠羽,以兴和三季七月九日薨于位。恸发宫闱,哀感氓庶,非唯收珠解佩,释耒捐鉤而已。诏赠使持节侍中假黄钺相国太保司徒公錄书事、都督雍秦泾渭华五州诸军事、雍州刺史,王如故,谥曰孝武,礼也。粤以八月廿一日祔葬于文宣王陵之右。惧山崩川改,余美无传,故敬勒声徽,旧诸来世。其词曰:

      大君有命,利建亲贤,应兹磐石,光启山川。身照日月,德润渊泉,入为卿士,乃作宫连。天眷方竺,恩光鼎盛,九曜连辉,三台比映。谟明国道,弼谐朝政,祸福无门,遭随有命。命之不淑,曷云能久。忽如开电,奄同过牖。以斯辩智,同之先后,永捐华屋,长归芒阜。宾徒噭噭,服马萧萧,挽悽野夕,笳乱霜朝。狐兔方窟,豺狼且嗥,一经岸下,方睹地高。

      姊河南长公主, 适颍川崔祖昂,散骑常侍光禄勋武津县开国公。

      妹冯翊长公主。适渤海高澄,侍中尚书令、领军开府仪同三司渤海王世子。

      弟徽义,骠骑大将军仪同三司清河王。

      弟徽礼,骠骑大将军仪同三司颖川王。

      妻武城崔氏。父,骠骑大将军徐州刺史。

      

      

      

      李聪,开封博物馆馆员。

      a陈垣:《二十史朔闰表》,76 页,北京,商务印书馆,1956。

      b《 北史》卷五,《魏本纪》第五。

      c《 北史》卷六,《齐本纪上》第六。

      d《 魏书》卷十二,《孝静帝纪》。

      e《 北史》卷八〇,外戚胡国珍传 ;《魏书》:卷八三,外戚下胡国珍传。

      f 黄明兰:《洛阳魏元邵墓》,载《考古》,1973(4);冯健:《洛阳北魏元邵墓与杨机墓出土墓志所反映的社会问题浅析》,载《洛阳理工学院学报》,2012(5)。

      g《 北京图书馆藏中国历代石刻拓本汇编》(北朝卷),第 4 册,186页,郑州,中州古籍出版社,1989。

      h《 北史》卷九,《周本纪上》第九。

      i《 北史》卷六九,《杨荐传》。

      j《 北史》卷六,《齐本纪上》第六。

      k《 魏书》卷一二,《孝静帝纪》。

      l《 北史》卷二四,《崔逞传附》。

      m 叶昌炽撰,柯昌泗评,陈公柔、张明善点校:《语石异同评》卷四,243 页,北京,中华书局,1994。

      n《 魏书·列传外戚》第七十一(下)。

      o 赵超:《汉魏南北朝墓志汇编》,221 页,天津,天津古籍出版社,1992。

      p 唐华全:《赵郡李氏与北齐皇室通婚考论》,载《齐鲁学刊》,2010。

  • 水族马尾绣童帽的修复 (吴付平)

      一、水族与马尾绣

      水族这一名称是在新中国成立后正式定名的。水族历史悠久,系从“骆越”部落的一支发展起来,秦时迁入黔、桂边境。唐宋时与壮、侗族各民族一起被统称为“僚”,北宋时政府在水族地区设“抚水州”。水族之称,最早见于明代史籍。清代人们称其为“水家苗”“水家”等。水族主要分布在贵州省境内。广西境内的水族主要分布在南丹、宜山、融水、环江、都安、河池等地。水族人民依靠勤劳智慧,结合地域特征,创造出了灿烂多姿的民族文化。水族服饰尤其体现其民族特征,在服饰色彩运用上,水族男女服饰禁忌大红、大黄的热调色彩,喜蓝、白、青三种冷色调,但水族的儿童头饰则美观多样,色彩丰富艳丽,装饰精巧繁复。在不同的季节、年龄,孩童分别佩戴适当的帽子。

      马尾绣是水族特有的民间传统工艺,是以马尾作为重要原材料的一种特殊刺绣工艺。水族“马尾绣”于2006 年被列为首批国家级非物质文化遗产保护名录。水族马尾绣刺绣技法属于钉线绣,制作方法细腻繁复,先将白丝线缠绕在马尾上,制作成马尾线,再将这种白色绣线盘绣于花纹的轮廓上,固定框架图案,中间部位再用彩色丝线编制的彩色扁线填绣,使之构成一幅结构完整、形象生动、色彩艳丽的精美图案。马尾绣普遍应用在背儿带、绣花鞋、绣花帽等水族服饰上。

      二、待修复文物信息

      广西民族博物馆收藏的这件水族童帽为传世文物,整体为贴绣花五彩布九角造型,帽子周长44cm,高18cm,帽子底衬为深蓝色棉质布料,帽沿部分用绿色绒布包裹一圈,中间的底衬上缝制长34cm、宽3.9cm 的半周几何、花朵图案。上部用绿、蓝、红等彩色布料拼成长21cm、宽12cm 的花朵图案贴在红色绒布上,裁剪成九角型缝制于帽子上部,贴边边缘呈波浪形,边缘四角上翘。图案边缘采用水族特色的“马尾绣”勾勒轮廓。

    水族1.jpeg

      通过观察发现,这件童帽通体布满如绣花针孔大小的虫蛀洞。这是由于帽子制作过程中,需要对布料底衬进行涂抹浆糊使之硬化,而在服饰保存过程中,通过面粉或淀粉熬制的浆糊是最易被虫蛀的。帽子顶部翘起的四个角破裂严重,表面的布料已布满虫蛀洞,且糟朽破裂,内部支撑物缺失不存。帽沿上方深蓝色底衬棉布糟朽,上部贴花部分包边缝线脱落,两角破损;图案袖带多处破裂。这件文物主要的病害类型是动物损害,残缺,破裂、糟朽和缝线脱落。a

    水族2.jpeg
    水族3.jpeg

      三、修复过程

      为科学保存和展览的需要,对这件水族童帽进行了修复,具体步骤如下:

      消毒

      采用真空灭菌法,使用自控式消毒防霉机,抽真空密封保持72 小时,使得菌群在无氧状态下窒息而死。

      记录

      通过测量、拍照、文字描述记录文物原始信息,观察织物经纬密度,捻向及捻度,丝线颜色,织造方式及特点,进行病害调查分析,提取检测样本。

      科学检测分析

      采用在不破坏织物完整性的情况下,为进一步验证判断获取准确信息,采集脱落纤维做视频显微镜观察,经切片显微镜下观察,可知帽子底衬的深蓝色线为棉纤维,黄色、红色缝边线为亚麻纤维,红、绿色绣线为丝纤维,蓝色绣线为棉纤维。组织结构分析结果,深蓝色布为平纹,帽角的彩色布为缎纹。通过手持式电子显微镜检测可知深蓝色布密度为:经线0.32mm/ 根,纬线0.35mm/ 根。

      制定修复方案

      根据文物病害类型和检测结果制定的修复方案,确定以针线法为主对文物进行加固、修复。

      除尘清洗

      这件文物表面较洁净,遵循最小干预修复原则,仅用毛刷对表面的粉尘和线头进行去除。

      修复前的准备

      首先准备白色粗棉线、直缝针,丝线,棉布、锻布等材料;其次是将待使用的布料、丝线染色。

      针线修复与加固方法

      针线法修复是一种可再处理的物理方法,具有可逆性,对纺织品文物来说是相当安全的一种修复方法,是目前国际上常用的修复方法。

      针对此件文物的特征和糟朽部位,选择不同型号的针、粗细不等的棉线或丝线,应用不同的针线加固方法进行修复。用到的针法有跑针、铺针、回针、带针和交叉针。

      跑针用于两层或多层织物的缝合;单层或多层织物收皱打褶;拼接织物;破洞和裂缝部位的修复;固定缝口;为破损处添加背衬织物,制作内衬物等。主要作用于织物边缘部位,用于支撑文物整体,使强度分布均匀。

      铺针是修复纺织品破损和脆弱部位的较好的一种针法,广泛应用于纺织品文物的针线法修复当中。具体操作是在织物下面铺垫颜色一致的衬布,将缺失部位尚存的线平整后用铺针法固定在衬布上。铺针中缝线对于织物经纬线的作用力较为均匀,多排铺针的运用可较柔和稳定地保护所修复部位,与其余较完好的部位相融为一体。主要用于经线或纬线缺失部位的修复,裂缝的缝合;破洞和裂缝的修复;破损部位与背衬材料的缝合;将松散的纱线固定于背衬织物等。

      回针针法的针脚互相连接,正面类似缝纫机机缝的针迹,反面针迹相互重叠,其线迹总长度为正面的两倍。具体操作是向前运一针,再倒退一针,以此类推。回针针法的稳定性较好,被缝的织物较难产生滑动的现象。主要用于两层织物的缝合,织物拼接、加固,破洞和裂缝的修复,固定缝口等。此针法用于已受力的部位。带针正方两面针迹相同,可将两块织物在同一平面对接。主要用于裂缝缝合,拼接织物。

      交叉针正面的线迹长,反面的线迹短且稀疏。主要用于卷边缝,加固,破损部位与背衬材料的缝合。

      对于待修复的这件水族童帽,针对不同的病害类型和病害面积,具体应用的针法修复方法如下。

      糟朽部位的修复。用回针、铺针和跑针进行加固。对于呈线状或面积较小的糟朽部位,选取细小的针和丝线,用回针进行加固。糟朽部位面积较大,破损处连成一片时,选取染好的布料,剪下一块大小适当的塞到待修复布料下,用弯头镊子将布料平铺于破损部位下。加衬后,在破洞表面,用加湿器喷出的雾状蒸汽进行加湿回潮,用直头镊子将经纬线梳理,然后用两块磁块上下压住固定,整理平整,待自然晾干后可进行针线缝补。首先用跑针将固定加衬布固定在文物上,用铺针固定边缘部位文物糟朽尚存的线,使底衬和文物连接并融合,达到视觉上的一致。

      蛀洞的修复。采用带针,部分蛀洞较深,单独针线修复无法做到自然无痕,需要剪取与表层布料相同颜色的布料填充后,再于表层用带针进行修补加固。

      边缘绣线脱落的修复。选取同色线,采用加捻法,捻成与原绣线粗细相当的线,用铺针法进行修补。

      边角缺失的修复。首先画纹样,将缺失部位的轮廓展开,附上透明玻璃纸,用黑色水笔画出纹样,并剪出纹样的形状。其次制作支撑,选取较硬的材料做内部支撑,这里采用粗麻片,剪取略小于纹样2 厘米的粗麻织物。拿出已染好的与待修复边角表面布料颜色和组织相同的布料,剪出略大于两个纹样大小的一块,包裹在粗麻片上,并用同色丝线缝合边缘。再次铺垫,将上一步做好的材料铺在待修复边角部位,注意边缘和接缝处的对接和平整。最后缝制。先用丝线将边缘和材料缝合固定,再将接合处的表层布料用带针进行修补。

      边缘马尾绣脱落缺失部位的修复。待边角缺失修复完成后,选取较粗的白色棉线,沿边缘固定一圈,固定线选用紫色棉线,根据粗细进行分解或加粗,所用针法为铺针。

      科学保存

      科学保存的第一步是制作内衬,根据帽子口径和高度,计算出上部和帽口的直径,剪出两个圆形布块,然后再剪出长25 厘米,宽度为帽子口部周长的布,用跑针和缭针将其缝合,应注意剪裁时要预留缝合空间。翻转后,中间塞珍珠棉至圆鼓,缝合完整。第二步是将帽子用内衬撑起,一起放入无酸纸盒中。

      四、修复结果评估

      这件水族马尾绣童帽的修复系广西文化厅举办的《2014 年少数民族纺织品修复技术人员培训班》任务的一部分。将所学纺织品文物保护理论知识与实践相结合,从科学检测分析到最终修复完成前后用时两个月,最终完成了这件水族童帽的修复。本次修复达到了去除病害,修复加固,呈现文物完整面貌的目的,达到了科学保存和陈列展览的需求。

    水族4.jpeg

      

      

      吴付平,广西防城港市博物馆藏品部主任。

      

      a 国家文物局:《馆藏丝织品病害与图示》,北京,文物出版社,2009。

  • 理论
  • 实践
  • 文化遗产
  • 文物
  • 田野
  • 对话
  • 书评
  • 馆长说
  • 清代帝后谥法与沈阳故宫院藏谥宝谥册考证 (张莹)

      谥,乃为地位尊崇或贡献值得社会提倡的死者,如帝王、诸侯、卿大夫、大臣等,依照其生前行为事迹而议定的或褒或贬之称号。谥法,即追谥的准则。谥法制度,起于周,迄于清,历经三千余年,为中国特有的一种文化制度。清代谥法,规制完备,作为礼制的重要组成部分,有其鲜明的特色。

      清代,从白山黑水走出来的满族入关称帝,面对百废待兴的社会现状,满族典章制度的不足以及与中原汉族之间的文化差异,成为政权建设的阻碍。因此,清谥法制度体现了浓厚的汉化色彩。另外,清以少数民族入主全国,更注意招揽人心,如清初期对崇祯帝上的尊谥,即为清廷笼络汉族地主阶级的一种手段,恩威并施,巩固清廷的统治。

      清代谥法种类繁多,有帝后谥法、宗室亲王之谥、文武官员之谥、妇女之谥等等。清代帝后谥法,顾名思义,是给帝后上谥的制度。此谥法亦承袭明制,并结合清代特殊的历史形态,形成了一套适合清代统治者需要的谥法制度。清代尊谥先祖,始于太宗皇太极。“崇德元年,太宗受尊号,追封始祖为泽王、高祖庆王、会祖昌王、祖福王,上太祖武皇帝、孝慈皇后尊谥”a,并定制:“凡上大行帝后尊谥,香册、香宝献几筵后,奉安山陵,绢册、绢宝送燎,玉册玉宝卜吉,藏之太庙,后仿此。”b

      清代帝后谥号,基本格式为褒扬语加总谥号。如圣祖仁皇帝的谥号为“合天弘运文武睿哲恭俭宽裕孝敬诚信中和功德大成仁皇帝”,其中,“合天弘运文武睿哲恭俭宽裕孝敬诚信中和功德大成”为褒扬语,“仁”为总谥号。总谥号是对死者一生功过的高度概括,一旦确定,一般不再改动。清代列帝中,只有太祖努尔哈赤的谥号变动一次。崇德元年(1636 年),尊谥太祖为“承天广运圣德神功肇纪立极仁孝武皇帝”,康熙元年(1662 年),加太祖“睿武弘文定业”六字,更谥号“高皇帝”。“高”有“肇纪立极”之意,用于评价太祖更为贴切,可谓“一字可以尽其一生”。而在谥宝、谥册上,往往将庙号加在谥号之前,如上述圣祖仁皇帝的庙谥号全称即为“圣祖合天弘运文武睿哲恭俭宽裕孝敬诚信中和功德大成仁皇帝”。清代帝后谥法,本着谥荣不谥辱的原则,在庙号、谥词上有明确的规定。根据文献记载,清代列帝所用的庙号共计44 字:

      高(肇纪立极)肇(神武创业)太(克启千祀)兴(圣图不振)景(光有令绪)

      烈(鸿基式廓)显(功德懋著)世(贻庥奕叶)纯(德业粹备)圣(峻德垂统)

      孝(善继善述)德(生安允迪)懿(圣神媲美)神(大化广运)武(德威遐畅)

      睿(亶聪作则)哲(明周万汇)昭(高朗有融)明(知人善任)熙(敬德光辉)

      宣(政教广布)成(功德隆备)康(奠安四海)和(温仁育物)宁(中外向化)

      裕(仁圣佑启)度(典法懋昭)顺(乐天循理)僖(小心昭事)理(文治昌明)

      道(以德化民)恭(纳身轨物)敬(渊修罔间)肃(整躬率下)庄(威仪不忒)

      安(动容中礼)定(纪纲整肃)端(正己垂型)穆(德容静深)简(执要不苛)

      质(敦本合义)英(岐嶷明断)毅(健行合天)襄(功宏参赞)

      此44 字皆为褒扬之意,且释义讲究。

      列帝尊谥所用谥词共计71 字:

      

      圣 神 文 武 聪 明 睿 哲 中 正 高 章 纯 懿 孝 德 诚 信 渊 献 仁 惠

      宽 温 元 裕 和 顺 敦 定 宁 康 靖 景 刚 肃 威 毅 烈 义 襄 礼 庄 敬

      恭 俭 钦 安 穆 端 原 厚 僖 翼 宪 度 理 齐 匡 平 直 简 质 英 敏 成

      昭 宣 显 光 熙

      

      列后尊谥所用的谥词共计49 字:

      

      孝 慈 纯 懿 淑 德 贤 仁 惠 温 和 康 顺 成 宪 敦 裕 安 定 诚 敬 恭

      端 庄 恪 钦 肃 穆 礼 齐 翼 静 正 宁 僖 质 慤 简 靖 洁 贞 慧 哲 敏

      度 宣 明 昭 显

      

      由上可知,帝后的谥词中有重复者,但是清代谥法规定,虽有重复,但依据被尊谥者的地位、身份,释义不同。如“孝”字,用于列帝尊谥的谥文中,为“慈惠爱亲、协时肇享、五宗安之、德加百姓”之意,而用在列后的谥文中,则为“慈惠爱亲、徽音克嗣”之意; 再如“纯”字,用于列帝尊谥的谥文中,为“至诚无息、内心和一、治理精粹”之意,而用在列后的谥文中,则为“中正和粹、肫诚克一”之意。

      褒扬语,是谥号的重要组成部分,其字数的多少决定了帝后谥号字数的多少。褒扬语两字为一组,上谥或加谥时,所用的褒扬语的组数依情况而定。新皇即位后,就要为以前的列帝、列后加谥,例如:世祖顺治尊谥太宗皇太极为“应天兴国弘徳彰武宽温仁圣睿孝文皇帝”;圣祖康熙登基后,于康熙元年四月加“隆道显功”二组四字;世宗雍正登基后,于雍正元年八月加“敬敏”一组二字;高宗乾隆登基后,又于乾隆元年三月加“昭定”一组二字。对于褒扬语的字数,清代帝后谥法亦有严格的规定。雍正十三年(1735 年),乾隆登基,在为列祖列后加尊谥之后,为防止以后历朝皇帝即位后,再为自太祖起的列帝列后加谥,将会导致谥法的繁冗混乱,遂下旨:“宗庙徽称有制,报本忱悃靡窮。籍抒至情,不为恒式。”a“嘉庆四年,仁宗守遗训,著制,凡列圣尊谥已加至二十四字、列后尊谥已加至十六字不复议加。”b至此,清代列帝谥号以24 字为限,列后谥号以16 字为限,以后历朝皇帝均恪守此规制。

      上谥与加谥是帝后大丧仪中最重要的礼节之一,程序繁复。首先,议谥,即皇帝崩逝后,由嗣皇帝命九卿王公,依故帝或故后一生的功绩,拟定谥号与庙号;再由嗣皇帝进行定谥,即在九卿王公递上的奏折之上,用朱笔在拟定的谥号、庙号上圈点,确定最后结果。谥号、庙号确定后,由钦天监选定上谥或加谥吉日,并由礼部将具体事宜上奏嗣皇帝,由其下旨,按部进行。在上谥或加谥礼的前三天,嗣皇帝要斋戒。前一天,嗣皇帝要遣官分别祗告天、地、太庙、奉先殿和社稷等处。上谥日,皇帝素服,至太和门恭阅册宝,行一跪三拜之礼。再回宫更换缟素,并亲诣殡宫,在大行皇帝灵前行上谥礼。礼成翌日,颁诏全国,从此不再称大行皇帝,改称庙号、谥号。

      清代定制:册宝分为香册香宝、绢册绢宝和玉册玉宝三类。香册香宝致祭后,即奉安山陵;绢册绢宝宣读送燎位;玉册玉宝则尊藏太庙。清代有谥宝谥册之制,始于顺治年间:“顺治元年,进太祖、孝慈后、太宗玉册、玉宝,奉安太庙。”并初步规定:“册长八寸八分,广三寸九分,厚四分。册数十,面底二页镌升降龙。宝方四寸二分,厚一寸五分,纽高二寸七分,长四寸二分,广三寸五分,宝盝金质。凡太庙册宝皆用玉,色青白,册文用骈体,宝文如谥号,曰‘某祖某宗某皇帝之宝’,后曰‘某皇后之宝’。”c 乾隆二十四年(1759 年),又进一步规定:“玉册计十页,每页高九寸,宽四寸五分,厚四分,龙纹二页,各镌升降行龙二,折宽一寸,长一尺一寸,鳞角全满刻流云,清文五页,汉文三页,玉钱一,径二寸,厚六分。钱孔一,见方五分。周起线边,刻清汉‘天下太平’字,册文填青,徽号填金;玉宝交龙钮,钮高二寸九分,合高一寸六分,通高四寸五分,见方五寸,钮镌玲珑龙身,宝面镌清汉字,均储枬木大箱,由内务府制办。”a 宝册的规制均有定制,由内务府承办,从采料、琢型至镌刻,多部门协作,体现了清帝对礼制的推崇。

      清乾隆四十五年(1780 年)之前,按照规制,清代列朝帝后谥宝、谥册各一份,奉安于京师太庙之内。太庙此时藏有五朝帝后册宝共十六份,四祖考、妣之册宝还不在其中。盛京作为陪都,地位十分特殊,皇帝东巡、谒陵祭祖,必至盛京太庙。乾隆四十三年(1778 年),高宗命移建重修太庙。乾隆四十五年(1780 年),清政府平定回部,玉源有了保证,六月,以太庙原所藏诸帝、后宝“次第镌造,未免玉质大小长短不能一律”,决定用新疆和阗玉制玉册玉宝,“命有司选良工,卜吉日敬造列宝册,一律从同,以奉太室”b。同时,“所有换出太庙尊藏列朝宝册,敬诹吉日,简派皇子恭送太庙尊藏,以昭祖宗功德之成于万代。嗣后凡有举行宝册事,皆以是为例,必为二分,一奉太庙,一送盛京”c。

      乾隆四十七年(1782 年),盛京太庙移修后,新镌册宝亦告成,十月奉入北京太庙尊藏。翌年八月,乾隆四次东巡前,皇子怡亲王永琅等先期出京师,恭送册宝十六份至盛京太庙,包括太祖、太宗、世宗、圣祖、高宗五朝的皇帝和十一个皇后的册宝。自此,盛京太庙开始“恭藏”清代帝后谥册、谥宝。从嘉庆至光绪朝,仍遵循乾隆朝定制,在每次新制或改制时,另造一份送至盛京太庙尊藏。及至清末光绪十四年(1888 年),最后一次由京师送至册宝,盛京太庙共收贮太祖至穆宗诸帝及列后谥册、谥宝各三十二份,均置于太庙正殿之内,贮于朱漆金龙大柜中。大殿正面为太祖朝册宝柜,左右依昭穆之序分别排列着太宗至穆宗各朝册宝大柜。堂中陈放有香案供器等,以备各朝皇帝东巡时入庙祭奠。这就是沈阳故宫(盛京太庙)作为皇室家庙收藏清代列朝帝后玉册玉宝的历史过程。

    谥号1.jpeg

      沈阳故宫藏原盛京太庙谥宝,现存二十九颗(宣宗成皇帝、仁宗孝和后及宣宗孝慎后三颗遗失),有青玉、白玉、苍玉、碧玉质,雕琢造型淳朴、雄伟,线条简练厚拙,印文柔婉妍秀,极具明代艺术遗风。根据谥宝的制作年代、文字和形制,可将这些谥宝分为三类:一为厚拙粗犷式,具有明代风格;二为填金精巧式,蹲龙描金;三为拘谨满篆式,雕工不深。

      第一类厚拙粗犷式谥宝,此类谥宝多属北京太庙换出者,于乾隆四十七年(1782年)送至太庙尊藏。此类谥宝多为青玉、碧玉或苍玉制,蹲龙纽戗金,镂雕龙纽有明代风格,简练、淳朴、厚拙凝重。印文为朱文,汉文篆书,满文楷书。

    2.jpeg

      清太祖高皇帝谥宝(图1),白玉质,高12.9 厘米,面径13.8 厘米×13.7 厘米,纽高8.6 厘米。印台正方形,上雕蹲龙,四爪撑地,昂首前视,龙身粗壮,拱起的肚下系绶孔,龙尾向上翘起。须眉鳞目雕刻很深,凹处戗金。印文满汉骈体,满文楷书朱文六行,汉文篆书朱文四行31 字:“太祖承天广运圣徳神功肇纪立极仁孝睿武端毅钦安弘文定业高皇帝之宝。”此宝玉质坚密, 白中泛黄,雕琢精细,虽有瑕斑一道,但整体凝重雄伟。此宝顺治二年(1645 年)七月恭进京师太庙,后经雍正元年(1723 年)、乾隆四年(1739 年)、乾隆四十七年三次加谥重制,后送至盛京太庙恭藏。

    3.jpeg

      这类谥宝还有孝慈高皇后谥宝、太宗文皇帝谥宝、孝端文皇后谥宝、孝庄文皇后谥宝、世祖章皇帝谥宝、孝惠章皇后谥宝、孝康章皇后谥宝和圣祖仁皇帝谥宝(图2)。第二类为填金精巧式,此类谥宝亦为蹲龙纽,须眉鳞目填金。乾隆十三年(1736年),乾隆帝指授儒臣定满文篆法,并推广应用到宝印上,“今即定为篆法,当施之宝印,以昭划一”a。遵照这一定制,凡嘉庆以后完成最后加谥过程的列帝列后谥宝,宝文均为满汉篆体。

    4.jpeg

      孝懿仁皇后谥宝(图3),苍玉质,高13.5 厘米,面径13.6 厘米×13.8 厘米,纽高8.8 厘米。蹲龙纽,宝文“孝懿温诚端仁宽穆和恪慈惠奉天佐圣仁皇后之宝”,满文篆书朱文三行,汉文篆书朱文三行21 字。此宝雍正元年(1723 年)十二月恭进京师太庙,乾隆四十七年(1782 年)被送至盛京太庙尊藏,嘉庆四年(1799 年)又经第三次加谥,送回盛京太庙尊藏。

      此类谥宝还有孝恭仁皇后谥宝、孝诚仁皇后谥宝、孝昭仁皇后谥宝、世宗宪皇帝谥宝(图4)和孝敬宪皇后谥宝。

    5.jpeg

      第三类拘谨满篆式,此类谥宝雕工不深,印文略潦草。通常乾隆四年(1739 年)之后所制的谥宝,均饰交龙纽,采用和田玉,纽部雕刻纹饰较浅,无填金,印文汉满皆为篆体,风格较为拘谨。

      孝圣宪皇后谥宝(图5),白玉质,高9.15 厘米,面径12.6 厘米×13 厘米,纽高4.6 厘米。交龙纽,龙身高浮雕,无填金,附系黄色绶带,宝文“孝圣慈宣康惠敦和诚徽仁穆敬天光圣宪皇后之宝”,汉文篆书三行21 字,满文三行。此宝乾隆

    6.jpeg

      四十二年(1777 年)制,乾隆四十七年(1782 年)被恭进盛京太庙,后又经嘉庆四年(1799 年)、道光二年(1822 年)两次加谥,送回盛京太庙尊藏。此类还有高宗纯皇帝谥宝(图6)、孝仪纯皇后谥宝、孝贤纯皇后谥宝、仁宗睿皇帝谥宝、孝淑睿皇后谥宝、孝穆成皇后谥宝、孝全成皇后谥宝、孝静成皇后谥宝、文宗显皇帝谥宝、孝德显皇后谥宝、孝贞显皇后谥宝、穆宗毅皇帝谥宝和孝哲毅皇后谥宝。盛京太庙旧藏清代列朝帝后谥宝应为32 颗,1931 年9 月,沈阳故宫沦陷,宣宗成皇帝、仁宗孝和后及宣宗孝慎后三颗遗失。

    7.jpeg

      沈阳故宫藏原盛京太庙谥册,现存三十二册,前期与后期,谥册的玉质、玉色、规格、工艺装潢等方面差异很大。按其制作时间及特点,可将这些谥册分为四类:一为乾隆时期所制或上谥的谥册;二为嘉庆年间所制或上谥的谥册;三为道光晚期至同治时所制或上谥的谥册;四为光绪时期所制或上谥的谥册。

      第一类,乾隆时期所制或加谥的谥册。沈阳故宫藏此时期谥册为乾隆元年所制或加谥,谥册的册文皆为徽号填金,册文楷书、填青,字大而疏朗,刻工一丝不苟,一函十册。如太祖高皇帝谥册(图7),碧玉质,高28.6 厘米,宽12.9 厘米,厚1厘米。1 册10 版页,首末两版浅刻填金升降行龙,双龙攫珠、火焰纹及流云纹。经折式装帧,每页边缘有穿孔,版页之间以明黄丝带穿结连缀,背面及边框用织金锦包裹而成一整体,每版页有黄锦织金潘莲料面与明黄素绫里缝制的长方小垫间隔。册文满汉骈体,5 版满文,3 版汉字。册文填青,徽号填金。外用明黄织流云罗纹缎包袱,袱面四角饰销金蕃莲式绶带图纹,中间饰销金龙云纹,袱里为明黄素绫。谥册原附有青玉钱形别子一个,该册别子已失。此类谥宝还包括孝慈高皇后谥册、太宗文皇帝谥册、孝端文皇后谥册、孝庄文皇后谥册(图8)、世祖章皇帝谥册、孝康章皇后谥册、孝惠章皇后谥册和圣祖仁皇帝谥册。

    8.jpeg

      第二类为嘉庆年间所制或加谥的谥册,此类谥册册文填金,册页变薄,纹饰线条细密,刻划很浅,龙纹在首尾页中的比重加大。每页边缘无穿孔,全部页片呈散置状,不再装订。沈阳故宫院藏嘉庆年间谥册,主要有两个时间点,一为嘉庆四年(1799 年)五月十日;一为嘉庆二十五年(1820 年)十二月十一日。如孝懿仁皇后谥册(图9)、孝恭仁皇后谥册、孝诚仁皇后谥册、孝昭仁皇后谥册和世宗宪皇帝谥册的制作时间为嘉庆四年(1799 年)五月十日。孝敬宪皇后谥册、孝圣宪皇后谥册和高宗纯皇帝谥册的制作时间为嘉庆二十五年(1820 年)十二月十一日。嘉庆前期与后期差异也很大,后期谥册册文文字较小,刻划较浅,前期谥册纹饰线条更为流畅细腻。

    9.jpeg
    10.jpeg
    11.jpeg
    12.jpeg
    13.jpeg

      第三类为道光晚期至同治时所制或加谥的谥册。此类谥册页片散置,首尾页上龙纹的变化很大。如孝仪纯皇后上尊谥册(图10),一函十册,高28.6 厘米,宽12.7 厘米,厚0.9 厘米,汉文三版,满文五版。首版为双降龙,两龙之间有一长方形框栏,龙首下绘海水江涯。尾版为一正龙形象,下绘海水江涯。此谥册为道光三十年(1850 年)五月制,此批谥册还包括孝贤纯皇后谥册和仁宗睿皇后谥册,风格一致。同治元年(1862 年)开始,谥册版页两面皆刻文字,册文全部填金,文字刻工不及前朝。如孝淑睿皇后谥册(图11),一函十册,高28.5 厘米,宽12.7 厘米,厚0.9 厘米,汉文3 版,满文5 版。散版,无玉钱。此谥册为同治元年(1862 年)正月廿九日加谥所制,此类还包括孝和睿皇后谥册、宣宗成皇帝谥册、孝全成皇后谥册和孝静成皇后谥册。

      第四类为光绪时期所制或加谥的谥册。这一时期的谥册主要有两种,一种用乾隆时遗留下来的册页,页片两面刻字全部填金,文字刻工潦草。如光绪元年加谥的孝德显皇后谥册(图12)和孝静成皇后谥册。另一种为光绪时期制作,玉质差,斑瑕多,刻工粗糙,册页变小。如光绪元年(1875 年)加谥的孝穆成皇后谥册、文宗显皇帝谥册(图13)、穆宗毅皇帝谥册和孝哲毅皇后谥册,还有光绪七年(1881 年)加谥的孝贞显皇后谥册。

      “九·一八”事变后,原本完整的三十二册谥册亦遭到损坏,如孝诚仁皇后谥册首底龙纹二版缺失、孝懿仁皇后谥册汉文首版缺失、孝慎成皇后谥册二版满文缺失、孝全成皇后谥册满、汉文各一版缺失,另外,孝哲毅皇后谥册的首页缺失。

      沈阳故宫院藏原盛京太庙清代列朝帝后宝册,均配有清宫内务府监制的髹漆饰金盝顶套箱,其分为外套箱和内箱。谥宝的外箱通高445 厘米,盝高10 厘米,杉木制,箱朱漆地沥粉扫金罩漆,四开面,满绘云龙凤纹及杂宝海水纹,箱里衬黄绫。箱上饰铜质镀金拉手及面叶,箱外满錾缠枝莲纹或云龙纹。箱内底垫有黄棉褥垫一个,外包一4 尺5 寸见方的明黄罗缎。内箱通高34.5 厘米,盝顶9 厘米,楠木制,纹饰与外箱一致。箱内有铜质镀金印池方盘一个,宝用泥金团龙纹明黄罗缎包裹。谥册套箱与谥宝基本相同,只是尺寸略有不同。

      谥宝谥册,作为清代宫廷礼制重要的典章文物,且与帝后丧葬制度、祭祀制度和宗庙制度等均有密切的关系。沈阳故宫藏原盛京太庙谥宝谥册更真实地还原了清朝各代上谥或加谥宝册的特点,对于我们研究和了解清代典章的发展变化,有着重要的意义。

      

      张莹,1983 年生人,就职于沈阳故宫博物院保管部,馆员。

  • 匈奴车探微 (李丹)

      一、    文献所记匈奴车

      在匈奴日常的交通中,马和车占据了最重要的位置,其中又以马占据主导地位,这从文献记载以及整个欧亚草原、中国北方匈奴墓葬发现大量的马、牛、羊蹄骨和丰富的马具可以获悉。车作为适应游牧迁徙重要的交通工具,在文献中多有描述。有记载匈奴车数量之多的,如《盐铁论·散不足》:“胡车相随而鸣。”a《后汉书·耿夔列传》:永初三年(109 年),汉兵击败南单于,共获穹庐及车辆千余辆。b《后汉书·西域传》:阳嘉三年(134 年)夏,汉匈战,获匈奴车千余辆。c 有记载匈奴车形制特征的,如《盐铁论·论功》:“匈奴车器无银黄丝漆之饰,素成而务坚。”d《汉书·匈奴传》记:“车以材木为之”,e 专门的制车工场设在方位错入张掖郡的地区。f 也屡次记述汉朝统治者赏赐匈奴贵族汉车。汉惠帝三年(公元前228 年),吕后赠匈奴冒顿单于“御车二乘,马二驷”。《汉书·匈奴传》:“使郎中系虖线奉书请,献橐驼一,骑马二,驾二驷。”g汉宣帝甘露三年(公元前51 年)向匈奴呼韩邪单于“赐以冠带衣裳……安车一乘、鞍勒一具、马十五匹”,建武二十六年(50 年),东汉光武帝颁赐南匈奴呼韩邪单于“冠带、衣裳、黄金玺……安车羽盖,华藻驾驷”。汉车的输入很可能对匈奴本地的车辆制造产生影响。

      

      二、    匈奴车的考古发现与研究

      或许是由于马的形象过于突出和实物资料的匮乏,综合文献记载与考古材料对其进行全面深入的研究甚少。有学者曾做过相关论述,以马利清、马健为代表,涉及车的形制、与汉车的关系、葬车的功能及其文化内涵。h 王晓坤、张文静在《阴山岩画研究》中对阴山地区发现的古代猎牧民族的岩画遗存做了全面的搜集,进行了系统的整理和分类,也对车辆岩画的类型和年代进行了探讨。i

      随着欧亚草原匈奴考古工作的深入,与匈奴车有关的遗存屡屡被发现,从外贝加尔地区、蒙古国以至中国境内新疆、内蒙古、陕西、河北等地,数量上虽不及陶器、兵器、马具等丰富,然而分布范围广、类型多样。目前确属匈奴的遗存按表现载体的差异可大体分为两个区域:随葬车器的蒙古国和外贝加尔地区,以及以驱车人物饰牌为代表的中国境内长城沿线和以匈奴岩画为代表的新疆巴里坤东黑沟遗址、阴山南北地区。

      外贝加尔和蒙古国境内的匈奴高等级墓葬中多次发现车辆遗存。查拉姆墓地M7j、高勒毛都I 号墓地k、苏楚克台1 号墓地l、德尔利格墓地m 随葬完整车辆,呼泥河高勒毛都I 号墓地M1、M20n,诺音乌拉巴勒洛德墓,康德拉梯耶夫墓,苏楚克台1 号、6 号、24 号、25 号、26 号墓o、塔西特墓地p 将车辆零部件集中埋葬。有衡首、衡末、轙,祕齧,轭、軥首,伞盖上的盖斗、盖弓帽,漆木车厢、车轮,以及车轴上的軎、輨等等。中国境内发现的匈奴车实物遗存少,宁夏同心倒墩子墓地1985年发掘时发现一件有驾牲双轮车的铜饰牌。q 同心李家套子墓地墓室内出土青铜制衡末、轙、车軎等车器零件,和汉人同类器物相同。r 新疆巴里坤东黑沟遗址s 发现一处西汉前期具有代表性的古代游牧文化大型聚落遗址,其中2485 块岩石刻有人、动物、车辆、毡房的形象,大量描绘了游牧民族骑射、放牧、祭祀、舞蹈、战争的生活场景。内蒙古阴山地区磴口县的托林沟、乌拉特中旗西南部阴山、青海天峻县卢山也发现青铜时代的匈奴单轮双辕车岩画。t

    车1.jpeg
    车2.jpeg

      

      

    车3.jpeg

      除族属明确的遗存外,在阿尔泰山北麓、内蒙古、辽宁、陕西还发现一批具有匈奴文化因素的遗存。阿尔泰山北麓战国晚期的巴泽雷克5 号坟冢出土一辆四轮车,为随葬特别制造。西岔沟墓地发现一件西汉中晚期的骑马战士执剑搏斗铜饰牌u,为双轮篷车形象。内蒙古赤峰市翁牛特旗征集到两件武士驱车铜饰牌。陕西神木中沟村秦汉时期遗存曾发现一件铜车軎,西安东郊王许墓出土两件盖弓帽。v

    车4.jpeg

      三、匈奴车形制

      (一)查拉姆墓地查拉姆墓地发现一座年代为新莽时期的“甲”字形大墓M7。墓坑填充物中有一辆完整的马车以及另一辆车的一根车衡、车辀。马车保存完好,可见髹漆的木制车衡、车辀、车厢、伞盖、车轮及车轭、车軎、车輨。伞盖内侧髹红漆,上面绘白色、棕色、黑红色的几何花纹,与车衡、軛首、车轮髹漆上的纹样一致。值得注意的是车厢前、左、右三面有格子状车轼,表明车厢是用藤条编织而成,这与汉式窗棂车舆装饰手法一致。w

      这辆车车衡不具备实用功能,应为随葬所用。发掘者米尼亚耶夫根据车衡上的三个軛首及车厢内的座椅,比对大葆台汉墓的安车,推断M7 随葬的是一辆三匹服马的双辕双衡施耳安车。马健补充到,车厢前安置的第二个车衡象征另有三匹马驾辕,与汉天子“六驾”契合,有仿照汉制的用意。x 此外,M7 一件桦树皮器上刻有双轮封闭、有伞盖的辎车图案。车旁刻圆顶穹庐,有的周围插有旌旗,底部有轮,似为篷车,反映了匈奴车不光为随葬明器,亦有现实功用。

      (二)诺音乌拉墓地

      诺音乌拉的匈奴车发现于巴勒洛德墓、康德拉梯耶夫墓、苏楚克台1 号、6 号、24 号、25 号、46 号墓棺椁之间的回廊内,除苏楚克台1 号墓车辆保存完整,其余皆为拆散的零部件。苏楚克台6 号、25 号墓发现与汉车相近的车轙,46 号墓车轮表面有黑色髹漆,20 号墓车厢属汉式窗棂车舆。此外还发现汉地常见的顶部装饰成花形的盖弓帽,马健认为属汉地奢华马车上的“金华蚤”。y 博罗斯马克对比汉代画像石推测苏楚克台20 号墓马车为施耳轺车。z 康德拉梯耶夫墓,苏楚克台I 号、6号、25 号墓由于出土“金华蚤”也应达到安车规格。

      (三)高勒毛都1 号墓地

      高勒毛都1 号墓地M1、M20 两座“甲”字形大墓木椁上部填土内埋葬配备马具的马匹、马车。M1 的车辆难以复原。M20 出土的1 号车保存较为完整。M20 軛軥首顶部有圆雕兽头,祕齧上施浮雕兽面,这类器物常见于汉墓。M20 的2 号车车厢可以看出由藤条编成,表面髹黑漆。据发掘者称,车轮无磨损迹象。安纬据“马车旁的马具饰物的数量和功能”推测M20 的车属于轺车,甚至属于安车类型,并认为车的金属零件多源自汉式工艺,漆从汉地进口,车体铺的毛毡以及盖弓的填充物于匈奴本地装配,为明器,象征墓主人身份尊贵,载墓主人入冥界。aa

      

      

    车5.jpeg

      (四)德尔利格墓地德尔利格墓地西汉晚期至新莽时期的M2“甲”字形墓木椁上方的填土内发现一辆较为完整的马车,车轮、车厢、车辀上的黑色髹漆清晰可见。韩国学者YunHyeung won 比对孙机先生的车辆复原图推测墓坑中所葬为轺车。ab 车轮、车毂也髹黑漆,按规制可能为高等级轺车或轩车。

      (五)宁夏同心倒墩子墓地宁夏同心倒墩子墓地为西汉中晚期归义北匈奴遗存。1985 年发现一件有驾牲双轮车的铜饰牌。饰牌仅剩一车轮形象,但整个构图与辽宁西岔沟墓地西汉中晚期的骑马战士执剑搏斗铜饰牌近乎一致,后者为一双辕双驾的轺车。中国民族博物馆藏的一件匈奴青铜饰牌也见这种形制。

      从具体形制来看,匈奴车可能有两个系统,一是脱胎于匈奴毡帐的圆形车厢并饰以旌旗的篷车。另一

    车6.jpeg

      

      

      个系统则与汉式车无太大区别,分别对应至不同等级的汉式车辆。ac 髹漆的风格显然受汉地的影响,而车上所铺毡毯为典型匈奴文化。因此安纬、米尼亚耶夫等学者认为匈奴车辆是在本地装配,金属零件由汉工匠参与制作,漆从汉地进口,车上铺的毡毯等则由匈奴自己制作。这一系统源于大量汉人工匠带来的工艺传统,以及汉朝统治者给匈奴贵族的赏赐,也包括匈奴人与汉人长期往来中,主动对汉人物质文化的认识和实践,这与墓葬内伴出大量汉式的漆器、铜镜、玉器等遗物相契合,与文献所载匈奴境内有大量汉人工匠相符。

      从匈奴车辆的具体功能以及出土环境来看,可以分为丧葬所用明器,以及日常游牧、作战的车。战车与日常生活所用之车似乎难有一个更为清晰的区分。查拉姆M7 号墓桦树皮器上绘的似毡帐、穹隆顶,周围插有旌旗的篷车提供了一个线索,只是这类遗存发现太少。杭爱省科布多苏木特不希山大量的车辆岩画中,有车上饰以战旗,旁边画着山羊,步兵引弓欲射,车厢呈圆圈状的带轮大车,ad 与上述篷车类似,旌旗或战旗是否可以成为战车的一个显著标志,还有待更多的发现。

      三、    匈奴车所见社会等级

      外贝加尔以及蒙古国境内出土较多可辨别形制的匈奴车实物,更重要的是它们与墓葬、其他随葬品关系明确,为我们深入探讨车在匈奴社会中的功能及其所反映的社会制度提供了依据。这种等级上的差异既表现在葬车皆出于匈奴高等级墓葬,又说明了匈奴贵族内部的权利分化。

      从墓葬形制上看,查拉姆墓地有几座“甲”字型墓葬,M7 为最大的一座。方形封堆边长32 米,封堆南侧的斜坡墓道长达20 米,墓坑深17 米。周围有若干石堆墓和无封堆的小墓。诺音乌拉有“甲”字型墓葬和圆形石堆墓两种,前者边长在14—35 米不等,后者直径在13—21 米不等。其中巴勒洛德墓,康德拉梯耶夫墓,苏楚克台1 号、6 号、24 号、25 号、46 号墓均为“甲”字形带墓道大墓。巴勒洛德墓封堆南北边长可达35 米,苏楚克台6 号墓坡道达到22.5 米,墓坑深度在7—12 米。德尔利格墓地有“甲”字形墓葬、多墓道方形石堆墓、无墓道方形石堆墓、单墓道圆形石堆墓以及无墓道圆形石堆墓五种,其中“甲”字形墓葬规模普遍较大。高勒毛都亦有“甲”字形墓葬与圆形石堆墓两种,前者规模最大,位于墓地中心。规模最大的M1,南北坡道长达35 米。M20 石围墙四角有巨大的立石。圆形石堆墓的规格明显小于“甲”字形大墓,属于中小型墓葬。塔西特墓地有若干大型的“甲”字形石堆墓以及小型从葬墓。

      无论是外贝加尔的查拉姆抑或蒙古国境内的诺音乌拉、德尔利格、高勒毛都、塔西特墓地,与匈奴车有关的遗存无一例外皆出自这种“甲”字型墓葬,说明随葬车辆为匈奴贵族特有的葬仪。

      从伴出的随葬品来看,发现车器的墓葬所使用棺椁、随葬品数量、种类丰富程度上都为其他墓葬所不及。查拉姆M7 有复杂的纵横交织的木骨架内填土、石,木骨架以下至椁顶以上铺设四层覆盖物,葬具采用二重木椁及一重木棺。墓坑内随葬汉式铜镜、完整的马车及零部件,椁室内发现人偶,多副马具、饰牌、玉片等。而其从葬墓只有M12 采用一重石椁、一重木椁、一重木棺,其余九座均使用一重石椁、一重木棺,随葬品简陋,数量不多。高勒毛都M1、M20 都使用二重木椁、一重木棺的最高等级葬具,装饰木条、金四瓣花形构成的菱格网状棺饰,并随葬大量的陶器、铜器以及汉地铜镜,甚至出现象征最高权力的权杖。其余墓葬除M79 以外,均使用一重木椁、一重木棺,或一重木椁、一重木棺,菱格网状的管饰由金质变为铁质,再到仅有彩绘漆棺,最低等级的从葬墓则无装饰。

      查拉姆M7,康德拉梯耶夫墓,苏楚克台1 号、6 号、25 号墓封堆、墓坑规模都大于高勒毛都I 号墓地M20、德尔利格M2,与他们的葬车基本吻合。出土权杖的墓葬,所葬车辆等级相比其他较高,基本都接近汉制中最高等级的安车,表明墓主出于匈奴社会的核心。

      外贝加尔及蒙古国匈奴车出土情况表

    车7.jpeg

      

      

      四、    匈奴车的葬俗

      外贝加尔和蒙古国境内的匈奴车遗存皆为实物,而中国境内新疆、内蒙古、陕西、河北等地发现的多为透雕的青铜饰牌以及岩画。表现载体的不同,可见二者在功能与文化内涵上存在差异。外贝加尔和蒙古境内的匈奴葬车是匈奴集团内部等级制度的重要物化载体,代表着一个特定群体或个人的权利。而中国境内的匈奴车形象遗物,更多的是一种常民生活的写照,以及部分审美或价值取向的艺术载体。如内蒙古翁牛特旗的车夫驱车铜饰牌,展示的很可能是匈奴游牧迁徙,逐水草而居的场景。新疆巴里坤东黑沟有大量反映游牧生活的岩画。宁夏同心倒墩子、西岔沟出土的勇士执剑搏斗饰牌,表现的是其游猎、作战的情景,并借此表达“人习战攻以侵伐”的“天性”。境外的匈奴车遗存则体现出更为复杂的文化内涵,它们在墓葬中的位置,具体形态,以及与其他遗存的共存关系都应该被重视。

      从境外高等级匈奴墓葬出土的车器,可以匈奴用车下葬的习俗有如下特点:首先,葬车只存在于高等级墓葬,这说明用车下葬在匈奴社会中并非偶然现象,车是特定群体拥有的财富、权力象征。其次,境外几座“甲”字形墓葬发现的车器皆位于椁外上方的填土内,为随葬所用明器,全部损毁后下葬,埋葬位置、方式有统一的要求。再次,车辆与马匹的关系并不是完全对应现实中的驾辕方式。这与汉地王公贵族有严格的车制差异较大。马健认为虽然查拉姆M7 等多处墓葬随葬汉式的车辆,但以明车随葬的习俗在早期铁器时代阿尔泰北麓的屈射部落以及甘肃东部西戎部落都有发现,因此匈奴葬车习俗是沿袭早期铁器时代的游牧先民,“巴泽雷克5 号墓出土的单辕四轮篷车的前轴为死轴,说明不是实用马车;甘肃张家川马家塬M1、M3 出土马车的车厢上满饰金、银箔片、车轮上满饰青铜牌饰。车軎、伞杠箍、盖弓帽等也无明显实用痕迹,显然不是实用车”。ae 这一结论是有依据的,对匈奴葬车习俗源流的考察,虽然墓葬所出车辆实物、青铜饰牌以及岩画中的匈奴车形象几乎与汉地无异,也只能说明受汉式影响,这与墓葬中伴出大量汉地的漆器、铜镜、玉器相符,但不能直接判断匈奴车源于汉地。显然,匈奴车下葬的具体葬俗与汉族差别较大。因此,我们可以推断匈奴贵族,尤其是拥有核心政治权利和地位的军事首领一直延续其先民用车下葬的习俗,并在与汉族日益频繁的交往中,将汉式车辆的风格部分吸收进匈奴车的制作中。这一方面有文化传播的因素,另一方面也说明创作主体中汉人成分的增加。

      五、小结

      古今的车都是交通工具,然而对于不同民族具有不同的意义。于游牧民族而言,车既是人群移动(迁居贸易)范围的标尺,也是其物质与精神文化的载具。匈奴车在中国境内、境外表现出不同的特征,其功能及所反映的匈奴社会文化亦有所不同。外贝加尔、蒙古国匈奴墓葬多处于匈奴主体的中心文化区内,发现的匈奴车器皆出自高等级墓葬中,与其共出的随葬品数量庞大、类型丰富,且与最典型的权力象征权杖共出的车等级最高,可以说明车是匈奴社会等级制度的重要物质载具。外贝加尔、蒙古国地区的匈奴车还表现出具有严格规范的葬俗,车也成为匈奴社会“礼制”的一个体现,虽然它们有大量的汉式车辆文化因素,但葬俗的不同说明有不同的文化渊源和发展脉络。中国境内的匈奴墓葬多为归义北匈奴以及南匈奴墓葬,出土车器极少,取而代之的是丰富的透雕青铜饰牌,这也可以反映经济生活的转变,使得这部分匈奴人不再需要频繁迁移游牧、战争,那么适应其游牧生业形态的车减少也很有可能,但在其意识领域中仍有对以往生活的美好怀念和价值的追求,也就出现了大量的具有装饰艺术功用的青铜饰牌,运用组合人、物、动物形态来描绘之前的生活图景。

      

      李丹:中国民族博物馆助理馆员。

      a《 盐铁论》卷六,《散不足》第二十九。

      b《 后汉书》卷十九,《耿夔列传》。

      c《 后汉书》卷八十八,《西域传》。

      d《 盐铁论》卷九,《论功》第五十二。

      e《 汉书》卷九十四,《匈奴传》。

      f 林:《中国古代北方民族通论》,118 页,呼和浩特,内蒙古人民出版社,1998。

      g《 汉书》卷九十四,《匈奴传》。

      h 马利清:《原匈奴、匈奴历史与文化的考古学探索》,呼和浩特,内蒙古大学出版社,2005 ;马健:《匈奴葬仪的考古学探索——兼论欧亚草原东部文化交流》,兰州,兰州大学出版社,2011。

      i 王晓坤、张文静:《阴山岩画研究》,北京,中国社会科学出版社,2012。

      j 米尼亚耶夫著,毕波译:《匈奴考古》,载《新疆文物》,2003(2):106—118 页。

      k 乌恩岳斯图:《北方草原考古学文化比较研究——青铜时代至早期匈奴时期》,291 页,北京,科学出版社,2008。

      l 鲁金科著,孙危译,马健校注:《匈奴文化与诺音乌拉巨冢》,58—59 页,北京,中华书局,2012。

      m 该墓地的发掘资料由马健根据韩国考古学家Yun Hyeung won 在2008 年10 月16—18 日在乌兰巴托“匈奴考古国际研讨会”上的演示提供。转引自马健:《匈奴葬仪的考古学探索——兼论欧亚草原东部文化交流》,124 页,兰州,兰州大学出版社,2011。

      n 乌恩岳斯图:《北方草原考古学文化比较研究——青铜时代至早期匈奴时期》,291 页,北京,科学出版社,2008。马健:《匈奴葬仪的考古学探索——兼论欧亚草原东部文化交流》,54—56 页,兰州,兰州大学出版社,2011。

      o 鲁金科著,孙危译,马健校注:《匈奴文化与诺音乌拉巨冢》,58—59 页,北京,中华书局,2012。

      p 马健:《匈奴葬仪的考古学探索——兼论欧亚草原东部文化交流》,191 页,兰州,兰州大学出版社,2011。

      q 宁夏文物考古研究所、中国社会科学院考古研究所宁夏考古组、同心县文物管理所:《宁夏同心倒墩子匈奴墓地》,载《考古学报》,1988(3):333—356 页;宁夏回族自治区博物馆、同心县文管所、中国社会科学院考古研究所宁夏考古组:《宁夏同心县倒墩子汉代匈奴墓地发掘简报》,载《考古》,1987(1):33—37 页。

      r 宁夏文物考古研究所、同心县文物管理所:《宁夏同心李家套子匈奴墓清理简报》,载《考古与文物》,

      1988(3):17—20 页。

      s 西北大学文化遗产考古学研究中心、哈密地区文物局、巴里坤县文物管理所:《新疆巴里坤东黑沟遗

      址调查》,载《考古与文物》,2006(5)。

      t 童永生:《中国岩画中的交通工具演变发展考释》,载《历史教学》,2013(2)。

      u 孙守道:《“匈奴西岔沟文化”古墓群的发现》,载《文物》,1960(8):25—32 页。

      v 戴应新、孙嘉祥:《陕西神木县出土匈奴文物》,载《文物》,1983(12):

      23—30 页。

      w 王振铎:《东汉车制复原研究》,53 页,北京,科学出版社,1997。

      x 马健:《匈奴葬仪的考古学探索——兼论欧亚草原东部文化交流》,306—307 页,兰州,兰州大学出版社,2011。

      y 王振铎:《东汉车制复原研究》,116 页,北京,科学出版社,1997。

      z N.Polosmak,“Xiongnu Culture According to the Material of Tomb 20 from Noyon-uul”. 转引自马健:《匈奴葬仪的考古学探索——兼论欧亚草原东部文化交流》,兰州,兰州大学出版社,2011。

      aa 安纬、奚芷芳:《蒙古匈奴贵族墓地初步研究》,载《考古学报》,2009(1):82—83 页。

      ab Yun Hyeung won, “Royal Tombs of the Xiongnuin East Mongolia: Excavations at Durling Nars.” 转引自马健:《匈奴葬仪的考古学探索——兼论欧亚草原东部文化交流》,124 页,兰州,兰州大学出版社,2011。

      ac 高崇文:《再论西汉诸侯王墓车马殉葬制度》,载《考古》,2008(11)。

      ad 陈弘法编译:《亚欧草原岩画艺术论集》,7 页,北京,中国人民大学出版社,2005。

      ae 甘肃省文物考古研究所、张家川回族自治县博物馆:《2006 年度甘肃张家川回族自治县马家塬战国墓地发掘简报》,载《文物》,2008(9)。

  • 东魏元宝建墓志考略 (李聪)

      开封博物馆藏东魏元宝建墓志一方,河北磁县出土。志盖缺。墓志无题,呈正方形,边长79 厘米,厚19 厘米。志文正书,凡30 行,满行30 字,共848 字。志文书体以方笔为多,结体端庄匀称,形状略扁,法度谨严,为魏碑的典型代表。志文记录了元宝建的姓名、家世和生平事迹,是研究北魏、东魏历史的重要参考资料。

      一、墓主生平事迹考述

      元宝建字景植,河南洛阳人。为魏室皇族,北魏孝文帝元宏曾孙,东魏孝静帝元善见之兄。卒于兴和三年(541 年),《魏书》无传。元宝建生活在北魏、东魏新旧政权的交替时代,而墓志所提及的诸多人物都与这一政权更迭相关,以下根据墓志内容及《魏书》相关记载,对其进行考释。

    墓志.jpeg

      (一)生卒年月

      关于元宝建生卒问题,墓志仅书“兴和三年七月九日薨于位”,未载其春秋年寿。《魏书》亦未见其传,但根据《孝静帝纪》记载,永熙三年(534 年),“出帝即入关,齐献武王奉迎不克,乃与百僚会议,推帝以奉肃宗之后,时年十一……(兴和二年)闰月己丑,封皇兄景植为宜阳王……(三年秋七月)己卯,宜阳王景植薨”a。文献中永熙三年(534 年),孝静帝元善见11 岁,按此往前推算,其应为正光五年(524年)生。元宝建,字景植,即应为孝静帝之兄宜阳王,那么元宝建年龄应较元善见长,早于正光五年(524 年)出生,至兴和三年(541 年)七月薨,推测其卒年大概约二十岁,墓志仅记其夫人而无子嗣亦可证明年轻丧亡。元宝建卒日墓志记为九日,史料为己卯,据考,该年七月为辛未朔a,九日即己卯日,志史相符。

      (二)职官、封爵

      元宝建历职与受封,主要见于墓志记载,按照顺序考释如下:

      1.初为“骠骑大将军、开府仪同三司”。志文载:“主上运属乐推,应期入缵,乃除骠骑大将军、开府仪同三司。”所谓“大将军”“开府”“仪同三司”均为北魏时期优待大臣的虚号,为从一品。而“主上运属乐推,应期入缵”正是反映了永熙三年(534 年),元善见被推立为皇帝之事。《魏书·孝静帝纪》记载,永熙三年(534年),“出帝既入关,齐献武王奉迎不克,乃与百僚会议,推帝以奉肃宗之后,时年十一。冬十月丙寅,即为于城东北,大赦天下,改永熙三年为天平元年”。元宝建被封为骠骑大将军、开府仪同三司应为元善见即位后不久。

      2. 次封“光禄勋、开府仪同三司”。志文载:“及丁艰苦,遂主丧事,顾里仅存,扶而后起。服阕,除光禄勋,开府仪同如故。”“丁艰”多指遇父母丧事,此处应为其父丧。“服阙”指守丧期满除服。《魏书·孝静帝纪》记载,天平三年(536 年)冬十有一月壬申,“大司马、清河王亶薨”。元宝建父亲为清河王元亶,可见其封为光禄勋、开府仪同三司即在此之后。“光禄勋”为正三品,主要“掌诸膳食、帐幕器物,宫殿门户等事”。虽为实职,但却属边缘化的地位。

      3. 再封“宜阳郡王”。志文载:“周盛本支,懿亲并建,乃大启山河,封宜阳郡王。”《魏书·孝静帝纪》记载,兴和二年(540 年)夏五月,“闰月己丑,封皇兄景植为宜阳王”。志文未载其封王时间,而《魏书》有载,二者相互补正。

      4. 谥封“使持节侍中假黄钺相国太保司徒公録书事、都督雍秦泾渭华五州诸军事、雍州刺史”。志文载:“以兴和三季七月九日薨于位。”《魏书·孝静帝纪》记载,兴和三年(541 年)秋七月,“己卯,宜阳王景植薨”。二者相应。

      二、家族谱系及葬地

      (一)家族谱系

      《魏书》关于其记载虽寥寥,但与墓志内容相互考证,可知元宝建的家族谱系。

      1. 曾祖父孝文帝元宏。志文载:“曾祖高祖孝文皇帝”“曾祖母清河王太妃河南罗氏。父云,使持节侍中镇东将军青州刺史”。孝文帝夫人罗氏家世不见于史,史书仅记载“罗夫人生清河文献王怿”,墓志所载其父罗云职官可能为追赠。

      2. 祖父清河文献王元怿。志文载:“祖相国清河文献王”“祖母河南罗氏。父盖,使持节抚军将军济、兖州刺史”。罗盖亦史书不载,与孝文帝夫人罗氏均属籍河南,或为同族而两世联姻。据《元怿墓志》记载:“王讳怿,字宣仁……高祖孝文皇帝之第四子。生而雅有奇表,文皇特所钟爱。幼而聪误,慧性自然……辅政六年,太平魏室……为奸凶所劫。”另《魏书》有传,《魏书·列传第十·孝文五王传》载:“清河王怿,字宣仁……怿才长从政,明于断决,割判众务,甚有声名……正光元年七月,叉与刘腾逼肃宗于显阳殿,闭灵太后于后宫,囚怿于门下省,诬怿罪状,遂害之,时年三十四。”从墓志及《魏书》所记载可知,元怿自幼机敏聪慧,容貌秀美,且长于从政,明于决断,深受孝文帝喜爱,后因受诽谤诬陷被杀害,年仅三十四岁。元叉与刘腾合谋逼迫孝明帝,囚禁胡太后,谋害元怿的事件,即“宣光之变”,元怿是此次事变的主要受害人之一,这次事变是北魏上层统治阶级内部争权夺利、互相倾轧的直接结果,这也导致了北魏朝政不稳,国势渐衰,最后被高氏与宇文氏利用,直至政权分裂,建立东、西魏。

      3. 父清河文宣王元亶。志文载:“父相国清河文宣王”“母安定胡氏。父宁,使持节散骑常侍右将军都督岐泾雍三州诸军事雍州刺史临泾公”。根据《元邵墓志》记载:“兄亶,字子亮,侍中充、车骑将军,清河王。”元亶,《魏书》无传,但《魏书·孝文五王传》中对其稍有提及,载:“及清河王怿为元叉所害,悦了无仇恨之意……叉大喜,以悦为侍中、太尉。临拜日,就怿子亶求怿服玩之物,不时称旨。乃召亶,杖之百下。亶居庐未葬,形气羸弱,暴加威挞,殆至不济。”另《元邵墓志》亦有记载:“王讳邵,字子开,高祖孝文皇帝之孙,丞相清河文献王之第二子也……兄亶,字子亮,侍中车骑将军,清河王。”以此可知元亶、元邵应为兄弟,且元亶为长子,继承其父清河王元怿之爵位,即清河文宣王。

      关于元亶,大致可以通过其弟元邵经历来推测其所处的社会环境。《元邵墓志》载:“武泰元年(528 年),太岁戊申,四月戊子朔,十三日庚子,暴薨于河阴之野。”《魏书》载:“及武泰元年春二月,肃宗崩,大都督尔朱荣将向京师,谋欲废立……夏四月丙申……奉迎于河梁。庚子,车驾巡河,西至陶渚。荣以兵权在己,遂有异志,乃害灵太后及幼主,次害无上王邵……”根据墓志及《魏书》的记载可知,北魏末年,统治集团内部倾轧,尔朱荣杀灵太后及诸王贵族公卿二千余人,即著名的“河阴之役”。元邵是此次事件的被害者之一,这次事件之后,元氏政权分崩离析,而实际掌握大权的高欢与宇文泰则各立傀儡把持朝政,北魏遂分为东、西魏。

      元怿、元邵是北魏末年政权变革中两大事件的主要受害者,而元亶作为其子、其兄是两次事件中的幸免者。普泰元年节闵帝立,三月癸酉“以特进、清河王亶为太傅”。太昌元年五月“己酉,以仪同三司、清河王亶为司徒”。永熙三年(534 年)七月,“丙午,(孝武)帝率南阳王宝炬、清河王亶、广阳王湛、斛斯椿以五千骑宿于湹西杨王别舍……众知帝将出,其夜亡者过半。清河、广阳二王亦逃归”。b 永熙三年(534 年)八月,“神武以万机不可旷废,乃与百僚议,以清河王亶为大司马,居尚书下舍而承制决事焉。王称警跸,神武丑之,”“九月庚寅,神武还至洛阳……乃集百僚沙门耆老,议所推立。以为自孝昌衰乱,国统中绝,神主靡依,昭穆失序,永安以孝文为伯考,永熙迁孝明于夹室,业丧祚短,职此之由。遂议立清河王世子善见。议定,白清王河。王曰:‘天子无父,苟使儿立,不惜余生。’乃立之,是为孝静帝。魏于是始分为二。”c 天平三年十二月:“壬申,大司马、清河王亶薨。”d

      母亲胡智,父胡宁。胡宁,胡真长子。根据史料记载:“初国珍无男,养兄真子僧洗为后,后纳赵平君,生子祥……僧洗,字湛辉。封爰德县公,位中书监、侍中,改封濮阳郡公。僧洗自永安后废弃,不预朝政。天平四年薨,诏给东园秘器,赠太师、太尉公、录尚书事、雍州刺史,谥曰孝。真长子宁,字惠归。袭国珍先爵,改为临泾伯,后进为公。历岐、泾二州刺史。卒,谥曰孝穆。女为清河王亶妃,生孝静皇帝。武定初,赠太师、太尉公、录尚书事,谥曰孝昭。”e 以此可知胡国珍应为胡智叔祖。一说胡智为胡国珍曾孙女。f 二者差异在于《魏书》点校时误将僧洗谥曰“孝”与下文“真长子”相连,变为僧洗谥曰“孝真”长子宁遂变为胡僧洗长子胡宁,研究者未加考证遂有此误。

      另龙门石窟西山火烧洞西壁南段发现有北魏清河王元亶妃胡智及其子元善见等人造像记,文:“□□(孝昌或正光)年七月十□□,□信女佛弟□□□王妃胡智,□造/ □□像一区,愿国□□疆,四海安宁,□□常乐/ □□元善见侍佛,□□元敬愻佛,□□□仲华侍佛。”g

      4. 兄弟姐妹。志文载:“姊河南长公主。适颍川崔祖昴,散骑常侍光禄勋武津县开国公。”史书载:“妹冯翊长公主。适渤海高澄,侍中尚书令领军开府仪同三司渤海王世子。”对于冯翊长公主,史料有三,一言初许孝武帝:“初,魏帝在洛阳,许以冯翊长公主配帝,未及结纳而魏帝西迁。”h 二说孝武欲归之周文:“及平侯莫陈悦……孝武授周文关西大行台……时冯翊长公主嫠居,孝武意欲归诸周文,乃令武卫元毗喻旨。”i 三记适高澄:“世宗文襄皇帝讳澄,字子惠,神武长子也,母曰娄太后……魏中兴元年,立为渤海王世子……二年,加侍中、开府仪同三司,尚孝静帝妹冯翊长公主,时年十二。”j 由以上三条史料可知,冯翊长公主在中兴二年(532 年)时已经寡居,其亡夫不详。对于其再嫁,可能有孝武帝、周文等不同选择,但均因孝武入关而罢,遂嫁高欢长子高澄,当时澄年仅十二,推测冯翊长公主年亦非长。“弟徽义,骠骑大将军仪同三司清河王”“弟徽礼,骠骑大将军仪同三司颖川王”。徽义、徽礼不见于史,但从二人王爵可知,兴和二年封“皇弟威为清河王,谦为颍川王”。k则知徽义即元威,徽礼即元谦。

      5. 妻。志文载:“妻武城崔氏。父,骠骑大将军徐州刺史。”崔为崔逞之后,崔休子,史书记载较详。l

      6. 弟孝静帝元善见。志文中虽未提及其弟元善见,但《魏书·孝静帝纪》中却有关于孝静帝兄景植的记载,载:“闰月己丑,封皇兄景植为宜阳王”“己卯,宜阳王景植薨”。从墓志可知,元宝建字景植,《魏书》中所记载景植即为元宝建。《魏书·孝静帝纪》载:“孝静皇帝,讳善见,清河文宣王亶之世子也。母曰胡妃。”可知二者为同父同母之亲兄弟,但元宝建墓志却对其弟孝静帝只字未提。

      (二)葬地

      北魏末年皇权衰落,掌握实权的大臣高欢改立元善见为孝静帝,并挟孝静帝及洛阳四十万户迁都邺城,建立东魏。随后在邺西建造“西陵”,元氏皇族死后纷纷葬于此。关于西陵的建造时间、位置等信息,《魏书》中并未做详细介绍。

      元宝建墓志并未详细记载其葬于何处,仅载“粤以八月廿一日祔葬于文宣王陵之右”。但根据早期出土墓志的相关记载,可判断其出土于河北磁县,由此可见文宣王陵也应在河北磁县。另据马忠理《磁县北朝墓群——东魏北齐陵墓兆域考》一文介绍,元宝建墓位于讲武城乡东小屋村东北150 米藕头岗之南,编号M80,封土残存12 米×18 米×3 米,其南35 米有墓碑,碑首雕六龙盘衔碑身,圭额阳刻3 行12篆字“魏侍中假黄钺太尉宜阳王碑”,碑云“王讳景植字宝建”。墓碑的发现进一步确定了墓穴的位置。墓碑上记“王讳景植字宝建”,与志云“王讳宝建字景植”名、字互易。

      三、其他

      (一)出土及流传经历

      关于邺城地区出土的东魏元宝建墓志收藏情况,民国学者柯昌泗在《语石异同评》中记载道:“东魏北齐志出邺中,亦皆宗戚将吏辈,均出漳河北岸磁县、安阳之间……邺石出土为数虽远逊于洛阳,然当时多归公有。以书体不如洛石之奇古,时人购求亦不甚力,因之散出者少。初惟元宝建归顾鼎梅……”m 顾鼎梅,即顾燮光,字鼎梅,浙江会稽人,为民国藏书家、目录学家、金石学家。顾燮光在《河朔古迹图识》自序中记载道:“民国三年甲寅(1914 年)八月迄十年辛酉(1921 年)三月,燮光馆河南省河北道尹范公幕,编纂《河朔古迹志》。时赴彰德、卫辉、怀庆三旧府各属县,实地调查,若王屋之崔巍,大行之广大……综计八年之久,跋涉廿四县,攀葛扪萝,凿险缒幽,所得仅此而已。”这段自述记载了他在彰德、卫辉、怀庆八年搜集金石之经历。顾燮光先后收集大量金石文物,其中汉至元碑刻达七百余种,且多为前人所未著录,其中即包括元宝建墓志。

      元宝建墓志后转何日章。何日章,字国璋,河南商城人。1924 年,任河南省图书馆馆长。1927 年,河南省政府成立河南博物馆。1928 年,改为河南民族博物院,何日章兼任副院长。1929 年,兼任河南民族博物院(今河南博物院)院长。何日章任职期间收藏汉唐墓志石刻五百余方。1930 年,河南图书馆奉省教育厅令将所藏墓志移交河南博物馆。1930 年4 月,何日章因遭到地方军阀的迫害,被迫离开河南到上海。元宝建墓志也应在1924 年至1930 年何日章于河南省图书馆和河南博物馆任职期间收入。至于具体入藏时间,未见有详细记载。

      1961 年,河南博物馆从开封迁往郑州,部分石刻移交开封市博物馆,其中即包括元宝建墓志,之后元宝建一直收藏于开封市博物馆。

      (二)元氏家族的婚姻关系

      北魏孝文帝时期,为确保拓跋鲜卑及北人尊显地位,遂借鉴汉人以门第定士族之法,孝文帝以定姓族来区分鲜卑贵族的高低尊卑,以此与汉族高门大姓一致。婚姻自古作为社会上层用以巩固和拓展自身利益的重要方式,而与中原士族的联姻是其作为外来民族进行统治的主要手段。这种皇室与中原士族间的婚姻关系在北魏末年体现得淋漓尽致。北魏末年,皇室为了保持婚姻的稳定性,多会持续与一些家族联姻。一方面,北魏皇帝从这些家族中选聘后妃,另一方面又将公主嫁入这些家族中,从而使这些家族与北魏皇室形成稳定的血缘统一体。

      基于元宝建墓志内容,对元氏与安定胡氏、渤海高氏家族联姻情况进行分析。

      1. 元、胡家族通婚。墓志记载元宝建母亲为胡智,为胡国珍侄孙女。此外,《魏书》及其他出土墓志记载中,亦可以证实元、胡两家数代通婚联姻的客观存在。《魏书·列传外戚·第七十一下》 载:“胡国珍, 字世玉, 安定临泾人也……太和十五年(492年)袭爵,例将为伯。女以选入掖庭,生肃宗,即灵太后也……国珍子祥妻长安县公主,即清河王怿女也。”n 另元邵墓志载:“(邵)姊胡氏,字孟蕤,长安长公主……妃胡氏,父僧洸(应为僧洗),侍中,车骑大将军,仪同三公,濮阳郡开国。”o 根据这些记载可以看出其中复杂的婚姻关系:胡国珍女胡充华嫁宣武帝元恪,元恪为元怿兄,元怿女元孟蕤嫁胡国珍子胡祥,元怿子元亶娶胡宁之女为妻。

      2. 元、高家族通婚。墓志记载元宝建妹冯翊长公主,嫁渤海高澄。另《魏书·列传一·皇后列传》:“孝静皇后高氏,齐献武王之第二女也。天平四年,娉以为皇后。”齐献武王即高欢。《北齐书·卷一·帝纪第一》:“齐高祖神武皇帝,姓高名欢,字贺六浑,渤海蓚人也。”

      元氏与安定胡氏、渤海高氏家族间的通婚同中古时期大多数士族婚姻一样带有明显的政治色彩,双方均处于强烈的政治目的而缔结婚姻关系,因而这种婚姻实质是一种政治联盟的具体表现形式。首先,与胡国珍一脉的婚姻关系,安定胡氏在北魏晚期累世官宦,是当时拥有极高社会地位的门阀士族,皇室与之通婚,显然有助于抬高自身的社会地位,而胡氏选择与皇室通婚又能进一步巩固其家族地位。至于,高氏家族的婚姻关系并非因其名望,根据《北齐书·卷一·帝纪第一》记载高欢虽出自渤海高氏,但从其祖辈犯法配徙朔镇以后,“既累世北边,故习其俗,遂同鲜卑”,已沦落为鲜卑化很深的边镇府户。而高欢本人亦出身于边镇低级均将,北魏末年六镇兵乱之际,他先后投靠杜洛周、葛荣、尔朱荣等军事集团,以军功逐渐升为六镇鲜卑军事集团的首领之一,并最终以武力讨灭尔朱氏而成为东魏、北齐政权的创始者。p 东魏时期的皇室家族虽仍拥有最高的社会地位,但却没有北魏时期的权利,皇权实质是被高欢等人把持,那么高氏与皇族的通婚一方面可以稳固其家族地位,一方面又可稳固其在朝中的权威,这时期的通婚可能更多地有利于高欢家族。

      四、小结

      元宝建墓志所记载的关于其家族的信息确定了墓主人所属北朝皇族谱系,也间接地为我们理清了孝明帝元善见的家族谱系,补充史书未载皇室成员。墓志中虽未详细记录其一生所做事迹,但其中所记载的相关背景反映了东魏时期与皇族直接相关的重大政治事件,以及皇室成员在不同政变中受到的巨大冲击和严重影响,为我们了解北魏与东魏的社会状况提供了资料。

      

      元宝建墓志录文

      (墓志无题)

      曾祖高祖孝文皇帝。

      曾祖母清河王太妃河南罗氏。父云,使持节侍中镇东将军青州刺史。

      祖相国清河文献王。

      祖母河南罗氏。父盖,使持节抚军将军,济、兖二州刺史。

      父相国清河文宣王。

      母安定胡氏。父宁,使持节散骑常侍右将军都督, 岐、泾、雍三州诸军事雍州,刺史临泾公,谥曰孝穆。

      王讳宝建,字景植,河南洛阳人也。世有崇高之业,家开邦冢之基。文献标榜千仞,怀袖万顷,独秀生民,唯善为乐。文宣道冠周燕,声高梁楚;及永熙弃德,自绝民神,居中承制,载离寒暑,大道功行,朝无粃政。王资灵天纵,禀气神生,幼而明察,弱不好弄,出言必践,立志无违。仁义之道,因心被物;孝友之行,自己形人。同齐献之竺学,等梁王之爱士,内无生色之好,野绝犬马之娱。于是德润生民,誉满邦国。主上运属乐推,应期入缵,乃除骠骑大将军、开府仪同三司。及丁艰苦,遂主丧事,顾礼仅存,扶而后起。服阕,除光禄勋,开府仪同如故。周盛本支,懿亲并建,乃大启山河,封宜阳郡王。方谓天聪辅德,神鉴祐善,锡此大年,申兹远业。而旭旦收光,中霄坠羽,以兴和三季七月九日薨于位。恸发宫闱,哀感氓庶,非唯收珠解佩,释耒捐鉤而已。诏赠使持节侍中假黄钺相国太保司徒公錄书事、都督雍秦泾渭华五州诸军事、雍州刺史,王如故,谥曰孝武,礼也。粤以八月廿一日祔葬于文宣王陵之右。惧山崩川改,余美无传,故敬勒声徽,旧诸来世。其词曰:

      大君有命,利建亲贤,应兹磐石,光启山川。身照日月,德润渊泉,入为卿士,乃作宫连。天眷方竺,恩光鼎盛,九曜连辉,三台比映。谟明国道,弼谐朝政,祸福无门,遭随有命。命之不淑,曷云能久。忽如开电,奄同过牖。以斯辩智,同之先后,永捐华屋,长归芒阜。宾徒噭噭,服马萧萧,挽悽野夕,笳乱霜朝。狐兔方窟,豺狼且嗥,一经岸下,方睹地高。

      姊河南长公主, 适颍川崔祖昂,散骑常侍光禄勋武津县开国公。

      妹冯翊长公主。适渤海高澄,侍中尚书令、领军开府仪同三司渤海王世子。

      弟徽义,骠骑大将军仪同三司清河王。

      弟徽礼,骠骑大将军仪同三司颖川王。

      妻武城崔氏。父,骠骑大将军徐州刺史。

      

      

      

      李聪,开封博物馆馆员。

      a陈垣:《二十史朔闰表》,76 页,北京,商务印书馆,1956。

      b《 北史》卷五,《魏本纪》第五。

      c《 北史》卷六,《齐本纪上》第六。

      d《 魏书》卷十二,《孝静帝纪》。

      e《 北史》卷八〇,外戚胡国珍传 ;《魏书》:卷八三,外戚下胡国珍传。

      f 黄明兰:《洛阳魏元邵墓》,载《考古》,1973(4);冯健:《洛阳北魏元邵墓与杨机墓出土墓志所反映的社会问题浅析》,载《洛阳理工学院学报》,2012(5)。

      g《 北京图书馆藏中国历代石刻拓本汇编》(北朝卷),第 4 册,186页,郑州,中州古籍出版社,1989。

      h《 北史》卷九,《周本纪上》第九。

      i《 北史》卷六九,《杨荐传》。

      j《 北史》卷六,《齐本纪上》第六。

      k《 魏书》卷一二,《孝静帝纪》。

      l《 北史》卷二四,《崔逞传附》。

      m 叶昌炽撰,柯昌泗评,陈公柔、张明善点校:《语石异同评》卷四,243 页,北京,中华书局,1994。

      n《 魏书·列传外戚》第七十一(下)。

      o 赵超:《汉魏南北朝墓志汇编》,221 页,天津,天津古籍出版社,1992。

      p 唐华全:《赵郡李氏与北齐皇室通婚考论》,载《齐鲁学刊》,2010。

  • 水族马尾绣童帽的修复 (吴付平)

      一、水族与马尾绣

      水族这一名称是在新中国成立后正式定名的。水族历史悠久,系从“骆越”部落的一支发展起来,秦时迁入黔、桂边境。唐宋时与壮、侗族各民族一起被统称为“僚”,北宋时政府在水族地区设“抚水州”。水族之称,最早见于明代史籍。清代人们称其为“水家苗”“水家”等。水族主要分布在贵州省境内。广西境内的水族主要分布在南丹、宜山、融水、环江、都安、河池等地。水族人民依靠勤劳智慧,结合地域特征,创造出了灿烂多姿的民族文化。水族服饰尤其体现其民族特征,在服饰色彩运用上,水族男女服饰禁忌大红、大黄的热调色彩,喜蓝、白、青三种冷色调,但水族的儿童头饰则美观多样,色彩丰富艳丽,装饰精巧繁复。在不同的季节、年龄,孩童分别佩戴适当的帽子。

      马尾绣是水族特有的民间传统工艺,是以马尾作为重要原材料的一种特殊刺绣工艺。水族“马尾绣”于2006 年被列为首批国家级非物质文化遗产保护名录。水族马尾绣刺绣技法属于钉线绣,制作方法细腻繁复,先将白丝线缠绕在马尾上,制作成马尾线,再将这种白色绣线盘绣于花纹的轮廓上,固定框架图案,中间部位再用彩色丝线编制的彩色扁线填绣,使之构成一幅结构完整、形象生动、色彩艳丽的精美图案。马尾绣普遍应用在背儿带、绣花鞋、绣花帽等水族服饰上。

      二、待修复文物信息

      广西民族博物馆收藏的这件水族童帽为传世文物,整体为贴绣花五彩布九角造型,帽子周长44cm,高18cm,帽子底衬为深蓝色棉质布料,帽沿部分用绿色绒布包裹一圈,中间的底衬上缝制长34cm、宽3.9cm 的半周几何、花朵图案。上部用绿、蓝、红等彩色布料拼成长21cm、宽12cm 的花朵图案贴在红色绒布上,裁剪成九角型缝制于帽子上部,贴边边缘呈波浪形,边缘四角上翘。图案边缘采用水族特色的“马尾绣”勾勒轮廓。

    水族1.jpeg

      通过观察发现,这件童帽通体布满如绣花针孔大小的虫蛀洞。这是由于帽子制作过程中,需要对布料底衬进行涂抹浆糊使之硬化,而在服饰保存过程中,通过面粉或淀粉熬制的浆糊是最易被虫蛀的。帽子顶部翘起的四个角破裂严重,表面的布料已布满虫蛀洞,且糟朽破裂,内部支撑物缺失不存。帽沿上方深蓝色底衬棉布糟朽,上部贴花部分包边缝线脱落,两角破损;图案袖带多处破裂。这件文物主要的病害类型是动物损害,残缺,破裂、糟朽和缝线脱落。a

    水族2.jpeg
    水族3.jpeg

      三、修复过程

      为科学保存和展览的需要,对这件水族童帽进行了修复,具体步骤如下:

      消毒

      采用真空灭菌法,使用自控式消毒防霉机,抽真空密封保持72 小时,使得菌群在无氧状态下窒息而死。

      记录

      通过测量、拍照、文字描述记录文物原始信息,观察织物经纬密度,捻向及捻度,丝线颜色,织造方式及特点,进行病害调查分析,提取检测样本。

      科学检测分析

      采用在不破坏织物完整性的情况下,为进一步验证判断获取准确信息,采集脱落纤维做视频显微镜观察,经切片显微镜下观察,可知帽子底衬的深蓝色线为棉纤维,黄色、红色缝边线为亚麻纤维,红、绿色绣线为丝纤维,蓝色绣线为棉纤维。组织结构分析结果,深蓝色布为平纹,帽角的彩色布为缎纹。通过手持式电子显微镜检测可知深蓝色布密度为:经线0.32mm/ 根,纬线0.35mm/ 根。

      制定修复方案

      根据文物病害类型和检测结果制定的修复方案,确定以针线法为主对文物进行加固、修复。

      除尘清洗

      这件文物表面较洁净,遵循最小干预修复原则,仅用毛刷对表面的粉尘和线头进行去除。

      修复前的准备

      首先准备白色粗棉线、直缝针,丝线,棉布、锻布等材料;其次是将待使用的布料、丝线染色。

      针线修复与加固方法

      针线法修复是一种可再处理的物理方法,具有可逆性,对纺织品文物来说是相当安全的一种修复方法,是目前国际上常用的修复方法。

      针对此件文物的特征和糟朽部位,选择不同型号的针、粗细不等的棉线或丝线,应用不同的针线加固方法进行修复。用到的针法有跑针、铺针、回针、带针和交叉针。

      跑针用于两层或多层织物的缝合;单层或多层织物收皱打褶;拼接织物;破洞和裂缝部位的修复;固定缝口;为破损处添加背衬织物,制作内衬物等。主要作用于织物边缘部位,用于支撑文物整体,使强度分布均匀。

      铺针是修复纺织品破损和脆弱部位的较好的一种针法,广泛应用于纺织品文物的针线法修复当中。具体操作是在织物下面铺垫颜色一致的衬布,将缺失部位尚存的线平整后用铺针法固定在衬布上。铺针中缝线对于织物经纬线的作用力较为均匀,多排铺针的运用可较柔和稳定地保护所修复部位,与其余较完好的部位相融为一体。主要用于经线或纬线缺失部位的修复,裂缝的缝合;破洞和裂缝的修复;破损部位与背衬材料的缝合;将松散的纱线固定于背衬织物等。

      回针针法的针脚互相连接,正面类似缝纫机机缝的针迹,反面针迹相互重叠,其线迹总长度为正面的两倍。具体操作是向前运一针,再倒退一针,以此类推。回针针法的稳定性较好,被缝的织物较难产生滑动的现象。主要用于两层织物的缝合,织物拼接、加固,破洞和裂缝的修复,固定缝口等。此针法用于已受力的部位。带针正方两面针迹相同,可将两块织物在同一平面对接。主要用于裂缝缝合,拼接织物。

      交叉针正面的线迹长,反面的线迹短且稀疏。主要用于卷边缝,加固,破损部位与背衬材料的缝合。

      对于待修复的这件水族童帽,针对不同的病害类型和病害面积,具体应用的针法修复方法如下。

      糟朽部位的修复。用回针、铺针和跑针进行加固。对于呈线状或面积较小的糟朽部位,选取细小的针和丝线,用回针进行加固。糟朽部位面积较大,破损处连成一片时,选取染好的布料,剪下一块大小适当的塞到待修复布料下,用弯头镊子将布料平铺于破损部位下。加衬后,在破洞表面,用加湿器喷出的雾状蒸汽进行加湿回潮,用直头镊子将经纬线梳理,然后用两块磁块上下压住固定,整理平整,待自然晾干后可进行针线缝补。首先用跑针将固定加衬布固定在文物上,用铺针固定边缘部位文物糟朽尚存的线,使底衬和文物连接并融合,达到视觉上的一致。

      蛀洞的修复。采用带针,部分蛀洞较深,单独针线修复无法做到自然无痕,需要剪取与表层布料相同颜色的布料填充后,再于表层用带针进行修补加固。

      边缘绣线脱落的修复。选取同色线,采用加捻法,捻成与原绣线粗细相当的线,用铺针法进行修补。

      边角缺失的修复。首先画纹样,将缺失部位的轮廓展开,附上透明玻璃纸,用黑色水笔画出纹样,并剪出纹样的形状。其次制作支撑,选取较硬的材料做内部支撑,这里采用粗麻片,剪取略小于纹样2 厘米的粗麻织物。拿出已染好的与待修复边角表面布料颜色和组织相同的布料,剪出略大于两个纹样大小的一块,包裹在粗麻片上,并用同色丝线缝合边缘。再次铺垫,将上一步做好的材料铺在待修复边角部位,注意边缘和接缝处的对接和平整。最后缝制。先用丝线将边缘和材料缝合固定,再将接合处的表层布料用带针进行修补。

      边缘马尾绣脱落缺失部位的修复。待边角缺失修复完成后,选取较粗的白色棉线,沿边缘固定一圈,固定线选用紫色棉线,根据粗细进行分解或加粗,所用针法为铺针。

      科学保存

      科学保存的第一步是制作内衬,根据帽子口径和高度,计算出上部和帽口的直径,剪出两个圆形布块,然后再剪出长25 厘米,宽度为帽子口部周长的布,用跑针和缭针将其缝合,应注意剪裁时要预留缝合空间。翻转后,中间塞珍珠棉至圆鼓,缝合完整。第二步是将帽子用内衬撑起,一起放入无酸纸盒中。

      四、修复结果评估

      这件水族马尾绣童帽的修复系广西文化厅举办的《2014 年少数民族纺织品修复技术人员培训班》任务的一部分。将所学纺织品文物保护理论知识与实践相结合,从科学检测分析到最终修复完成前后用时两个月,最终完成了这件水族童帽的修复。本次修复达到了去除病害,修复加固,呈现文物完整面貌的目的,达到了科学保存和陈列展览的需求。

    水族4.jpeg

      

      

      吴付平,广西防城港市博物馆藏品部主任。

      

      a 国家文物局:《馆藏丝织品病害与图示》,北京,文物出版社,2009。

  • 友情链接
  • 联系我们
  • 关于我们
  • 法律声明

办公地址:北京市海淀区倒座庙1号院

2015-2021 © 中国民族博物馆
版权所有 京ICP备2020032474号-1